Suppr超能文献

乳酸通过为三羧酸循环提供能量并调节组蛋白乳酸化来激活训练有素的免疫。

Lactate activates trained immunity by fueling the tricarboxylic acid cycle and regulating histone lactylation.

作者信息

Cai Huanhuan, Chen Xueyuan, Liu Yan, Chen Yingbo, Zhong Gechang, Chen Xiaoyu, Rong Shuo, Zeng Hao, Zhang Lin, Li Zelong, Liao Aihua, Zeng Xiangtai, Xiong Wei, Guo Cihang, Zhu Yanfang, Deng Ke-Qiong, Ren Hong, Yan Huan, Cai Zeng, Xu Ke, Zhou Li, Lu Zhibing, Wang Fubing, Liu Shi

机构信息

Department of Cardiology, Zhongnan Hospital of Wuhan University, Wuhan, 430072, China.

Institute of Myocardial Injury and Repair, Wuhan University, Wuhan, 430072, China.

出版信息

Nat Commun. 2025 Apr 4;16(1):3230. doi: 10.1038/s41467-025-58563-2.

Abstract

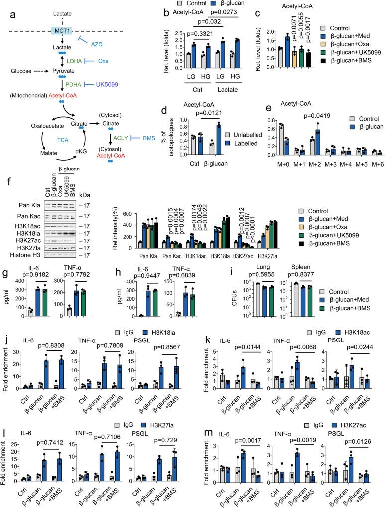
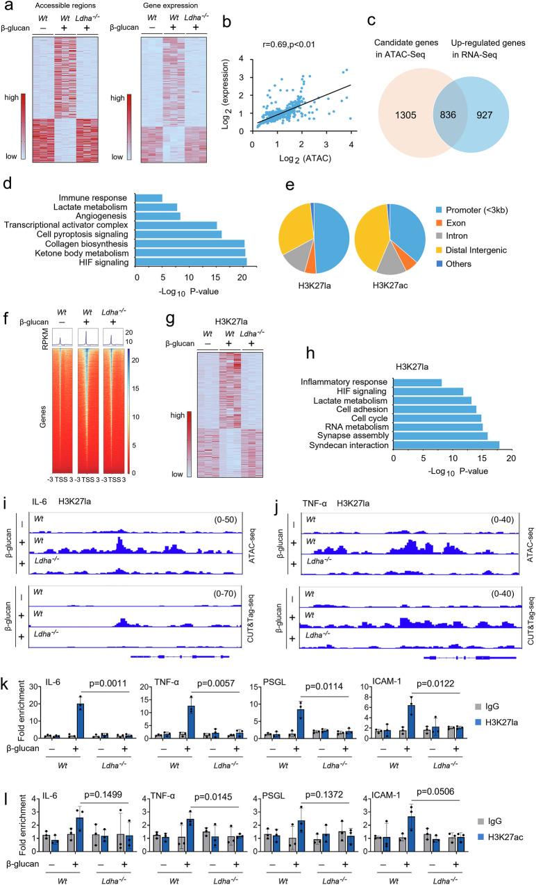
Trained immunity refers to the long-term memory of the innate immune cells. However, little is known about how environmental nutrient availability influences trained immunity. This study finds that physiologic carbon sources impact glucose contribution to the tricarboxylic acid (TCA) cycle and enhance cytokine production of trained monocytes. Our experiments demonstrate that trained monocytes preferentially employe lactate over glucose as a TCA cycle substrate, and lactate metabolism is required for trained immune cell responses to bacterial and fungal infection. Except for the contribution to the TCA cycle, endogenous lactate or exogenous lactate also supports trained immunity by regulating histone lactylation. Further transcriptome analysis, ATAC-seq, and CUT&Tag-seq demonstrate that lactate enhance chromatin accessibility in a manner dependent histone lactylation. Inhibiting lactate-dependent metabolism by silencing lactate dehydrogenase A (LDHA) impairs both lactate fueled the TCA cycle and histone lactylation. These findings suggest that lactate is the hub of immunometabolic and epigenetic programs in trained immunity.

摘要

训练有素的免疫是指先天免疫细胞的长期记忆。然而,关于环境营养可利用性如何影响训练有素的免疫,我们知之甚少。本研究发现,生理碳源会影响葡萄糖对三羧酸(TCA)循环的贡献,并增强训练有素的单核细胞的细胞因子产生。我们的实验表明,训练有素的单核细胞优先利用乳酸而非葡萄糖作为TCA循环底物,并且乳酸代谢是训练有素的免疫细胞对细菌和真菌感染作出反应所必需的。除了对TCA循环的贡献外,内源性乳酸或外源性乳酸还通过调节组蛋白乳酸化来支持训练有素的免疫。进一步的转录组分析、ATAC-seq和CUT&Tag-seq表明,乳酸以依赖组蛋白乳酸化的方式增强染色质可及性。通过沉默乳酸脱氢酶A(LDHA)抑制乳酸依赖性代谢会损害由乳酸驱动的TCA循环和组蛋白乳酸化。这些发现表明,乳酸是训练有素的免疫中免疫代谢和表观遗传程序的枢纽。

https://cdn.ncbi.nlm.nih.gov/pmc/blobs/3327/11971257/336c2c3522a1/41467_2025_58563_Fig1_HTML.jpg

文献AI研究员

20分钟写一篇综述,助力文献阅读效率提升50倍。

立即体验

用中文搜PubMed

大模型驱动的PubMed中文搜索引擎

马上搜索

文档翻译

学术文献翻译模型,支持多种主流文档格式。

立即体验