Suppr超能文献

探索线粒体代谢和免疫浸润在心肌梗死中的作用:来自生物信息学和实验验证的新见解

Exploring the role of mitochondrial metabolism and immune infiltration in myocardial infarction: novel insights from bioinformatics and experimental validation.

作者信息

Hou Jingyi, Wang Lihan, Zhu Naiqiang, Li Xueli

机构信息

Beijing Key Laboratory of Traditional Chinese Medicine Basic Research on Prevention and Treatment for Major Diseases, Experimental Research Center, China Academy of Chinese Medical Sciences, Beijing, China.

Postdoctoral Mobile Research Station of China Academy of Chinese Medicine Sciences, Beijing, China.

出版信息

Front Immunol. 2025 May 27;16:1543584. doi: 10.3389/fimmu.2025.1543584. eCollection 2025.

Abstract

BACKGROUND

Mitochondrial metabolism and immune inflammation play pivotal roles in the MI pathogenesis of myocardial infarction (MI); however, their interplay remains unclear. This study aimed to clarify the roles of mitochondrial metabolism and immune infiltration in MI, using a combination of bioinformatics analyses and experimental validation.

METHODS

MI chip data (GSE96561, GSE181872, and GSE183272) were obtained from the Gene Expression Omnibus (GEO) database, and mitochondrial gene data were sourced from the MitoCarta3.0 database. Differentially expressed genes (DEGs) were identified and subjected to functional enrichment analyses. Mitochondria-related DEGs (mitoDEGs) were determined by intersecting DEGs with mitochondrial genes and associated Gene Ontology (GO) terms were analyzed using the Metascape database. A protein-protein interaction (PPI) network of mitoDEGs was constructed, and hub mitoDEGs associated with MI were identified using CytoHubba and molecular complex detection (MCODE) algorithms. Transcription factor (TF) and microRNA (miRNA) targets of hub mitoDEGs were predicted using iRegulon and miRWalk plug-ins, respectively, and a regulatory network involving TFs, hub mitoDEGs, and miRNA was established. Immune infiltration in MI was analyzed using ImmuCellAI, and the relationship between hub mitoDEGs and immune infiltration abundance was assessed using the Spearman method. Experimental validation of hub mitoDEGs, immune cell markers (F4/80, CD163 and CD86), and apoptosis-related proteins (BAX/BCL-2 and cleaved caspase-3) was conducted in MI mice, and the association with cardiac function was explored.

RESULTS

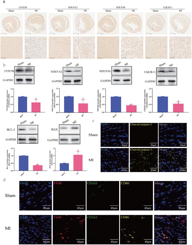
MitoDEGs in the MI group were significantly enriched in pathways related to mitochondrial transport and gene expression. Nine hub mitoDEGs closely associated with MI were identified. Immune analysis revealed increased infiltration of mast and plasma cells infiltration and decreased CD4 T cell infiltration in the MI immune microenvironment. Spearman analysis showed positive correlations between hub mitoDEGs and M1 macrophages, Th2 Cells, and monocytes and negative correlations with eosinophils and activated T cells. In MI mice, expression trends of four hub MitoDEGs (, , , and ) were consistent with the bioinformatics results, and their downregulation was associated with reduced cardiac function. CD86 and apoptosis-related proteins (BAX/BCL-2 and cleaved caspase-3) were markedly elevated in MI groups.

CONCLUSION

These findings suggest that , , , and act as core regulatory molecules in immunometabolism during MI, providing new insights into its pathogenesis and diagnosis.

摘要

背景

线粒体代谢和免疫炎症在心肌梗死(MI)的发病机制中起关键作用;然而,它们之间的相互作用仍不清楚。本研究旨在通过生物信息学分析和实验验证相结合的方法,阐明线粒体代谢和免疫浸润在MI中的作用。

方法

从基因表达综合数据库(GEO)中获取MI芯片数据(GSE96561、GSE181872和GSE183272),线粒体基因数据来自MitoCarta3.0数据库。鉴定差异表达基因(DEG)并进行功能富集分析。通过将DEG与线粒体基因相交来确定线粒体相关DEG(mitoDEG),并使用Metascape数据库分析相关的基因本体(GO)术语。构建mitoDEG的蛋白质-蛋白质相互作用(PPI)网络,并使用CytoHubba和分子复合物检测(MCODE)算法鉴定与MI相关的核心mitoDEG。分别使用iRegulon和miRWalk插件预测核心mitoDEG的转录因子(TF)和微小RNA(miRNA)靶点,并建立涉及TF、核心mitoDEG和miRNA的调控网络。使用ImmuCellAI分析MI中的免疫浸润,并使用Spearman方法评估核心mitoDEG与免疫浸润丰度之间的关系。在MI小鼠中对核心mitoDEG、免疫细胞标志物(F4/80、CD163和CD86)和凋亡相关蛋白(BAX/BCL-2和裂解的caspase-3)进行实验验证,并探讨其与心脏功能的关联。

结果

MI组中的mitoDEG在与线粒体转运和基因表达相关的途径中显著富集。鉴定出九个与MI密切相关的核心mitoDEG。免疫分析显示,在MI免疫微环境中,肥大细胞和浆细胞浸润增加,CD4 T细胞浸润减少。Spearman分析显示,核心mitoDEG与M1巨噬细胞、Th2细胞和单核细胞呈正相关,与嗜酸性粒细胞和活化T细胞呈负相关。在MI小鼠中,四个核心线粒体DEG(、、和)的表达趋势与生物信息学结果一致,它们的下调与心脏功能降低有关。MI组中CD86和凋亡相关蛋白(BAX/BCL-2和裂解的caspase-3)明显升高。

结论

这些发现表明,、、和在MI期间的免疫代谢中作为核心调节分子发挥作用,为其发病机制和诊断提供了新的见解。

https://cdn.ncbi.nlm.nih.gov/pmc/blobs/4b1d/12148850/839971fdeeea/fimmu-16-1543584-g001.jpg

文献AI研究员

20分钟写一篇综述,助力文献阅读效率提升50倍。

立即体验

用中文搜PubMed

大模型驱动的PubMed中文搜索引擎

马上搜索

文档翻译

学术文献翻译模型,支持多种主流文档格式。

立即体验