Suppr超能文献

ACSL4/GPX4和FSP1在草酸盐诱导的急性肾损伤中的作用。

Roles of ACSL4/GPX4 and FSP1 in oxalate-induced acute kidney injury.

作者信息

Ye Keng, Lan Ruilong, Chen Zhimin, Lai Kunmei, Song Yankun, Li Guoping, Ma Huabin, Chen Hong, Xu Yanfang

机构信息

Department of Nephrology, Blood Purification Research Center, the First Affiliated Hospital, Fujian Medical University, Fuzhou, 350005, China.

Research Center for Metabolic Chronic Kidney Disease, the First Affiliated Hospital, Fujian Medical University, Fuzhou, 350005, China.

出版信息

Cell Death Discov. 2025 Jun 17;11(1):279. doi: 10.1038/s41420-025-02557-y.

Abstract

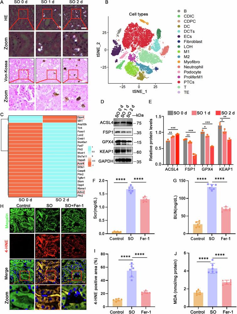
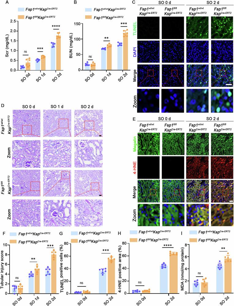
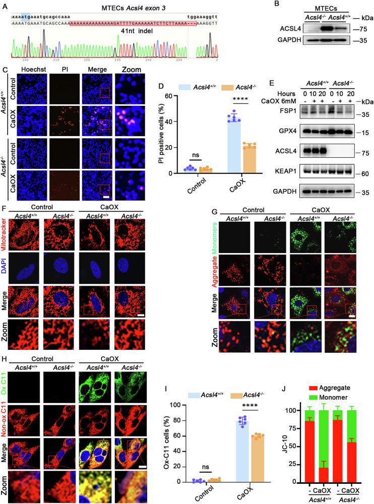
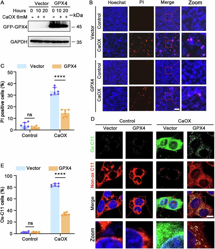
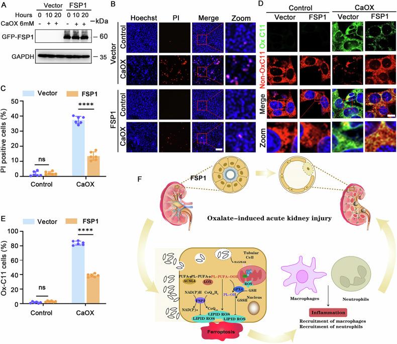
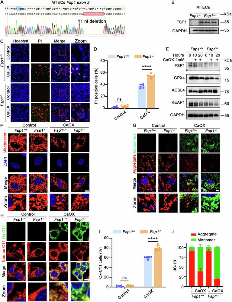
Ferroptosis has emerged as a crucial driver of injury in various organs, including acute kidney injury (AKI). However, the regulatory roles and underlying mechanisms of key genes involved in ferroptosis during oxalate-induced AKI are not fully understood. In this study, we conducted single-cell RNA sequencing (scRNA-seq) analysis of kidney samples, revealing the occurrence of ferroptosis in renal tubular cells of an oxalate-induced AKI mouse model, which was confirmed in subsequent in vitro experiments. Furthermore, renal tubule-specific deficiency of Acsl4 conferred significant protection against oxalate-induced AKI, as evidenced by alleviated structural and functional renal damage, reduced oxidative stress and decreased inflammatory cell infiltration, all of which collectively contribute to a reduction in ferroptosis. In contrast, Fsp1 deficiency exacerbated these pathological processes. Consistent with the in vivo findings, Acsl4 knockout in mouse renal tubular epithelial cell lines (MTECs) resulted in decreased lipid peroxidation and mitigation of mitochondrial dysfunction, thus reducing calcium oxalate (CaOX)-induced ferroptosis. Conversely, Fsp1 knockout in MTECs had the opposite effects. In addition, as expected, overexpression of the ferroptosis inhibitors GPX4 or FSP1 in MTECs significantly reduced CaOX-induced lipid peroxidation and cell ferroptosis. In summary, these findings indicated that oxalate exposure upregulated ferroptosis driver ACSL4 and downregulated inhibitors like GPX4 and FSP1, leading to lipid peroxidation and mitochondrial dysfunction, which collectively triggered ferroptosis in renal tubular cells. Modulating ACSL4/GPX4 and FSP1 axes presents a promising therapeutic strategy for oxalate-induced AKI.

摘要

铁死亡已成为包括急性肾损伤(AKI)在内的各种器官损伤的关键驱动因素。然而,草酸盐诱导的急性肾损伤过程中铁死亡相关关键基因的调控作用及潜在机制尚未完全明确。在本研究中,我们对肾脏样本进行了单细胞RNA测序(scRNA-seq)分析,发现草酸盐诱导的急性肾损伤小鼠模型的肾小管细胞中发生了铁死亡,这在随后的体外实验中得到了证实。此外,Acsl4基因在肾小管特异性缺失可显著保护小鼠免受草酸盐诱导的急性肾损伤,表现为肾脏结构和功能损伤减轻、氧化应激降低以及炎症细胞浸润减少,所有这些共同导致铁死亡减少。相反,Fsp1基因缺失加剧了这些病理过程。与体内研究结果一致,在小鼠肾小管上皮细胞系(MTECs)中敲除Acsl4可导致脂质过氧化减少和线粒体功能障碍减轻,从而降低草酸钙(CaOX)诱导的铁死亡。相反,在MTECs中敲除Fsp1则产生相反的效果。此外,正如预期的那样,在MTECs中过表达铁死亡抑制剂GPX4或FSP1可显著降低CaOX诱导的脂质过氧化和细胞铁死亡。总之,这些发现表明草酸盐暴露上调了铁死亡驱动因子ACSL4,下调了如GPX4和FSP1等抑制剂,导致脂质过氧化和线粒体功能障碍,共同引发肾小管细胞铁死亡。调节ACSL4/GPX4和FSP1轴为草酸盐诱导的急性肾损伤提供了一种有前景的治疗策略。

https://cdn.ncbi.nlm.nih.gov/pmc/blobs/d5ab/12174353/60a80c55ac73/41420_2025_2557_Fig1_HTML.jpg

文献AI研究员

20分钟写一篇综述,助力文献阅读效率提升50倍。

立即体验

用中文搜PubMed

大模型驱动的PubMed中文搜索引擎

马上搜索

文档翻译

学术文献翻译模型,支持多种主流文档格式。

立即体验