Suppr超能文献

全面的泛癌分析确定IGFL1为一种致癌生物标志物和免疫治疗靶点,并在膀胱癌中得到实验验证。

Comprehensive Pan-Cancer Analysis Identifies IGFL1 as an Oncogenic Biomarker and Immunotherapeutic Target with Experimental Validation in Bladder Cancer.

作者信息

Liang Zongjian, An Yu, He Jie, Zhu Zhiqiang, Jiang Kehua, Chen Kun, Sun Fa

机构信息

Department of Urology, The Affiliated Hospital of Guizhou Medical University, Guiyang, Guizhou, People's Republic of China.

NHC Key Laboratory of Pulmonary Immune-Related Diseases, Guizhou Provincial People's Hospital, Guiyang, Guizhou, People's Republic of China.

出版信息

Int J Gen Med. 2025 Jul 15;18:3881-3900. doi: 10.2147/IJGM.S517611. eCollection 2025.

Abstract

BACKGROUND

IGFL1, a member of the insulin growth factor-like family, plays a potential role in tumorigenesis. This study aimed to investigate IGFL1 expression and its prognostic and immunological significance across cancers, with experimental validation in bladder cancer (BLCA).

METHODS

Data from TCGA, GTEx, and TIMER2.0 were analyzed to assess IGFL1 expression across cancers and its associations with prognosis, immune subtypes, immune infiltration, and tumor-related genomic features. Drug sensitivity data were also evaluated. Given BLCA's high mutation burden, limited treatment options, and strong IGFL1 dysregulation observed in pan-cancer analysis, we selected it for experimental validation. In vitro and in vivo experiments were conducted to validate the oncogenic role of IGFL1 in BLCA and explore its underlying mechanisms.

RESULTS

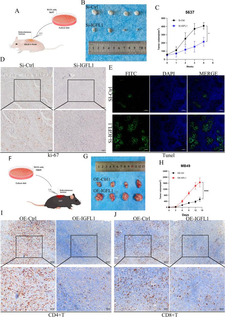
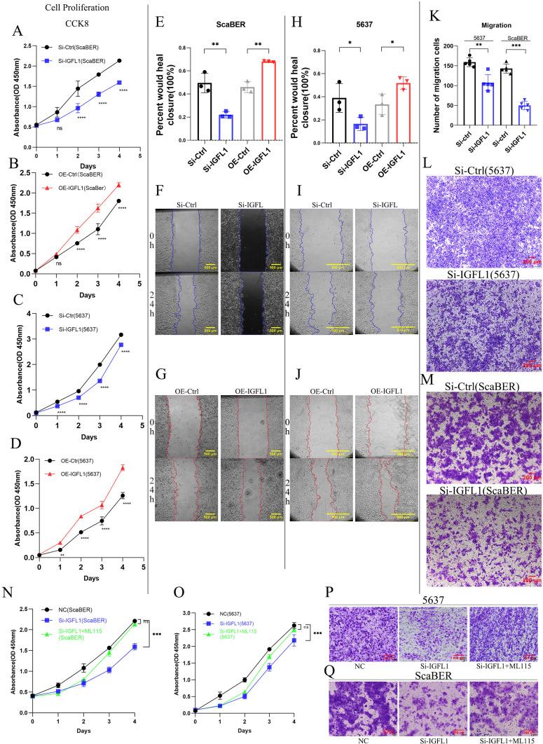
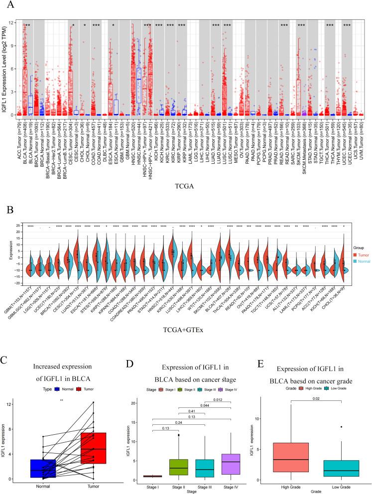
IGFL1 was significantly overexpressed in 10 tumor types and associated with advanced stage and grade in BLCA. High IGFL1 expression correlated with poor prognosis in OV, SARC, HNSC, PAAD, UCEC, KIRC, and BLCA. IGFL1 expression was linked to features of the tumor microenvironment in several cancers. In BLCA tissues, IGFL1 levels were markedly elevated. Knockdown of IGFL1 in 5637 and ScaBER cells reduced proliferation, migration, and epithelial-mesenchymal transition (EMT)-related protein expression; overexpression had the opposite effect. In vivo, IGFL1 silencing suppressed xenograft tumor growth, decreased Ki67 expression, increased apoptosis, and enhanced CD4⁺ and CD8⁺ T-cell infiltration. Mechanistic analysis suggested that IGFL1's effects are mediated through the JAK2/STAT3 signaling pathway.

CONCLUSION

IGFL1 promotes tumor progression and immune modulation in multiple cancers, particularly in BLCA. Its oncogenic and immunosuppressive roles, mediated through the JAK2/STAT3 axis, support its potential as a prognostic biomarker and therapeutic target.

摘要

背景

胰岛素生长因子样家族成员IGFL1在肿瘤发生中发挥潜在作用。本研究旨在调查IGFL1在各种癌症中的表达及其预后和免疫学意义,并在膀胱癌(BLCA)中进行实验验证。

方法

分析来自TCGA、GTEx和TIMER2.0的数据,以评估IGFL1在各种癌症中的表达及其与预后、免疫亚型、免疫浸润和肿瘤相关基因组特征的关联。还评估了药物敏感性数据。鉴于BLCA的高突变负担、有限的治疗选择以及在泛癌分析中观察到的强烈IGFL1失调,我们选择它进行实验验证。进行了体外和体内实验,以验证IGFL1在BLCA中的致癌作用并探索其潜在机制。

结果

IGFL1在10种肿瘤类型中显著过表达,并且与BLCA的晚期和高分级相关。IGFL1高表达与OV、SARC、HNSC、PAAD、UCEC、KIRC和BLCA的不良预后相关。IGFL1表达与几种癌症中的肿瘤微环境特征有关。在BLCA组织中,IGFL1水平明显升高。在5637和ScaBER细胞中敲低IGFL1可降低增殖、迁移和上皮-间质转化(EMT)相关蛋白的表达;过表达则有相反的效果。在体内,IGFL1沉默抑制异种移植肿瘤生长,降低Ki67表达,增加细胞凋亡,并增强CD4⁺和CD8⁺ T细胞浸润。机制分析表明,IGFL1的作用是通过JAK2/STAT3信号通路介导的。

结论

IGFL1促进多种癌症尤其是BLCA中的肿瘤进展和免疫调节。其通过JAK2/STAT3轴介导的致癌和免疫抑制作用,支持其作为预后生物标志物和治疗靶点的潜力。

https://cdn.ncbi.nlm.nih.gov/pmc/blobs/5f5d/12275993/c45bc2121e4a/IJGM-18-3881-g0001.jpg

文献AI研究员

20分钟写一篇综述,助力文献阅读效率提升50倍。

立即体验

用中文搜PubMed

大模型驱动的PubMed中文搜索引擎

马上搜索

文档翻译

学术文献翻译模型,支持多种主流文档格式。

立即体验