Suppr超能文献

HMGA2在子宫内膜癌中的预后意义及免疫浸润分析

Prognostic significance and immune infiltration analysis of HMGA2 in endometrial cancer.

作者信息

Jiang Peng, Yu Jiaxin, Zheng Yunfeng, Tian Chenfan, Tu Yuan, Gong Chunxia, Yu Hangkun, Luo Yi, Hu Zhuoying

机构信息

Department of Gynecology, The First Affiliated Hospital of Chongqing Medical University, Chongqing, China.

Department of Gynecology, Women and Children's Hospital of Chongqing Medical University, Chongqing, China.

出版信息

Front Immunol. 2025 Jul 9;16:1559278. doi: 10.3389/fimmu.2025.1559278. eCollection 2025.

Abstract

BACKGROUND

HMGA2, as a transcription factor, facilitates oncogenesis and malignant progression by coordinating cell cycle dysregulation, compromising DNA repair machinery, and suppressing cancer cell apoptosis. However, its roles in prognostication and tumor immune microenvironment modulation in endometrial cancer (EC) remain incompletely defined.

METHODS

We systematically analyzed HMGA2 expression patterns and clinical prognostic value in EC using bioinformatics strategies, including TCGA and GTEX data mining, as well as single gene expression analysis. Functional enrichment analysis (GSEA and KEGG) identified HMGA2-associated pathways. The correlation between HMGA2 and immune infiltration was assessed via TIMER and TISIDB. Subsequent (proliferation, migration, colony formation) and (xenograft models) experimental were used to validate HMGA2's role in promoting EC progression. The correlation between HMGA2 and macrophage markers (CD86 and CD206) was validated through clinical tissue samples by IHC. Finally, a recurrence-predictive nomogram incorporating HMGA2 with clinicopathological parameters was established.

RESULTS

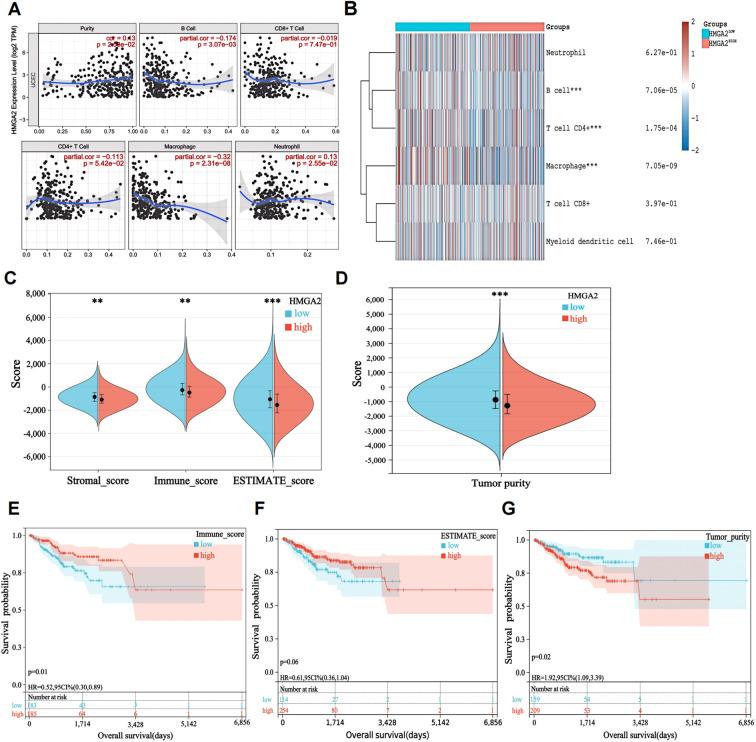
HMGA2 exhibited significant upregulation in endometrial cancer (EC) tissues and correlated with poor patient prognosis. Immunoassay showed that high expression of HMGA2 was negatively correlated with infiltration of various immune cells, especially M1 macrophages. Cytological experiments showed that knocking down HMGA2 significantly inhibited EC cell proliferation, migration, invasion, and drug resistance, while overexpression of HMGA2 promoted the above phenotype; Animal experiments showed that knocking down HMGA2 significantly inhibited the growth of EC tumors and the expression of M1 macrophage marker CD86. The combination of HMGA2 inhibitors and targeted macrophage immunotherapy (CD47 monoclonal antibody) had the better tumor suppression effect. Clinical sample analysis found that high expression of HMGA2 was significantly negatively correlated with CD86 and positively correlated with CD206 expression. Patients with low HMGA2 expression showed enhanced immune therapy responsiveness. The nomogram model based on HMGA2 and clinical pathological parameters showed better predictive performance (AUC=0.855, sensitivity=79.0%, specificity=76.8%).

CONCLUSION

HMGA2 is a potential diagnostic and prognostic biomarker for the EC. HMGA2 may drive the occurrence and development of EC by inhibiting the infiltration of immune cells, especially M1 macrophages. Therapeutic targeting of HMGA2 is a novel strategy for EC intervention.

摘要

背景

HMGA2作为一种转录因子,通过协调细胞周期失调、破坏DNA修复机制和抑制癌细胞凋亡来促进肿瘤发生和恶性进展。然而,其在子宫内膜癌(EC)的预后及肿瘤免疫微环境调节中的作用仍未完全明确。

方法

我们使用生物信息学策略系统分析了EC中HMGA2的表达模式及临床预后价值,包括TCGA和GTEX数据挖掘以及单基因表达分析。功能富集分析(GSEA和KEGG)确定了与HMGA2相关的通路。通过TIMER和TISIDB评估HMGA2与免疫浸润之间的相关性。随后进行细胞实验(增殖、迁移、集落形成)和动物实验(异种移植模型)以验证HMGA2在促进EC进展中的作用。通过免疫组化(IHC)在临床组织样本中验证HMGA2与巨噬细胞标志物(CD86和CD206)之间的相关性。最后,建立了一个将HMGA2与临床病理参数相结合的复发预测列线图。

结果

HMGA2在子宫内膜癌(EC)组织中显著上调,且与患者预后不良相关。免疫分析表明,HMGA2的高表达与各种免疫细胞的浸润呈负相关,尤其是M1巨噬细胞。细胞学实验表明,敲低HMGA2可显著抑制EC细胞的增殖、迁移、侵袭和耐药性,而HMGA2的过表达则促进上述表型;动物实验表明,敲低HMGA2可显著抑制EC肿瘤的生长及M1巨噬细胞标志物CD86的表达。HMGA2抑制剂与靶向巨噬细胞免疫疗法(CD47单克隆抗体)联合使用具有更好的肿瘤抑制效果。临床样本分析发现,HMGA2的高表达与CD86显著负相关,与CD206表达正相关。HMGA2低表达的患者显示出增强的免疫治疗反应性。基于HMGA2和临床病理参数的列线图模型显示出更好的预测性能(AUC = 0.855,敏感性 = 79.0%,特异性 = 76.8%)。

结论

HMGA2是EC潜在的诊断和预后生物标志物。HMGA2可能通过抑制免疫细胞尤其是M1巨噬细胞的浸润来驱动EC的发生和发展。针对HMGA2的治疗靶向是EC干预的一种新策略。

https://cdn.ncbi.nlm.nih.gov/pmc/blobs/ce60/12283574/102fd9f17e24/fimmu-16-1559278-g001.jpg

文献AI研究员

20分钟写一篇综述,助力文献阅读效率提升50倍。

立即体验

用中文搜PubMed

大模型驱动的PubMed中文搜索引擎

马上搜索

文档翻译

学术文献翻译模型,支持多种主流文档格式。

立即体验