Suppr超能文献

脊髓损伤后血浆细胞外囊泡谱随时间和严重程度的变化

Temporal and Severity-Dependent Alterations in Plasma Extracellular Vesicle Profiles Following Spinal Cord Injury.

作者信息

Cooper Jamie, Airey Scott Tait, Patino Eric, Andriot Theo, Ghosh Mousumi, Pearse Damien D

机构信息

The Miami Project to Cure Paralysis, Department of Neurological Surgery, University of Miami Miller School of Medicine, Miami, FL 33136, USA.

The Neuroscience Program, University of Miami Miller School of Medicine, Miami, FL 33136, USA.

出版信息

Cells. 2025 Jul 11;14(14):1065. doi: 10.3390/cells14141065.

Abstract

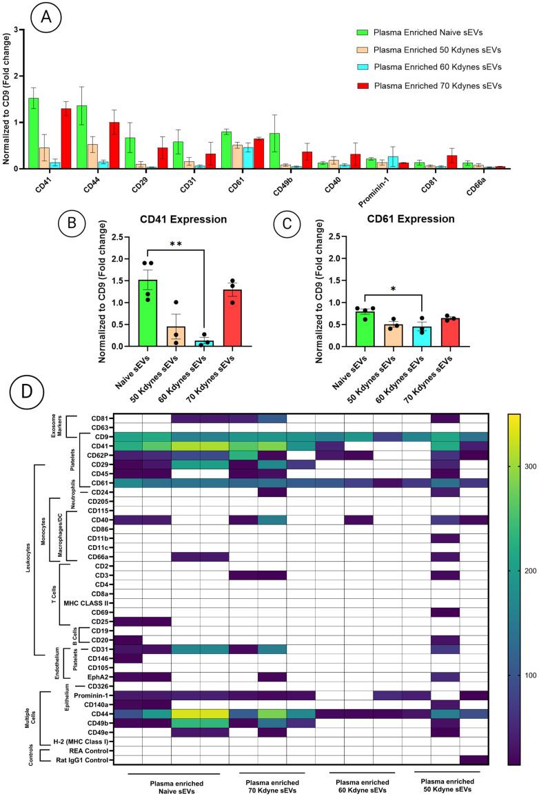
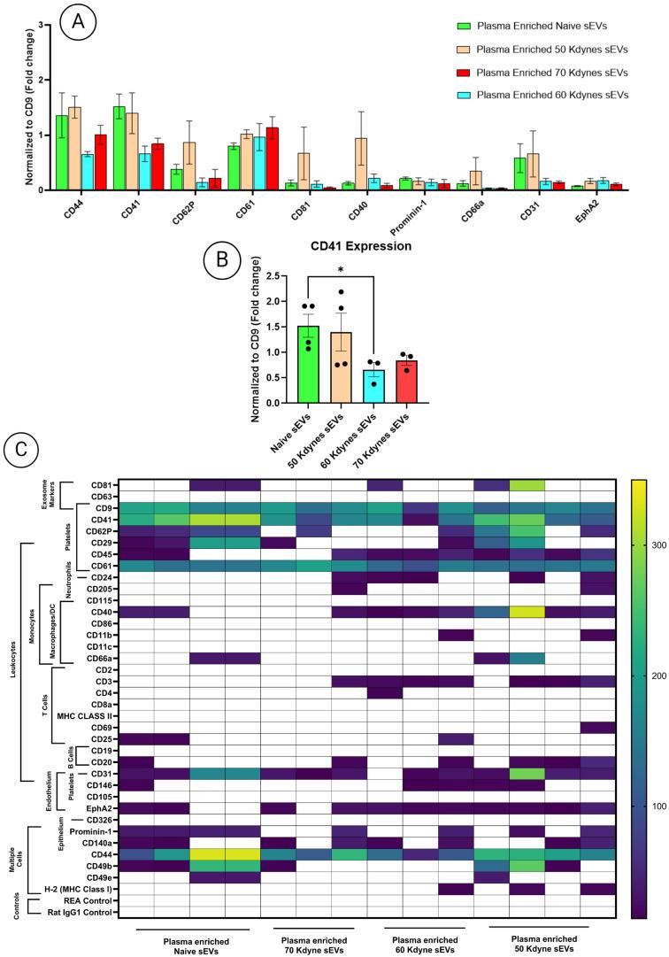
Spinal cord injury (SCI) triggers both local and systemic pathological responses that evolve over time and differ with injury severity. Small extracellular vesicles (sEVs), known mediators of intercellular communication, may serve as biomarkers reflecting these complex dynamics. In this study, we investigated whether SCI severity modulates the composition and abundance of circulating plasma-derived sEVs across subacute and chronic phases. Using a graded thoracic contusion model in mice, plasma was collected at defined timepoints post-injury. sEVs were isolated via size-exclusion chromatography and characterized using nanoparticle tracking analysis (NTA), transmission electron microscopy (TEM), and MACSPlex surface marker profiling. We observed an SCI-dependent increase in sEVs during the subacute (7 days) phase, most notably in moderate injuries (50 kdyne), with overall vesicle counts lower chronically (3 months). CD9 emerged as the predominant tetraspanin sEV marker, while CD63 and CD81 were generally present at low levels across all injury severities and timepoints. Surface sEV analysis revealed dynamic regulation of CD41, CD44, and CD61 in the CD9 sEV subset, suggesting persistent systemic signaling activity. These markers, traditionally associated with platelet function, may also reflect immune or reparative responses following SCI. Our findings highlight the evolving nature of sEV profiles after SCI and support their potential as non-invasive biomarkers for monitoring injury progression.

摘要

脊髓损伤(SCI)会引发局部和全身的病理反应,这些反应会随时间演变且因损伤严重程度而异。小细胞外囊泡(sEVs)作为细胞间通讯的已知介质,可能充当反映这些复杂动态变化的生物标志物。在本研究中,我们调查了SCI严重程度是否会在亚急性期和慢性期调节循环血浆来源的sEVs的组成和丰度。使用小鼠分级胸椎挫伤模型,在损伤后的特定时间点收集血浆。通过尺寸排阻色谱法分离sEVs,并使用纳米颗粒跟踪分析(NTA)、透射电子显微镜(TEM)和MACSPlex表面标志物分析对其进行表征。我们观察到在亚急性期(7天)sEVs出现了依赖于SCI的增加,最明显的是在中度损伤(50达因)中,而慢性期(3个月)的总体囊泡计数较低。CD9成为主要的四跨膜蛋白sEV标志物,而CD63和CD81在所有损伤严重程度和时间点的水平通常较低。表面sEV分析揭示了CD9 sEV亚群中CD41、CD44和CD61的动态调节,表明存在持续的全身信号活动。这些传统上与血小板功能相关的标志物,也可能反映SCI后的免疫或修复反应。我们的研究结果突出了SCI后sEV谱的演变性质,并支持它们作为监测损伤进展的非侵入性生物标志物的潜力。

https://cdn.ncbi.nlm.nih.gov/pmc/blobs/198e/12294027/58364d48e852/cells-14-01065-g001.jpg

文献AI研究员

20分钟写一篇综述,助力文献阅读效率提升50倍。

立即体验

用中文搜PubMed

大模型驱动的PubMed中文搜索引擎

马上搜索

文档翻译

学术文献翻译模型,支持多种主流文档格式。

立即体验