Suppr超能文献

RNA聚合酶II抑制作用可独立于转录缺失激活细胞死亡。

RNA Pol II inhibition activates cell death independently from the loss of transcription.

作者信息

Harper Nicholas W, Birdsall Gavin A, Honeywell Megan E, Ward Kelly M, Pai Athma A, Lee Michael J

机构信息

Department of Systems Biology, UMass Chan Medical School, Worcester, MA 01605, USA.

RNA Therapeutics Institute, UMass Chan Medical School, Worcester, MA 01605, USA.

出版信息

Cell. 2025 Aug 14. doi: 10.1016/j.cell.2025.07.034.

Abstract

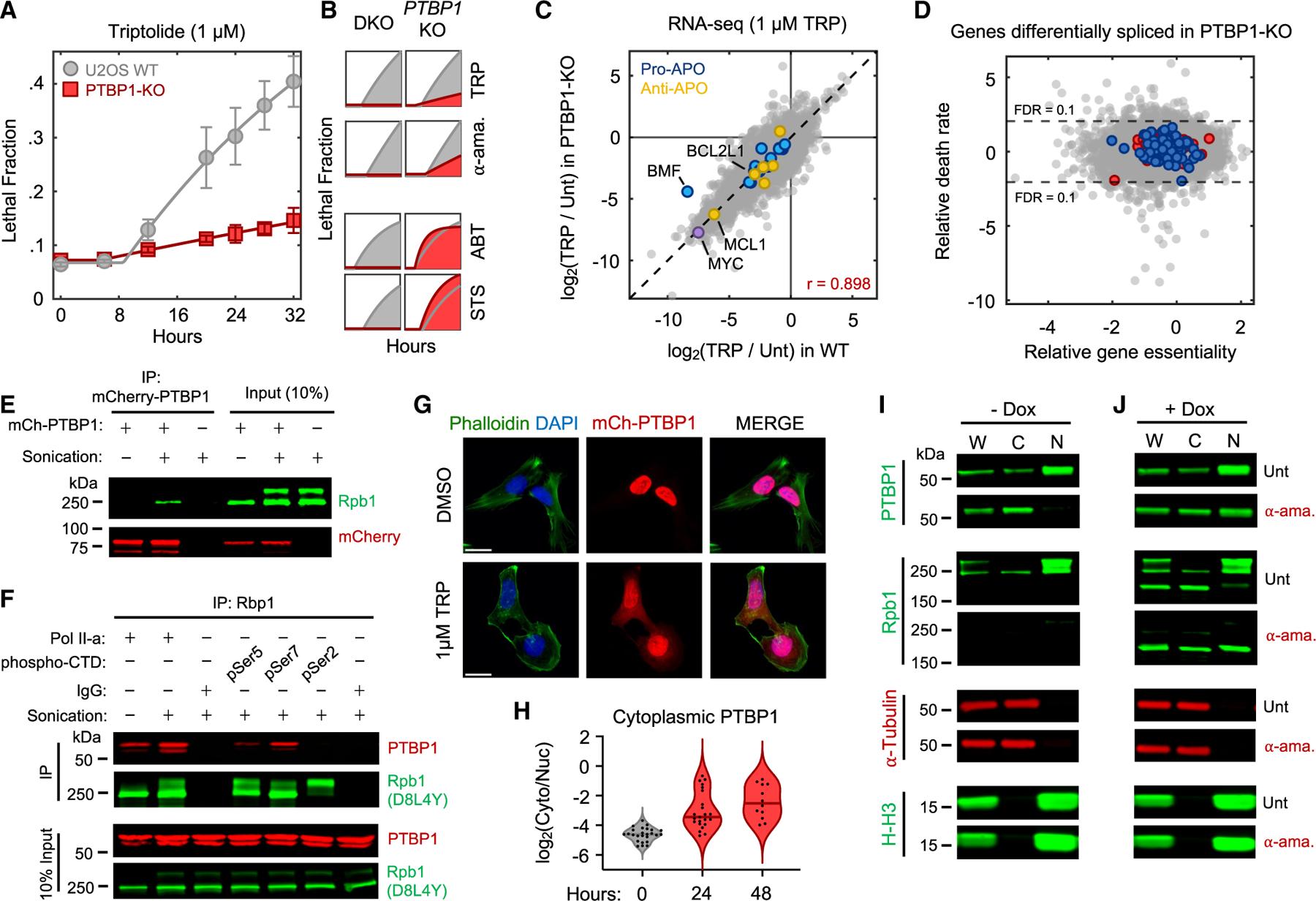
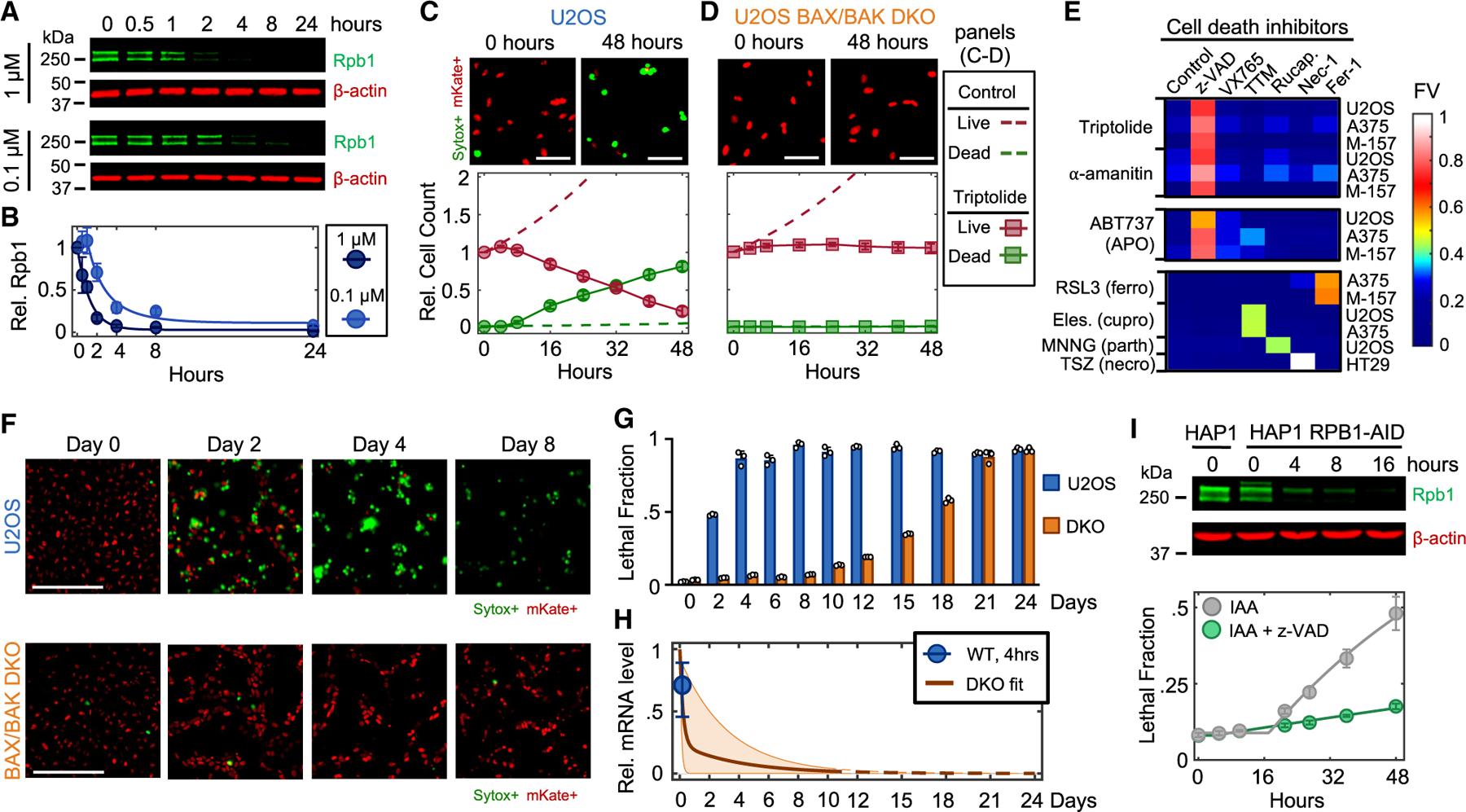
RNA Pol II-mediated transcription is essential for eukaryotic life. Although loss of transcription is thought to be universally lethal, the associated mechanisms promoting cell death are not yet known. Here, we show that death following the loss of RNA Pol II activity does not result from dysregulated gene expression. Instead, it occurs in response to loss of the hypophosphorylated form of Rbp1 (also called RNA Pol IIA). Loss of RNA Pol IIA exclusively activates apoptosis, and expression of a transcriptionally inactive version of Rpb1 rescues cell viability. Using functional genomics, we identify the mechanisms driving lethality following the loss of RNA Pol IIA, which we call the Pol II degradation-dependent apoptotic response (PDAR). Using the genetic dependencies of PDAR, we identify clinically used drugs that owe their lethality to a PDAR-dependent mechanism. Our findings unveil an apoptotic signaling response that contributes to the efficacy of a wide array of anti-cancer therapies.

摘要

RNA聚合酶II介导的转录对于真核生物的生命至关重要。虽然转录缺失被认为是普遍致死的,但促进细胞死亡的相关机制尚不清楚。在这里,我们表明RNA聚合酶II活性丧失后的死亡并非由基因表达失调导致。相反,它是由于Rbp1(也称为RNA聚合酶IIA)的低磷酸化形式丧失所致。RNA聚合酶IIA的丧失专门激活细胞凋亡,并且转录无活性版本的Rpb1的表达可挽救细胞活力。使用功能基因组学,我们确定了RNA聚合酶IIA丧失后导致致死性的机制,我们将其称为聚合酶II降解依赖性凋亡反应(PDAR)。利用PDAR的遗传依赖性,我们确定了临床上使用的因其致死性依赖于PDAR机制的药物。我们的研究结果揭示了一种凋亡信号反应,它有助于多种抗癌疗法的疗效。

https://cdn.ncbi.nlm.nih.gov/pmc/blobs/34c4/12406974/8877ef1a22df/nihms-2100174-f0002.jpg

文献AI研究员

20分钟写一篇综述,助力文献阅读效率提升50倍。

立即体验

用中文搜PubMed

大模型驱动的PubMed中文搜索引擎

马上搜索

文档翻译

学术文献翻译模型,支持多种主流文档格式。

立即体验