Suppr超能文献

全基因组分析鉴定出基因家族成员致死性是癌症 1p 染色体缺失的脆弱性的一个因素。

Genome-scale analysis identifies paralog lethality as a vulnerability of chromosome 1p loss in cancer.

机构信息

Department of Medical Oncology, Dana-Farber Cancer Institute, Boston, MA, USA.

Broad Institute of MIT and Harvard, Cambridge, MA, USA.

出版信息

Nat Genet. 2018 Jul;50(7):937-943. doi: 10.1038/s41588-018-0155-3. Epub 2018 Jun 28.

Abstract

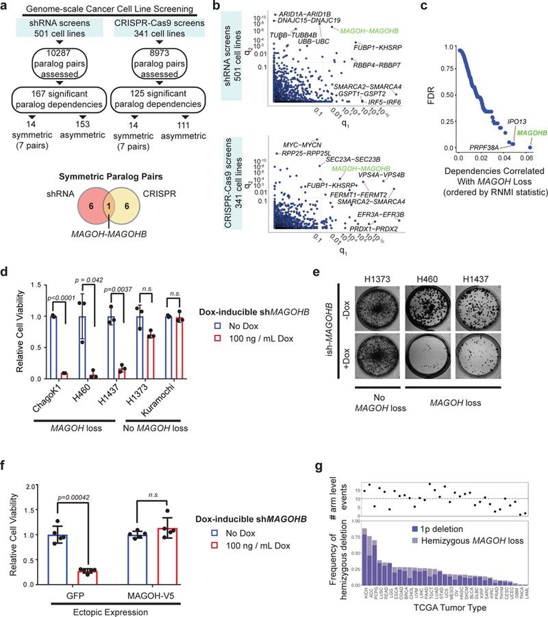
Functional redundancy shared by paralog genes may afford protection against genetic perturbations, but it can also result in genetic vulnerabilities due to mutual interdependency. Here, we surveyed genome-scale short hairpin RNA and CRISPR screening data on hundreds of cancer cell lines and identified MAGOH and MAGOHB, core members of the splicing-dependent exon junction complex, as top-ranked paralog dependencies. MAGOHB is the top gene dependency in cells with hemizygous MAGOH deletion, a pervasive genetic event that frequently occurs due to chromosome 1p loss. Inhibition of MAGOHB in a MAGOH-deleted context compromises viability by globally perturbing alternative splicing and RNA surveillance. Dependency on IPO13, an importin-β receptor that mediates nuclear import of the MAGOH/B-Y14 heterodimer, is highly correlated with dependency on both MAGOH and MAGOHB. Both MAGOHB and IPO13 represent dependencies in murine xenografts with hemizygous MAGOH deletion. Our results identify MAGOH and MAGOHB as reciprocal paralog dependencies across cancer types and suggest a rationale for targeting the MAGOHB-IPO13 axis in cancers with chromosome 1p deletion.

摘要

功能冗余的同源基因可能为遗传干扰提供保护,但也可能由于相互依存而导致遗传脆弱性。在这里,我们调查了数百种癌细胞系的全基因组短发夹 RNA 和 CRISPR 筛选数据,鉴定了剪接依赖性外显子连接复合物的核心成员 MAGOH 和 MAGOHB,它们是排名最高的同源基因依赖性。MAGOHB 是 MAGOH 半合缺失细胞中的最高基因依赖性,MAGOH 半合缺失是一种普遍的遗传事件,由于 1p 染色体缺失而经常发生。在 MAGOH 缺失的情况下抑制 MAGOHB 通过全局扰乱可变剪接和 RNA 监测来破坏细胞活力。对介导 MAGOH/B-Y14 异源二聚体核输入的进口蛋白-β 受体 IPO13 的依赖性与对 MAGOH 和 MAGOHB 的依赖性高度相关。MAGOHB 和 IPO13 都代表了 MAGOH 半合缺失的小鼠异种移植物中的依赖性。我们的研究结果表明 MAGOH 和 MAGOHB 是跨癌症类型的相互同源基因依赖性,并为靶向具有 1p 染色体缺失的癌症中的 MAGOHB-IPO13 轴提供了依据。

https://cdn.ncbi.nlm.nih.gov/pmc/blobs/3e80/6143899/10db06ce854b/nihms-967174-f0001.jpg

文献AI研究员

20分钟写一篇综述,助力文献阅读效率提升50倍。

立即体验

用中文搜PubMed

大模型驱动的PubMed中文搜索引擎

马上搜索

文档翻译

学术文献翻译模型,支持多种主流文档格式。

立即体验