Suppr超能文献

通过聚乙二醇沉淀,随后进行洗涤并通过超速离心进行沉淀,可大规模和小规模地从组织培养上清液中富集细胞外囊泡。

Precipitation with polyethylene glycol followed by washing and pelleting by ultracentrifugation enriches extracellular vesicles from tissue culture supernatants in small and large scales.

作者信息

Ludwig Anna-Kristin, De Miroschedji Kyra, Doeppner Thorsten R, Börger Verena, Ruesing Johannes, Rebmann Vera, Durst Stephan, Jansen Sören, Bremer Michel, Behrmann Elmar, Singer Bernhard B, Jastrow Holger, Kuhlmann Jan Dominik, El Magraoui Fouzi, Meyer Helmut E, Hermann Dirk M, Opalka Bertram, Raunser Stefan, Epple Matthias, Horn Peter A, Giebel Bernd

机构信息

Institute for Transfusion Medicine, University Hospital Essen, University of Duisburg-Essen, Essen, Germany.

Institute of Physiological Chemistry, Faculty of Veterinary Medicine, Ludwig-Maximilians-University Munich, Munich, Germany.

出版信息

J Extracell Vesicles. 2018 Oct 17;7(1):1528109. doi: 10.1080/20013078.2018.1528109. eCollection 2018.

Abstract

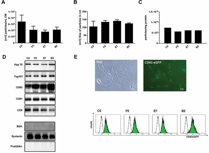
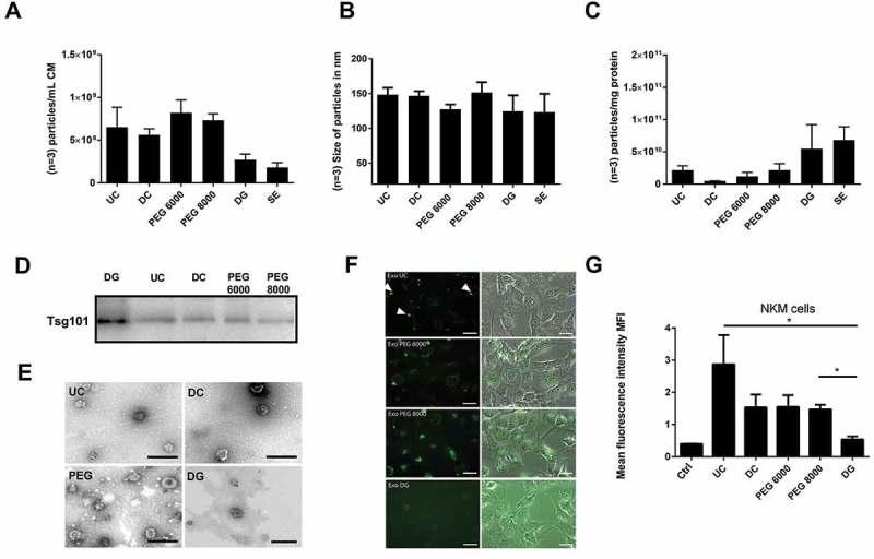
Extracellular vesicles (EVs) provide a complex means of intercellular signalling between cells at local and distant sites, both within and between different organs. According to their cell-type specific signatures, EVs can function as a novel class of biomarkers for a variety of diseases, and can be used as drug-delivery vehicles. Furthermore, EVs from certain cell types exert beneficial effects in regenerative medicine and for immune modulation. Several techniques are available to harvest EVs from various body fluids or cell culture supernatants. Classically, differential centrifugation, density gradient centrifugation, size-exclusion chromatography and immunocapturing-based methods are used to harvest EVs from EV-containing liquids. Owing to limitations in the scalability of any of these methods, we designed and optimised a polyethylene glycol (PEG)-based precipitation method to enrich EVs from cell culture supernatants. We demonstrate the reproducibility and scalability of this method and compared its efficacy with more classical EV-harvesting methods. We show that washing of the PEG pellet and the re-precipitation by ultracentrifugation remove a huge proportion of PEG co-precipitated molecules such as bovine serum albumine (BSA). However, supported by the results of the size exclusion chromatography, which revealed a higher purity in terms of particles per milligram protein of the obtained EV samples, PEG-prepared EV samples most likely still contain a certain percentage of other non-EV associated molecules. Since PEG-enriched EVs revealed the same therapeutic activity in an ischemic stroke model than corresponding cells, it is unlikely that such co-purified molecules negatively affect the functional properties of obtained EV samples. In summary, maybe not being the purification method of choice if molecular profiling of pure EV samples is intended, the optimised PEG protocol is a scalable and reproducible method, which can easily be adopted by laboratories equipped with an ultracentrifuge to enrich for functional active EVs.

摘要

细胞外囊泡(EVs)是细胞间在局部和远处进行信号传递的复杂方式,在不同器官内部和之间均存在。根据其细胞类型特异性特征,EVs可作为多种疾病的新型生物标志物,并可用作药物递送载体。此外,某些细胞类型来源的EVs在再生医学和免疫调节方面具有有益作用。有多种技术可用于从各种体液或细胞培养上清液中获取EVs。传统上,差速离心、密度梯度离心、尺寸排阻色谱和基于免疫捕获的方法用于从含EVs的液体中获取EVs。由于这些方法中任何一种在可扩展性方面都存在局限性,我们设计并优化了一种基于聚乙二醇(PEG)的沉淀方法,以从细胞培养上清液中富集EVs。我们证明了该方法的可重复性和可扩展性,并将其效果与更经典的EV获取方法进行了比较。我们表明,对PEG沉淀进行洗涤并通过超速离心重新沉淀可去除大量共沉淀的PEG分子,如牛血清白蛋白(BSA)。然而,尺寸排阻色谱结果显示,就每毫克蛋白质的颗粒而言,所获得的EV样品纯度更高,但PEG制备的EV样品很可能仍含有一定比例的其他非EV相关分子。由于在缺血性中风模型中,PEG富集的EVs与相应细胞显示出相同的治疗活性,因此这种共纯化分子不太可能对所获得的EV样品的功能特性产生负面影响。总之,如果旨在对纯EV样品进行分子分析,优化的PEG方案可能不是首选的纯化方法,但它是一种可扩展且可重复的方法,配备超速离心机的实验室可以轻松采用该方法来富集功能性活性EVs。

https://cdn.ncbi.nlm.nih.gov/pmc/blobs/f928/6197019/b0d4758536cf/ZJEV_A_1528109_F0001_OC.jpg

文献AI研究员

20分钟写一篇综述,助力文献阅读效率提升50倍。

立即体验

用中文搜PubMed

大模型驱动的PubMed中文搜索引擎

马上搜索

文档翻译

学术文献翻译模型,支持多种主流文档格式。

立即体验