Suppr超能文献

高角蛋白8/18比值预示侵袭性肝细胞癌表型。

High Keratin 8/18 Ratio Predicts Aggressive Hepatocellular Cancer Phenotype.

作者信息

Golob-Schwarzl Nicole, Bettermann Kira, Mehta Anita Kuldeep, Kessler Sonja M, Unterluggauer Julia, Krassnig Stefanie, Kojima Kensuke, Chen Xintong, Hoshida Yujin, Bardeesy Nabeel M, Müller Heimo, Svendova Vendula, Schimek Michael G, Diwoky Clemens, Lipfert Alexandra, Mahajan Vineet, Stumptner Cornelia, Thüringer Andrea, Fröhlich Leopold F, Stojakovic Tatjana, Nilsson K P R, Kolbe Thomas, Rülicke Thomas, Magin Thomas M, Strnad Pavel, Kiemer Alexandra K, Moriggl Richard, Haybaeck Johannes

机构信息

Institute of Pathology, Medical University of Graz, Graz, Austria; Center for Biomarker Research in Medicine, Graz, Austria.

Institute of Pathology, Medical University of Graz, Graz, Austria.

出版信息

Transl Oncol. 2019 Feb;12(2):256-268. doi: 10.1016/j.tranon.2018.10.010. Epub 2018 Nov 12.

Abstract

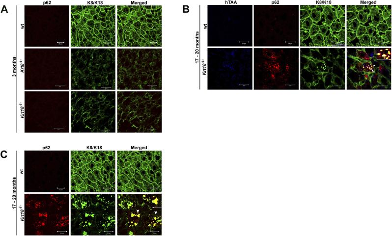
BACKGROUND & AIMS: Steatohepatitis (SH) and SH-associated hepatocellular carcinoma (HCC) are of considerable clinical significance. SH is morphologically characterized by steatosis, liver cell ballooning, cytoplasmic aggregates termed Mallory-Denk bodies (MDBs), inflammation, and fibrosis at late stage. Disturbance of the keratin cytoskeleton and aggregation of keratins (KRTs) are essential for MDB formation.

METHODS

We analyzed livers of aged Krt18 mice that spontaneously developed in the majority of cases SH-associated HCC independent of sex. Interestingly, the hepatic lipid profile in Krt18 mice, which accumulate KRT8, closely resembles human SH lipid profiles and shows that the excess of KRT8 over KRT18 determines the likelihood to develop SH-associated HCC linked with enhanced lipogenesis.

RESULTS

Our analysis of the genetic profile of Krt18 mice with 26 human hepatoma cell lines and with data sets of >300 patients with HCC, where Krt18 gene signatures matched human HCC. Interestingly, a high KRT8/18 ratio is associated with an aggressive HCC phenotype.

CONCLUSIONS

We can prove that intermediate filaments and their binding partners are tightly linked to hepatic lipid metabolism and to hepatocarcinogenesis. We suggest KRT8/18 ratio as a novel HCC biomarker for HCC.

摘要

背景与目的

脂肪性肝炎(SH)及与SH相关的肝细胞癌(HCC)具有相当重要的临床意义。SH的形态学特征为脂肪变性、肝细胞气球样变、称为马洛里-丹科小体(MDBs)的细胞质聚集物、炎症以及晚期纤维化。角蛋白细胞骨架紊乱和角蛋白(KRTs)聚集对于MDB形成至关重要。

方法

我们分析了大多数情况下自发发生与SH相关HCC且与性别无关的老年Krt18小鼠的肝脏。有趣的是,积累KRT8的Krt18小鼠的肝脏脂质谱与人类SH脂质谱非常相似,表明KRT8相对于KRT18的过量决定了发生与脂肪生成增强相关的SH相关HCC的可能性。

结果

我们将Krt18小鼠的基因谱与26种人类肝癌细胞系以及300多名HCC患者的数据集进行分析,其中Krt18基因特征与人类HCC匹配。有趣的是,高KRT8/18比值与侵袭性HCC表型相关。

结论

我们可以证明中间丝及其结合伴侣与肝脏脂质代谢和肝癌发生紧密相关。我们建议将KRT8/18比值作为一种新的HCC生物标志物用于HCC。

https://cdn.ncbi.nlm.nih.gov/pmc/blobs/491c/6234703/c92289476f3d/gr1.jpg

文献AI研究员

20分钟写一篇综述,助力文献阅读效率提升50倍。

立即体验

用中文搜PubMed

大模型驱动的PubMed中文搜索引擎

马上搜索

文档翻译

学术文献翻译模型,支持多种主流文档格式。

立即体验