Suppr超能文献

血浆蛋白质组生物标志物特征可预测年龄与寿命和健康。

Plasma proteomic biomarker signature of age predicts health and life span.

机构信息

Translational Gerontology Branch, National Institute on Aging, NIH, Baltimore, United States.

The Buck Institute for Research on Aging, Novato, United States.

出版信息

Elife. 2020 Nov 19;9:e61073. doi: 10.7554/eLife.61073.

Abstract

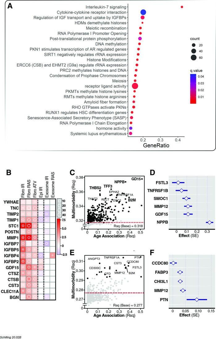
Older age is a strong shared risk factor for many chronic diseases, and there is increasing interest in identifying aging biomarkers. Here, a proteomic analysis of 1301 plasma proteins was conducted in 997 individuals between 21 and 102 years of age. We identified 651 proteins associated with age (506 over-represented, 145 underrepresented with age). Mediation analysis suggested a role for partial -epigenetic control of protein expression with age. Of the age-associated proteins, 33.5% and 45.3%, were associated with mortality and multimorbidity, respectively. There was enrichment of proteins associated with inflammation and extracellular matrix as well as senescence-associated secretory proteins. A 76-protein proteomic age signature predicted accumulation of chronic diseases and all-cause mortality. These data support the use of proteomic biomarkers to monitor aging trajectories and to identify individuals at higher risk of disease to be targeted for in depth diagnostic procedures and early interventions.

摘要

年龄是许多慢性疾病的共同强危险因素,人们越来越关注寻找衰老生物标志物。在这里,对 997 名年龄在 21 岁至 102 岁之间的个体的 1301 种血浆蛋白进行了蛋白质组分析。我们鉴定出了 651 种与年龄相关的蛋白(506 种蛋白随年龄增长而过度表达,145 种蛋白随年龄增长而表达不足)。中介分析表明,部分蛋白的表达受年龄的表观遗传控制。在与年龄相关的蛋白中,分别有 33.5%和 45.3%与死亡率和多种疾病相关。与炎症和细胞外基质以及与衰老相关的分泌蛋白相关的蛋白也有富集。由 76 种蛋白组成的蛋白质组年龄特征可预测慢性疾病的积累和全因死亡率。这些数据支持使用蛋白质组生物标志物来监测衰老轨迹,并识别处于更高疾病风险的个体,以便进行深入的诊断程序和早期干预。

https://cdn.ncbi.nlm.nih.gov/pmc/blobs/20e3/7723412/312c0be8aab4/elife-61073-fig1.jpg

文献AI研究员

20分钟写一篇综述,助力文献阅读效率提升50倍。

立即体验

用中文搜PubMed

大模型驱动的PubMed中文搜索引擎

马上搜索

文档翻译

学术文献翻译模型,支持多种主流文档格式。

立即体验