Suppr超能文献

弗林蛋白酶切割 SARS-CoV-2 刺突促进但不是感染和细胞-细胞融合所必需的。

Furin cleavage of SARS-CoV-2 Spike promotes but is not essential for infection and cell-cell fusion.

机构信息

MRC Laboratory of Molecular Biology, Francis Crick Avenue, Cambridge, United Kingdom.

Division of Virology, Department of Pathology, University of Cambridge, Addenbrooke's Hospital, Hills Road, Cambridge, United Kingdom.

出版信息

PLoS Pathog. 2021 Jan 25;17(1):e1009246. doi: 10.1371/journal.ppat.1009246. eCollection 2021 Jan.

Abstract

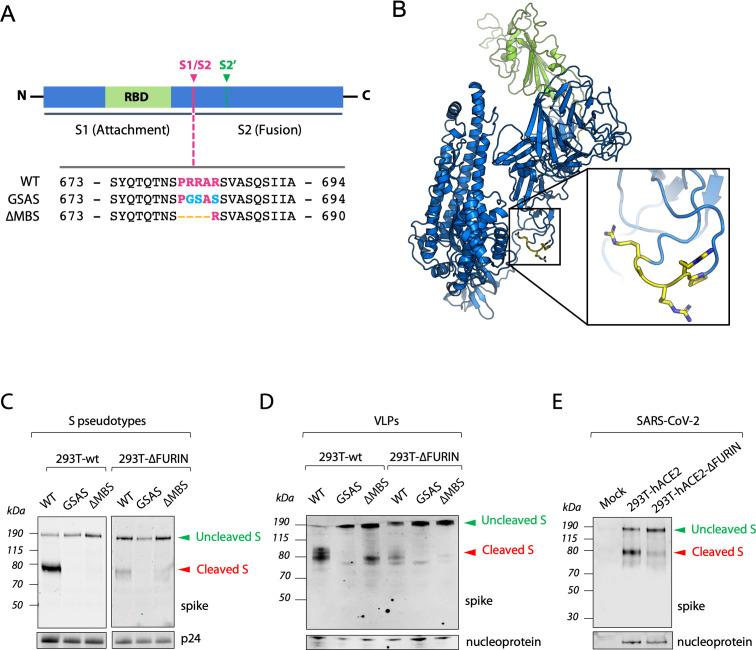
Severe Acute Respiratory Syndrome coronavirus 2 (SARS-CoV-2) infects cells by binding to the host cell receptor ACE2 and undergoing virus-host membrane fusion. Fusion is triggered by the protease TMPRSS2, which processes the viral Spike (S) protein to reveal the fusion peptide. SARS-CoV-2 has evolved a multibasic site at the S1-S2 boundary, which is thought to be cleaved by furin in order to prime S protein for TMPRSS2 processing. Here we show that CRISPR-Cas9 knockout of furin reduces, but does not prevent, the production of infectious SARS-CoV-2 virus. Comparing S processing in furin knockout cells to multibasic site mutants reveals that while loss of furin substantially reduces S1-S2 cleavage it does not prevent it. SARS-CoV-2 S protein also mediates cell-cell fusion, potentially allowing virus to spread virion-independently. We show that loss of furin in either donor or acceptor cells reduces, but does not prevent, TMPRSS2-dependent cell-cell fusion, unlike mutation of the multibasic site that completely prevents syncytia formation. Our results show that while furin promotes both SARS-CoV-2 infectivity and cell-cell spread it is not essential, suggesting furin inhibitors may reduce but not abolish viral spread.

摘要

严重急性呼吸综合征冠状病毒 2(SARS-CoV-2)通过与宿主细胞受体 ACE2 结合并发生病毒-宿主膜融合来感染细胞。融合由蛋白酶 TMPRSS2 触发,该酶处理病毒的 Spike(S)蛋白以暴露出融合肽。SARS-CoV-2 在 S1-S2 边界处进化出一个多碱性位点,据认为该位点被弗林蛋白酶切割,以便为 TMPRSS2 加工准备 S 蛋白。在这里,我们表明,CRISPR-Cas9 敲除弗林蛋白酶可减少但不能阻止传染性 SARS-CoV-2 病毒的产生。将弗林蛋白酶敲除细胞中的 S 加工与多碱性位点突变体进行比较表明,尽管弗林蛋白酶的缺失大大减少了 S1-S2 切割,但并未阻止其发生。SARS-CoV-2 S 蛋白还介导细胞-细胞融合,这可能允许病毒独立于病毒粒子进行传播。我们表明,无论是在供体细胞还是受体细胞中敲除弗林蛋白酶都会减少,但不会阻止 TMPRSS2 依赖性细胞-细胞融合,而突变多碱性位点则完全阻止合胞体形成。我们的结果表明,尽管弗林蛋白酶促进 SARS-CoV-2 的感染性和细胞间传播,但它不是必需的,这表明弗林蛋白酶抑制剂可能会减少但不会消除病毒传播。

https://cdn.ncbi.nlm.nih.gov/pmc/blobs/eee7/7861537/7c10d3c00961/ppat.1009246.g001.jpg

文献AI研究员

20分钟写一篇综述,助力文献阅读效率提升50倍。

立即体验

用中文搜PubMed

大模型驱动的PubMed中文搜索引擎

马上搜索

文档翻译

学术文献翻译模型,支持多种主流文档格式。

立即体验