Suppr超能文献

具有共发生致癌突变和肿瘤突变负担增加的新型 Kras 突变型非小细胞肺癌鼠模型。

Novel Kras-mutant murine models of non-small cell lung cancer possessing co-occurring oncogenic mutations and increased tumor mutational burden.

机构信息

Department of Medicine, Division of Pulmonary and Critical Care, David Geffen School of Medicine at UCLA, 10833 Le Conte Avenue, 43-229 CHS, Los Angeles, CA, 90095-1690, USA.

Department of Medicine, VA Greater Los Angeles Healthcare System, 11301 Wilshire Boulevard, Los Angeles, CA, 90073, USA.

出版信息

Cancer Immunol Immunother. 2021 Aug;70(8):2389-2400. doi: 10.1007/s00262-020-02837-9. Epub 2021 Jan 28.

Abstract

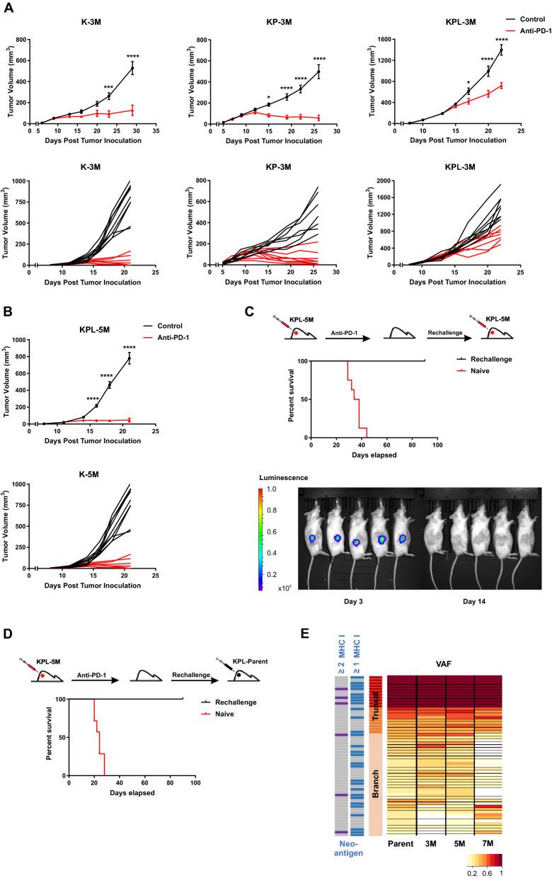
Conditional genetically engineered mouse models (GEMMs) of non-small cell lung cancer (NSCLC) harbor common oncogenic driver mutations of the disease, but in contrast to human NSCLC these models possess low tumor mutational burden (TMB). As a result, these models often lack tumor antigens that can elicit host adaptive immune responses, which limits their utility in immunotherapy studies. Here, we establish Kras-mutant murine models of NSCLC bearing the common driver mutations associated with the disease and increased TMB, by in vitro exposure of cell lines derived from GEMMs of NSCLC [Kras (K), KrasTp53(KP), KrasTp53Lkb1 (KPL)] to the alkylating agent N-methyl-N-nitrosourea (MNU). Increasing the TMB enhanced host anti-tumor T cell responses and improved anti-PD-1 efficacy in syngeneic models across all genetic backgrounds. However, limited anti-PD-1 efficacy was observed in the KPL cell lines with increased TMB, which possessed a distinct immunosuppressed tumor microenvironment (TME) primarily composed of granulocytic myeloid-derived suppressor cells (G-MDSCs). This KPL phenotype is consistent with findings in human KRAS-mutant NSCLC where LKB1 loss is a driver of primary resistance to PD-1 blockade. In summary, these novel Kras-mutant NSCLC murine models with known driver mutations and increased TMB have distinct TMEs and recapitulate the therapeutic vulnerabilities of human NSCLC. We anticipate that these immunogenic models will facilitate the development of innovative immunotherapies in NSCLC.

摘要

条件性基因工程小鼠模型(GEMM)非小细胞肺癌(NSCLC)具有该疾病常见的致癌驱动突变,但与人类 NSCLC 不同的是,这些模型具有较低的肿瘤突变负担(TMB)。因此,这些模型通常缺乏能够引发宿主适应性免疫反应的肿瘤抗原,这限制了它们在免疫治疗研究中的应用。在这里,我们通过体外暴露于 NSCLC 的 GEMM [Kras(K)、KrasTp53(KP)、KrasTp53Lkb1(KPL)]衍生的细胞系,建立了具有与疾病相关的常见驱动突变和增加 TMB 的 Kras 突变型 NSCLC 小鼠模型。增加 TMB 增强了宿主抗肿瘤 T 细胞反应,并提高了所有遗传背景下的同基因模型中抗 PD-1 的疗效。然而,在具有增加的 TMB 的 KPL 细胞系中观察到有限的抗 PD-1 疗效,其具有主要由粒细胞髓系来源抑制细胞(G-MDSCs)组成的独特免疫抑制肿瘤微环境(TME)。这种 KPL 表型与人类 KRAS 突变型 NSCLC 中的发现一致,其中 LKB1 缺失是 PD-1 阻断原发性耐药的驱动因素。总之,这些具有已知驱动突变和增加 TMB 的新型 Kras 突变型 NSCLC 小鼠模型具有不同的 TME,并再现了人类 NSCLC 的治疗弱点。我们预计这些免疫原性模型将促进 NSCLC 中创新免疫疗法的发展。

https://cdn.ncbi.nlm.nih.gov/pmc/blobs/b7cc/10991190/eec698f5dfb9/262_2020_2837_Fig1_HTML.jpg

文献AI研究员

20分钟写一篇综述,助力文献阅读效率提升50倍。

立即体验

用中文搜PubMed

大模型驱动的PubMed中文搜索引擎

马上搜索

文档翻译

学术文献翻译模型,支持多种主流文档格式。

立即体验