Suppr超能文献

人类皮质类器官的长期成熟过程与关键的早期产后发育转变相匹配。

Long-term maturation of human cortical organoids matches key early postnatal transitions.

机构信息

Department of Neurology, David Geffen School of Medicine, University of California Los Angeles, Los Angeles, CA, USA.

Department of Psychiatry and Behavioral Sciences, Stanford University, Stanford, CA, USA.

出版信息

Nat Neurosci. 2021 Mar;24(3):331-342. doi: 10.1038/s41593-021-00802-y. Epub 2021 Feb 22.

Abstract

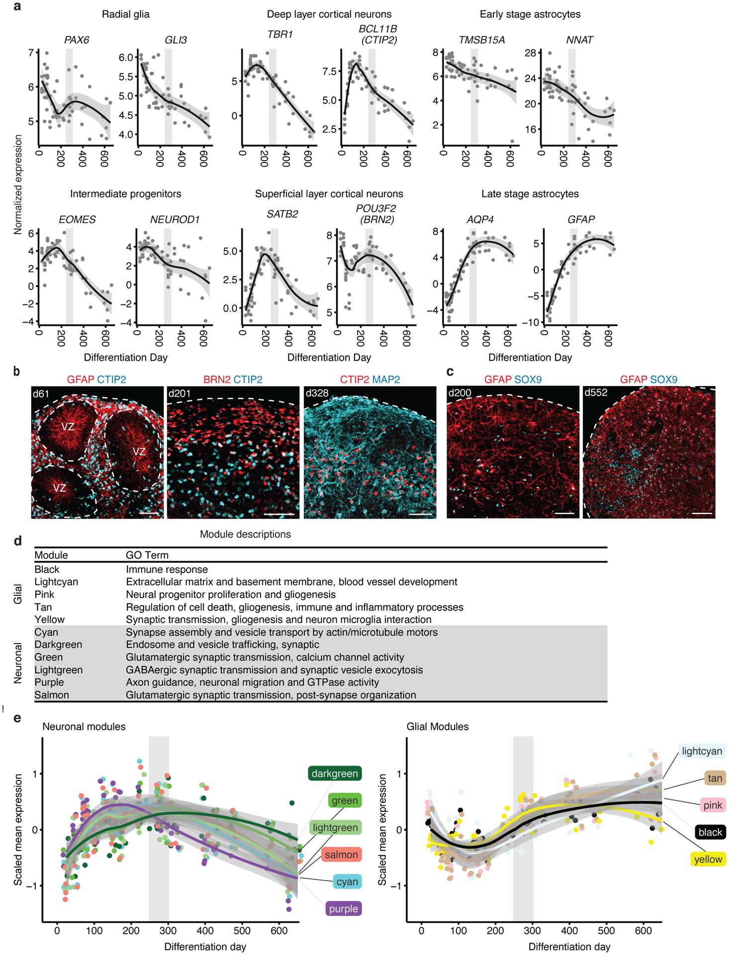
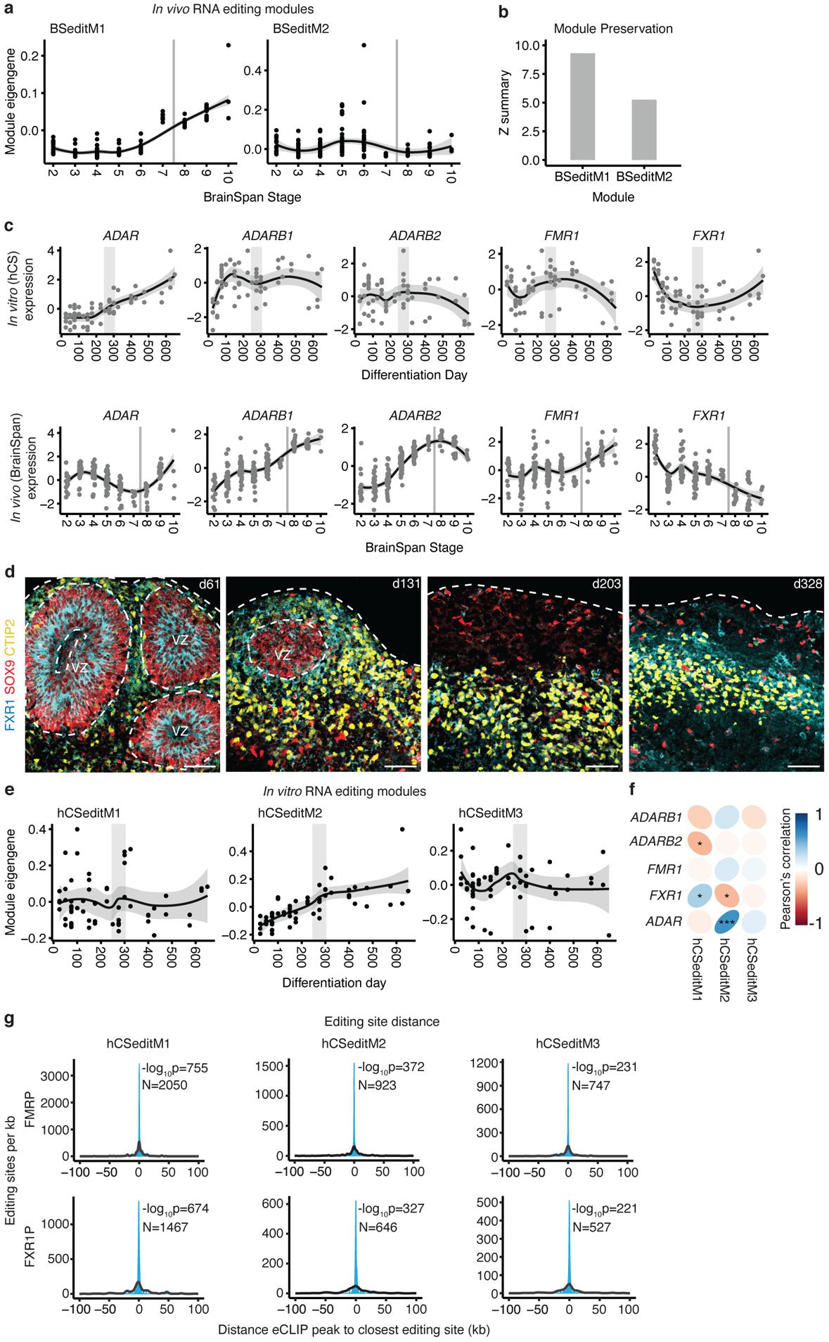
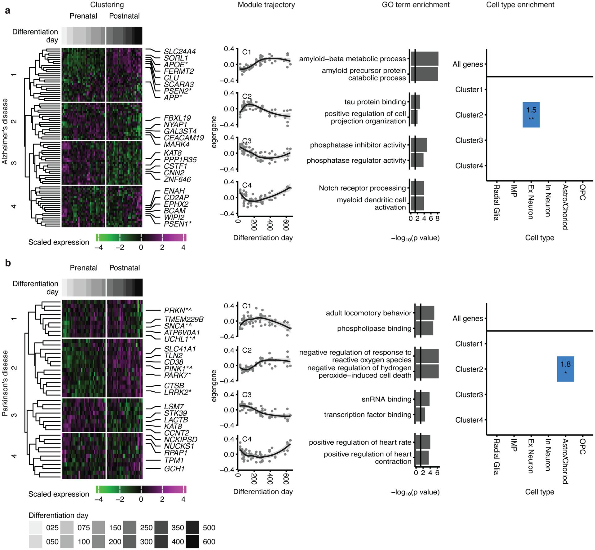
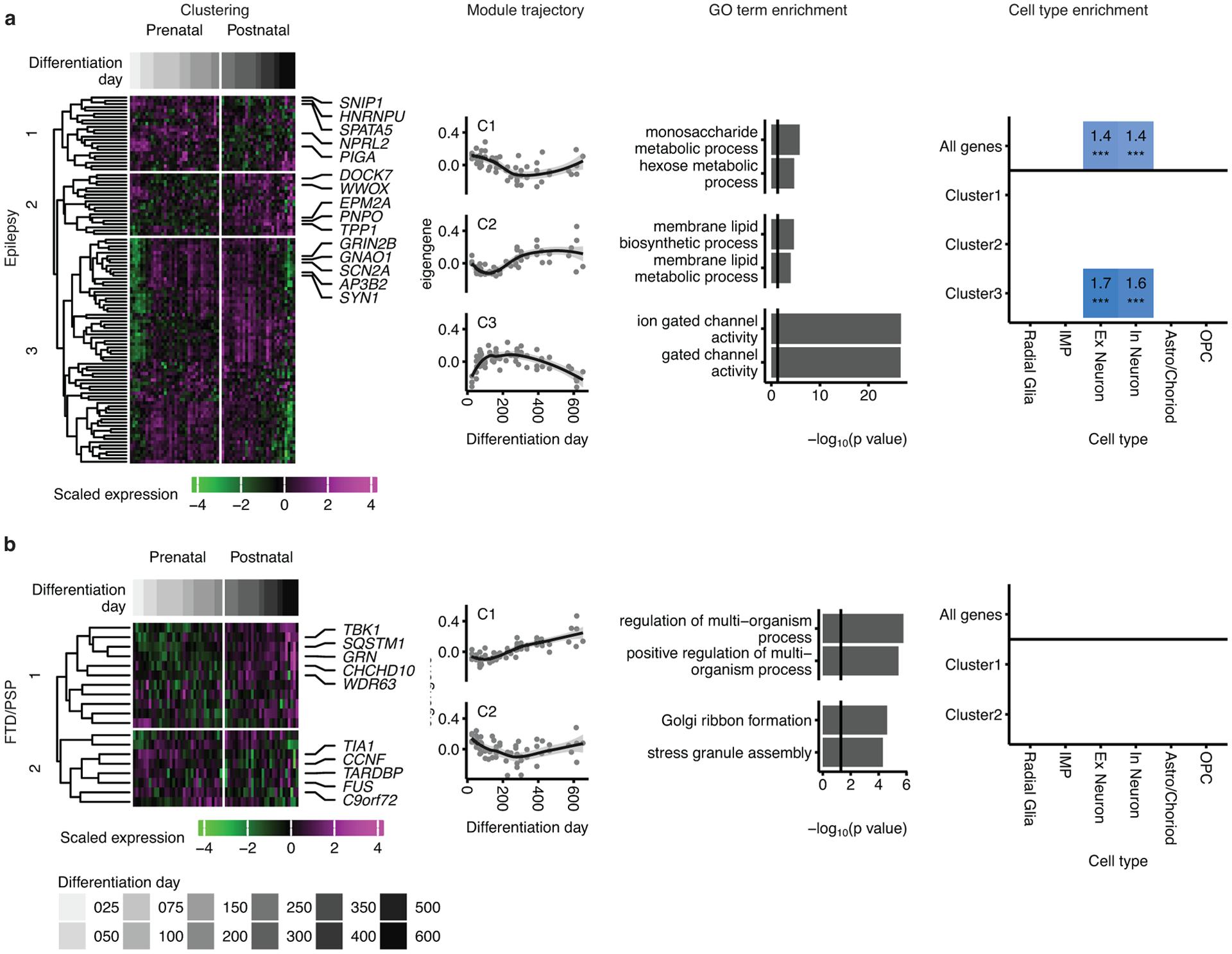
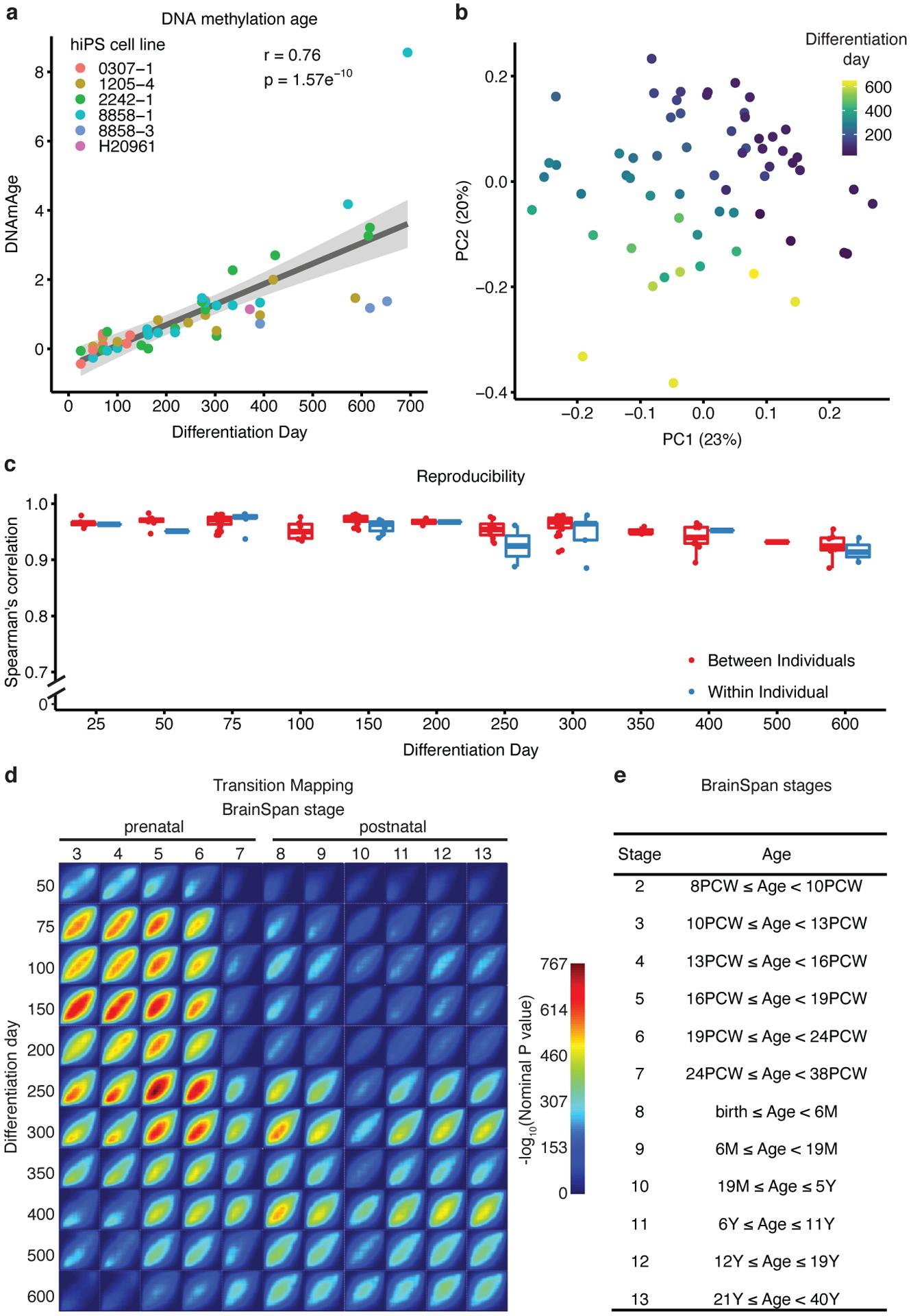
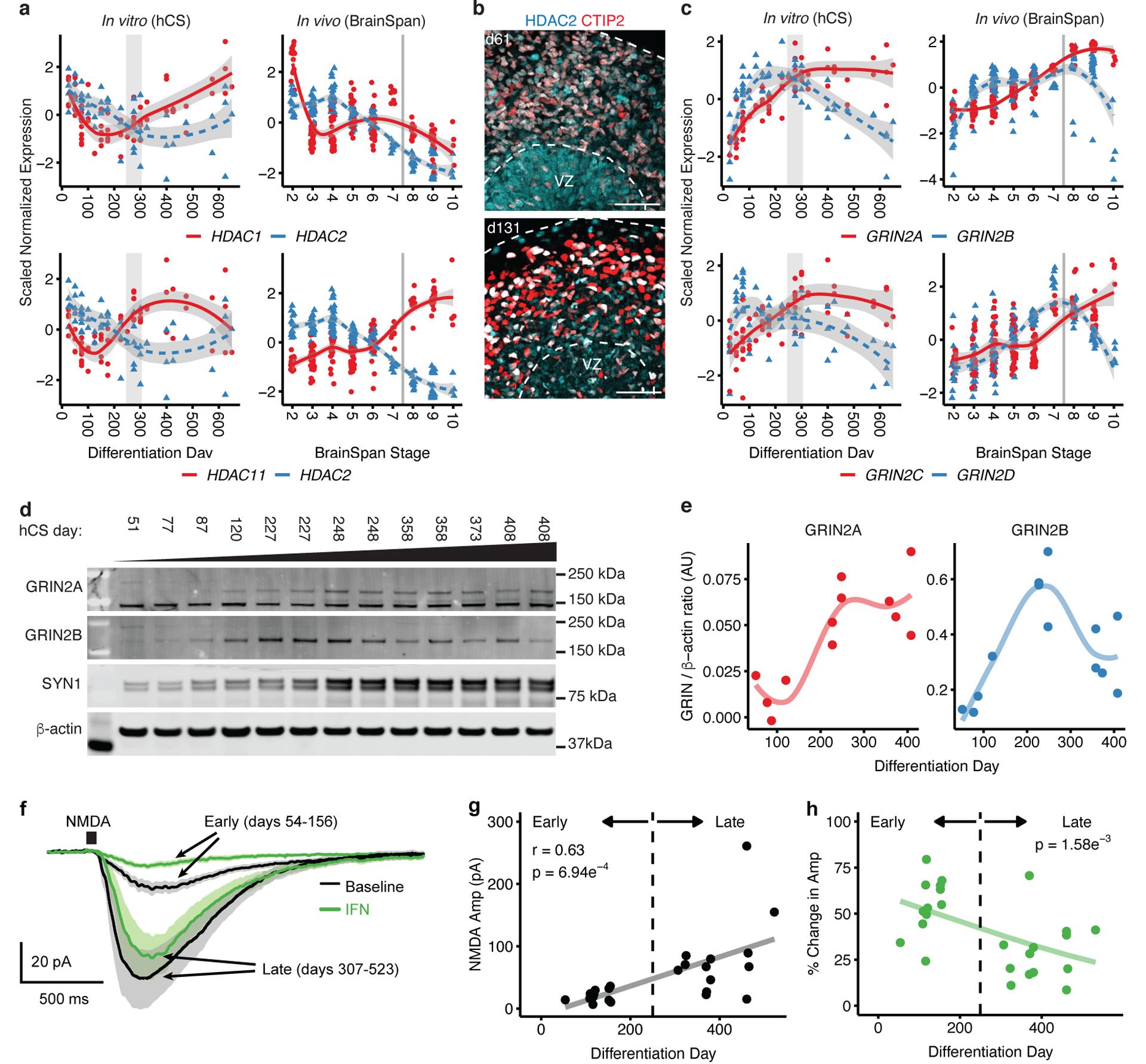
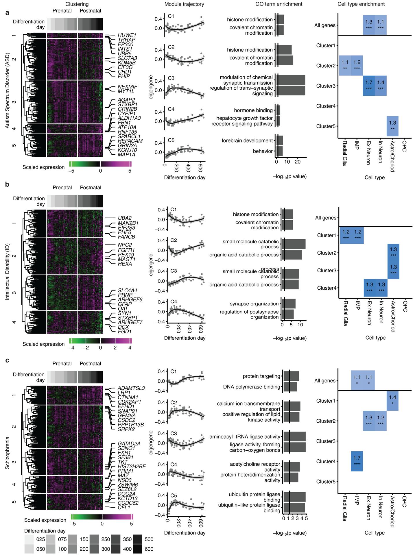
Human stem-cell-derived models provide the promise of accelerating our understanding of brain disorders, but not knowing whether they possess the ability to mature beyond mid- to late-fetal stages potentially limits their utility. We leveraged a directed differentiation protocol to comprehensively assess maturation in vitro. Based on genome-wide analysis of the epigenetic clock and transcriptomics, as well as RNA editing, we observe that three-dimensional human cortical organoids reach postnatal stages between 250 and 300 days, a timeline paralleling in vivo development. We demonstrate the presence of several known developmental milestones, including switches in the histone deacetylase complex and NMDA receptor subunits, which we confirm at the protein and physiological levels. These results suggest that important components of an intrinsic in vivo developmental program persist in vitro. We further map neurodevelopmental and neurodegenerative disease risk genes onto in vitro gene expression trajectories to provide a resource and webtool (Gene Expression in Cortical Organoids, GECO) to guide disease modeling.

摘要

人类干细胞衍生的模型有望加速我们对大脑疾病的理解,但由于不知道它们是否具有超越中晚期胎儿阶段的成熟能力,这限制了它们的应用。我们利用定向分化方案来全面评估体外成熟度。基于对表观遗传时钟和转录组学以及 RNA 编辑的全基因组分析,我们观察到三维人类皮质类器官在 250 到 300 天之间达到出生后阶段,这一时间线与体内发育平行。我们证明了存在几个已知的发育里程碑,包括组蛋白去乙酰化酶复合物和 NMDA 受体亚基的转变,我们在蛋白质和生理水平上确认了这一点。这些结果表明,内在体内发育程序的重要组成部分在体外仍然存在。我们进一步将神经发育和神经退行性疾病风险基因映射到体外基因表达轨迹上,为疾病建模提供资源和网络工具(皮质类器官中的基因表达,GECO)。

https://cdn.ncbi.nlm.nih.gov/pmc/blobs/35b6/8109149/24950790e940/nihms-1662702-f0007.jpg

文献AI研究员

20分钟写一篇综述,助力文献阅读效率提升50倍。

立即体验

用中文搜PubMed

大模型驱动的PubMed中文搜索引擎

马上搜索

文档翻译

学术文献翻译模型,支持多种主流文档格式。

立即体验