Suppr超能文献

建筑因子 HMGB1 参与人类疟原虫 Plasmodium falciparum 基因组的组织。

The Architectural Factor HMGB1 Is Involved in Genome Organization in the Human Malaria Parasite Plasmodium falciparum.

机构信息

Unit of Molecular Parasitology, Research Center for Translational Medicine, Key Laboratory of Arrhythmias of the Ministry of Education of China, East Hospital, Tongji University School of Medicine, Shanghai, China.

Key Laboratory of Spine and Spinal Cord Injury Repair and Regeneration of Ministry of Education, Orthopaedic Department of Tongji Hospital, Shanghai Key Laboratory of Signaling and Disease Research, the School of Life Sciences and Technology, Tongji University, Shanghai, China.

出版信息

mBio. 2021 Apr 27;12(2):e00148-21. doi: 10.1128/mBio.00148-21.

Abstract

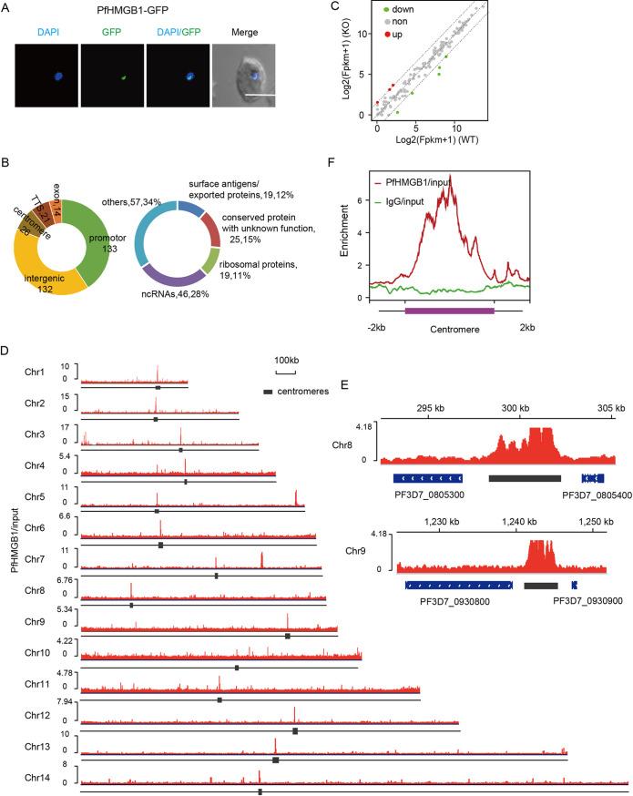
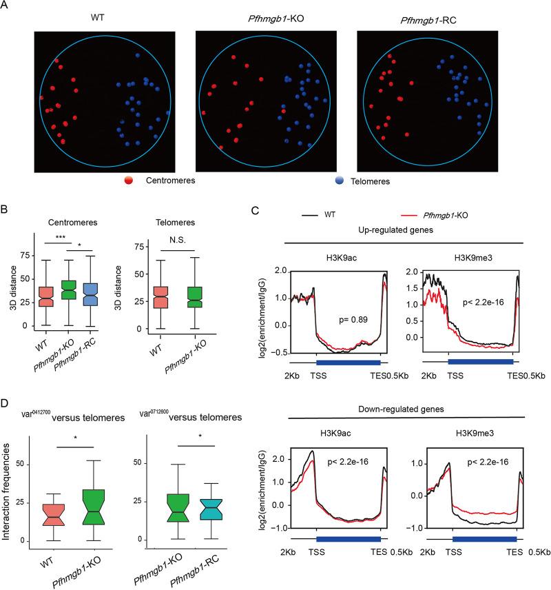
The three-dimensional (3D) genome organization plays a critical role in the regulation of gene expression in eukaryotic organisms. In the unicellular malaria parasite , the high-order chromosome organization has emerged as an important epigenetic pathway mediating gene expression, particularly for virulence genes, but the related architectural factors and underlying mechanism remain elusive. Herein, we have identified the high-mobility-group protein HMGB1 as a critical architectural factor for maintenance of genome organization in Genome-wide occupancy analysis (chromatin immunoprecipitation sequencing [ChIP-seq]) shows that the HMGB1 protein is recruited mainly to centromeric regions likely via a DNA-binding-independent pathway. Chromosome conformation capture coupled with next-generation sequencing (Hi-C-seq) and 3D modeling analysis show that the loss of HMGB1 disrupts the integrity of centromere/telomere-based chromosome organization accompanied with diminished interaction frequency among centromere clusters. This triggers local chromatin alteration and dysregulated gene expression. Notably, the entire repertoire of the primary virulence genes () was completely silenced in the absence of HMGB1 (PfHMGB1). Furthermore, the disrupted nuclear organization was reconstituted by complementation of HMGB1, thereby rescuing the mutually exclusive expression of the gene family. Collectively, these data demonstrate that the architectural factor HMGB1 is associated with gene expression via mediating the high-order structure of genome organization. This finding not only contributes better understanding of the epigenetic regulation of gene expression but may also provide novel targets for antimalarial strategies. Malaria remains a major public health and economic burden currently. The mutually exclusive expression of the virulence genes is associated with the pathogenesis and immune evasion of human malaria parasites in the host. The nuclear architecture provides a well-organized environment for differential gene expression in the nucleus, but the underlying mechanism remains largely unknown. In this study, we have identified the highly conserved high-mobility-group protein HMGB1 as a key architecture regulator involved in virulence gene expression by establishing high-order genome organization in the nucleus of Mechanistic investigation revealed that the specific interaction of HMGB1 and centromeres constructed the precisely organized nuclear architecture, which coordinated with local chromatin structure to control the singular expression of virulence genes. Hence, this protein appears to be a critical architectural regulator for the pathogenesis of malaria infection and may be a new target for the development of an intervention strategy against malaria.

摘要

三维(3D)基因组组织在真核生物基因表达调控中起着关键作用。在单细胞疟原虫中,高级染色体组织已成为介导基因表达的重要表观遗传途径,特别是对毒力基因,但相关的结构因素和潜在机制仍不清楚。本文中,我们确定了高迁移率族蛋白 HMGB1 作为维持基因组组织的关键结构因素。全基因组占有率分析(染色质免疫沉淀测序 [ChIP-seq])表明,HMGB1 蛋白主要通过一种不依赖于 DNA 结合的途径募集到着丝粒区域。染色体构象捕获与下一代测序(Hi-C-seq)和 3D 建模分析表明,HMGB1 的缺失破坏了基于着丝粒/端粒的染色体组织的完整性,并伴有着丝粒簇之间相互作用频率的降低。这引发了局部染色质改变和基因表达失调。值得注意的是,在没有 HMGB1(PfHMGB1)的情况下,初级毒力基因()的整个库完全沉默。此外,通过补充 HMGB1 重建了被破坏的核组织,从而挽救了基因家族的相互排斥表达。总的来说,这些数据表明结构因子 HMGB1 通过介导基因组组织的高级结构与基因表达相关。这一发现不仅有助于更好地理解基因表达的表观遗传调控,而且可能为抗疟策略提供新的靶点。疟疾目前仍是一个主要的公共卫生和经济负担。毒力基因的相互排斥表达与人类疟原虫在宿主中的发病机制和免疫逃避有关。核结构为核内差异基因表达提供了一个组织良好的环境,但潜在机制在很大程度上仍不清楚。在这项研究中,我们通过在疟原虫的细胞核中建立高级基因组组织,确定了高度保守的高迁移率族蛋白 HMGB1 作为参与毒力基因表达的关键结构调节剂。机制研究表明,HMGB1 与着丝粒的特异性相互作用构建了精确组织的核结构,与局部染色质结构相协调,控制毒力基因的单一表达。因此,这种蛋白质似乎是疟疾感染发病机制的关键结构调节剂,可能成为开发抗疟干预策略的新靶点。

https://cdn.ncbi.nlm.nih.gov/pmc/blobs/ece9/8092211/4e59d6cf44a4/mBio.00148-21-f001.jpg

文献AI研究员

20分钟写一篇综述,助力文献阅读效率提升50倍。

立即体验

用中文搜PubMed

大模型驱动的PubMed中文搜索引擎

马上搜索

文档翻译

学术文献翻译模型,支持多种主流文档格式。

立即体验