Suppr超能文献

ApiAP2因子PfAP2-HC是疟原虫异染色质的一个重要组成部分。

The ApiAP2 factor PfAP2-HC is an integral component of heterochromatin in the malaria parasite .

作者信息

Carrington Eilidh, Cooijmans Roel Henrikus Martinus, Keller Dominique, Toenhake Christa Geeke, Bártfai Richárd, Voss Till Steffen

机构信息

Department of Medical Parasitology and Infection Biology, Swiss Tropical and Public Health Institute, 4051 Basel, Switzerland.

University of Basel, 4001 Basel, Switzerland.

出版信息

iScience. 2021 Apr 16;24(5):102444. doi: 10.1016/j.isci.2021.102444. eCollection 2021 May 21.

Abstract

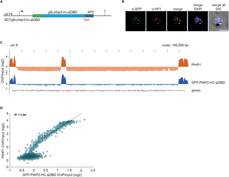
Malaria parasites undergo a complex life cycle in the human host and the mosquito vector. The ApiAP2 family of DNA-binding proteins plays a dominant role in parasite development and life cycle progression. Most ApiAP2 factors studied to date act as transcription factors regulating stage-specific gene expression. Here, we characterized an ApiAP2 factor in that we termed PfAP2-HC. We demonstrate that PfAP2-HC specifically binds to heterochromatin throughout the genome. Intriguingly, PfAP2-HC does not bind DNA and recruitment of PfAP2-HC to heterochromatin is independent of its DNA-binding domain but strictly dependent on heterochromatin protein 1. Furthermore, our results suggest that PfAP2-HC functions neither in the regulation of gene expression nor in heterochromatin formation or maintenance. In summary, our findings reveal PfAP2-HC as a core component of heterochromatin in malaria parasites and identify unexpected properties and substantial functional divergence among the members of the ApiAP2 family of regulatory proteins.

摘要

疟原虫在人类宿主和蚊媒中经历复杂的生命周期。DNA结合蛋白的ApiAP2家族在寄生虫发育和生命周期进程中起主导作用。迄今为止研究的大多数ApiAP2因子作为调节阶段特异性基因表达的转录因子发挥作用。在这里,我们鉴定了一种我们称为PfAP2-HC的ApiAP2因子。我们证明PfAP2-HC在整个基因组中特异性结合异染色质。有趣的是,PfAP2-HC不结合DNA,并且PfAP2-HC募集到异染色质不依赖于其DNA结合结构域,而是严格依赖于异染色质蛋白1。此外,我们的结果表明PfAP2-HC既不参与基因表达的调节,也不参与异染色质的形成或维持。总之,我们的发现揭示PfAP2-HC是疟原虫异染色质的核心成分,并确定了ApiAP2调节蛋白家族成员之间意想不到的特性和显著的功能差异。

https://cdn.ncbi.nlm.nih.gov/pmc/blobs/d477/8105651/225da16dc9fc/fx1.jpg

文献AI研究员

20分钟写一篇综述,助力文献阅读效率提升50倍。

立即体验

用中文搜PubMed

大模型驱动的PubMed中文搜索引擎

马上搜索

文档翻译

学术文献翻译模型,支持多种主流文档格式。

立即体验