Suppr超能文献

全基因组 ApiAP2 转录因子景观揭示了疟原虫血期发育过程中与异染色质相关的调控网络。

Genome-wide landscape of ApiAP2 transcription factors reveals a heterochromatin-associated regulatory network during Plasmodium falciparum blood-stage development.

机构信息

Laboratory of Molecular Parasitology, Key Laboratory of Spine and Spinal Cord Injury Repair and Regeneration of Ministry of Education, Tongji Hospital; Clinical Center for Brain and Spinal Cord Research, School of Medicine, Tongji University, Shanghai 200092, China.

Department of Parasitology, Xiangya School of Medicine, Central South University, Changsha 410013, China.

出版信息

Nucleic Acids Res. 2022 Apr 8;50(6):3413-3431. doi: 10.1093/nar/gkac176.

Abstract

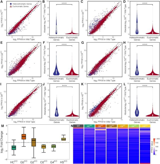
Heterochromatin-associated gene silencing controls multiple physiological processes in malaria parasites, however, little is known concerning the regulatory network and cis-acting sequences involved in the organization of heterochromatin and how they modulate heterochromatic gene expression. Based on systematic profiling of genome-wide occupancy of eighteen Apicomplexan AP2 transcription factors by ChIP-seq analysis, we identify and characterize eight heterochromatin-associated factors (PfAP2-HFs), which exhibit preferential enrichment within heterochromatic regions but with differential coverage profiles. Although these ApiAP2s target euchromatic gene loci via specific DNA motifs, they are likely integral components of heterochromatin independent of DNA motif recognition. Systematic knockout screenings of ApiAP2 factors coupled with RNA-seq transcriptomic profiling revealed three activators and three repressors of heterochromatic gene expression including four PfAP2-HFs. Notably, expression of virulence genes is either completely silenced or significantly reduced upon the depletion of PfAP2-HC. Integrated multi-omics analyses reveal autoregulation and feed-forward loops to be common features of the ApiAP2 regulatory network, in addition to the occurrence of dynamic interplay between local chromatin structure and ApiAP2s in transcriptional control. Collectively, this study provides a valuable resource describing the genome-wide landscape of the ApiAP2 family and insights into functional divergence and cooperation within this family during the blood-stage development of malaria parasites.

摘要

异染色质相关基因沉默控制疟疾寄生虫的多种生理过程,但关于异染色质组织涉及的调控网络和顺式作用序列,以及它们如何调节异染色质基因表达,人们知之甚少。通过 ChIP-seq 分析对 18 种 Apicomplexan AP2 转录因子进行全基因组占有率的系统分析,我们确定并表征了 8 种异染色质相关因子(PfAP2-HFs),它们在异染色质区域内优先富集,但覆盖谱存在差异。尽管这些 ApiAP2 通过特定的 DNA 基序靶向常染色质基因座,但它们很可能是独立于 DNA 基序识别的异染色质的组成部分。ApiAP2 因子的系统敲除筛选与 RNA-seq 转录组分析相结合,揭示了三种异染色质基因表达的激活子和三种抑制剂,包括 4 个 PfAP2-HFs。值得注意的是,在 PfAP2-HC 耗尽时,毒力基因的表达要么完全沉默,要么显著降低。综合多组学分析表明,自调控和前馈回路是 ApiAP2 调控网络的共同特征,除了局部染色质结构和 ApiAP2 在转录控制中的动态相互作用之外。总之,这项研究提供了一个有价值的资源,描述了 ApiAP2 家族的全基因组图谱,并深入了解了在疟原虫的血期发育过程中该家族的功能分化和合作。

https://cdn.ncbi.nlm.nih.gov/pmc/blobs/d3d6/8989538/0ebcb53c9aef/gkac176fig1.jpg

文献AI研究员

20分钟写一篇综述,助力文献阅读效率提升50倍。

立即体验

用中文搜PubMed

大模型驱动的PubMed中文搜索引擎

马上搜索

文档翻译

学术文献翻译模型,支持多种主流文档格式。

立即体验