Suppr超能文献

MBD5 相关神经发育障碍(MAND)神经祖细胞的转录组分析显示自闭症相关基因的失调。

Transcriptome analysis of MBD5-associated neurodevelopmental disorder (MAND) neural progenitor cells reveals dysregulation of autism-associated genes.

机构信息

Department of Molecular and Human Genetics, Baylor College of Medicine, One Baylor Plaza, Houston, TX, 77030, USA.

Department of Molecular and Cellular Biology, College of Osteopathic Medicine, Sam Houston State University, Conroe, TX, 77304, USA.

出版信息

Sci Rep. 2021 May 28;11(1):11295. doi: 10.1038/s41598-021-90798-z.

Abstract

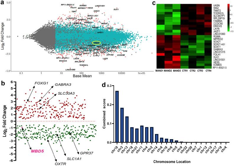
MBD5-associated neurodevelopmental disorder (MAND) is an autism spectrum disorder (ASD) characterized by intellectual disability, motor delay, speech impairment and behavioral problems; however, the biological role of methyl-CpG-binding domain 5, MBD5, in neurodevelopment and ASD remains largely undefined. Hence, we created neural progenitor cells (NPC) derived from individuals with chromosome 2q23.1 deletion and conducted RNA-seq to identify differentially expressed genes (DEGs) and the biological processes and pathways altered in MAND. Primary skin fibroblasts from three unrelated individuals with MAND and four unrelated controls were converted into induced pluripotent stem cell (iPSC) lines, followed by directed differentiation of iPSC to NPC. Transcriptome analysis of MAND NPC revealed 468 DEGs (q < 0.05), including 20 ASD-associated genes. Comparison of DEGs in MAND with SFARI syndromic autism genes revealed a striking significant overlap in biological processes commonly altered in neurodevelopmental phenotypes, with TGFβ, Hippo signaling, DNA replication, and cell cycle among the top enriched pathways. Overall, these transcriptome deviations provide potential connections to the overlapping neurocognitive and neuropsychiatric phenotypes associated with key high-risk ASD genes, including chromatin modifiers and epigenetic modulators, that play significant roles in these disease states.

摘要

MBD5 相关神经发育障碍(MAND)是一种自闭症谱系障碍(ASD),其特征为智力残疾、运动发育迟缓、言语障碍和行为问题;然而,甲基-CpG 结合域 5(MBD5)在神经发育和 ASD 中的生物学作用在很大程度上仍未确定。因此,我们创建了源自 2q23.1 染色体缺失个体的神经祖细胞(NPC),并进行 RNA-seq 以鉴定差异表达基因(DEG)以及 MAND 中改变的生物学过程和途径。从三个无关的 MAND 个体和四个无关的对照个体的原代皮肤成纤维细胞中转化为诱导多能干细胞(iPSC)系,然后将 iPSC 定向分化为 NPC。MAND NPC 的转录组分析显示有 468 个 DEG(q<0.05),包括 20 个 ASD 相关基因。将 MAND 的 DEG 与 SFARI 综合征自闭症基因进行比较,揭示了在神经发育表型中常见改变的生物学过程中存在显著重叠,其中 TGFβ、Hippo 信号、DNA 复制和细胞周期是最富集的途径之一。总的来说,这些转录组偏差为与关键高风险 ASD 基因相关的重叠神经认知和神经精神表型提供了潜在联系,包括染色质修饰因子和表观遗传调节剂,它们在这些疾病状态中发挥重要作用。

https://cdn.ncbi.nlm.nih.gov/pmc/blobs/265f/8163803/ec29066aa75d/41598_2021_90798_Fig1_HTML.jpg

文献AI研究员

20分钟写一篇综述,助力文献阅读效率提升50倍。

立即体验

用中文搜PubMed

大模型驱动的PubMed中文搜索引擎

马上搜索

文档翻译

学术文献翻译模型,支持多种主流文档格式。

立即体验