Suppr超能文献

一种必需的囊泡运输磷脂酶介导中性脂质的合成,并有助于恶性疟原虫中血卟啉的形成。

An essential vesicular-trafficking phospholipase mediates neutral lipid synthesis and contributes to hemozoin formation in Plasmodium falciparum.

机构信息

International Centre for Genetic Engineering and Biotechnology, New Delhi, 110 067, India.

ApicoLipid Team, Institute for Advanced Biosciences, CNRS UMR5309, Université Grenoble Alpes, INSERM U1209, Grenoble, France.

出版信息

BMC Biol. 2021 Aug 11;19(1):159. doi: 10.1186/s12915-021-01042-z.

Abstract

BACKGROUND

Plasmodium falciparum is the pathogen responsible for the most devastating form of human malaria. As it replicates asexually in the erythrocytes of its human host, the parasite feeds on haemoglobin uptaken from these cells. Heme, a toxic by-product of haemoglobin utilization by the parasite, is neutralized into inert hemozoin in the food vacuole of the parasite. Lipid homeostasis and phospholipid metabolism are crucial for this process, as well as for the parasite's survival and propagation within the host. P. falciparum harbours a uniquely large family of phospholipases, which are suggested to play key roles in lipid metabolism and utilization.

RESULTS

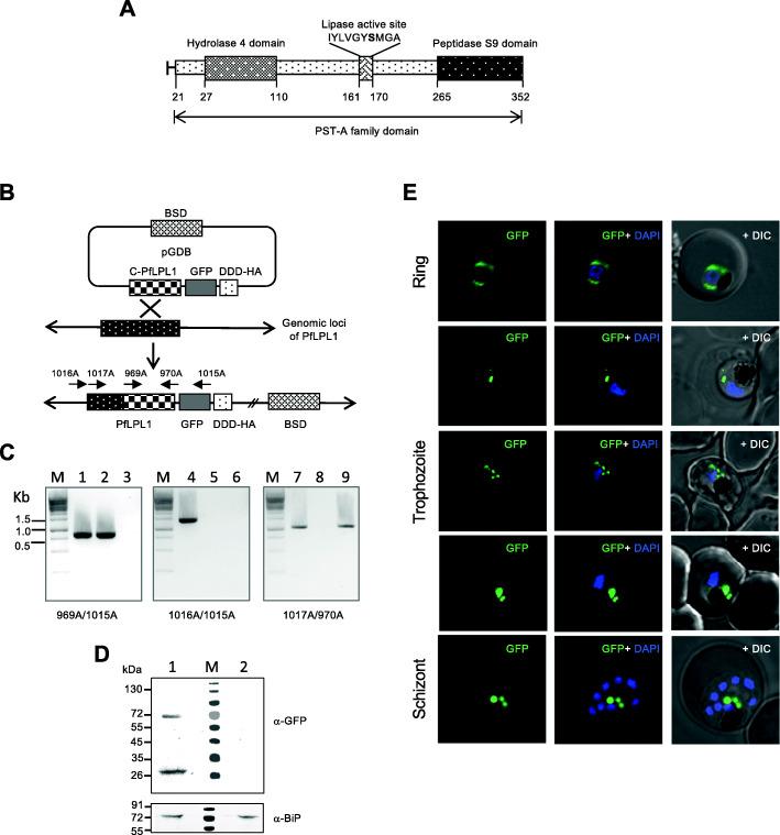
Here, we show that one of the parasite phospholipase (P. falciparum lysophospholipase, PfLPL1) plays an essential role in lipid homeostasis linked with the haemoglobin degradation and heme conversion pathway. Fluorescence tagging showed that the PfLPL1 in infected blood cells localizes to dynamic vesicular structures that traffic from the host-parasite interface at the parasite periphery, through the cytosol, to get incorporated into a large vesicular lipid rich body next to the food-vacuole. PfLPL1 is shown to harbour enzymatic activity to catabolize phospholipids, and its transient downregulation in the parasite caused a significant reduction of neutral lipids in the food vacuole-associated lipid bodies. This hindered the conversion of heme, originating from host haemoglobin, into the hemozoin, and disrupted the parasite development cycle and parasite growth. Detailed lipidomic analyses of inducible knock-down parasites deciphered the functional role of PfLPL1 in generation of neutral lipid through recycling of phospholipids. Further, exogenous fatty-acids were able to complement downregulation of PfLPL1 to rescue the parasite growth as well as restore hemozoin levels.

CONCLUSIONS

We found that the transient downregulation of PfLPL1 in the parasite disrupted lipid homeostasis and caused a reduction in neutral lipids essentially required for heme to hemozoin conversion. Our study suggests a crucial link between phospholipid catabolism and generation of neutral lipids (TAGs) with the host haemoglobin degradation pathway.

摘要

背景

疟原虫是引起人类疟疾最严重形式的病原体。疟原虫在其人类宿主的红细胞中无性繁殖,寄生虫从这些细胞中摄取血红蛋白。亚铁血红素是血红蛋白被寄生虫利用的有毒副产品,在寄生虫的食物泡中被中和成惰性的血影蛋白。脂类稳态和磷脂代谢对这一过程至关重要,对寄生虫在宿主体内的生存和繁殖也是至关重要的。疟原虫拥有独特的大型磷脂酶家族,这些酶被认为在脂质代谢和利用中发挥关键作用。

结果

在这里,我们表明寄生虫中的一种磷脂酶(疟原虫溶血磷脂酶,PfLPL1)在与血红蛋白降解和亚铁血红素转化途径相关的脂质稳态中起着至关重要的作用。荧光标记显示,感染血细胞中的 PfLPL1 定位于从寄生虫边缘的宿主-寄生虫界面运输的动态囊泡结构,穿过细胞质,然后整合到靠近食物泡的富含脂质的大囊泡中。PfLPL1 具有水解磷脂的酶活性,其在寄生虫中的瞬时下调导致食物泡相关脂质体中的中性脂质显著减少。这阻碍了来源于宿主血红蛋白的亚铁血红素转化为血影蛋白,并破坏了寄生虫的发育周期和寄生虫的生长。对可诱导敲低寄生虫的详细脂质组学分析揭示了 PfLPL1 在通过磷脂再循环产生中性脂质方面的功能作用。此外,外源性脂肪酸能够补充 PfLPL1 的下调,以拯救寄生虫的生长并恢复血影蛋白水平。

结论

我们发现寄生虫中 PfLPL1 的瞬时下调破坏了脂类稳态,并导致亚铁血红素转化为血影蛋白所需的中性脂质减少。我们的研究表明,磷脂分解代谢与宿主血红蛋白降解途径中中性脂质(TAGs)的产生之间存在着至关重要的联系。

https://cdn.ncbi.nlm.nih.gov/pmc/blobs/6fe4/8359613/2ad205c32cd4/12915_2021_1042_Fig1_HTML.jpg

文献AI研究员

20分钟写一篇综述,助力文献阅读效率提升50倍。

立即体验

用中文搜PubMed

大模型驱动的PubMed中文搜索引擎

马上搜索

文档翻译

学术文献翻译模型,支持多种主流文档格式。

立即体验