Suppr超能文献

线粒体质量控制基因的破坏促进了凋亡刺激后细胞 caspase 抗性的存活。

Disruption of mitochondrial quality control genes promotes caspase-resistant cell survival following apoptotic stimuli.

机构信息

Division of Immune Regulation, La Jolla Institute for Immunology, La Jolla, California, USA.

Department of Biochemical Pharmacology, University of Konstanz, Konstanz, Germany.

出版信息

J Biol Chem. 2022 Apr;298(4):101835. doi: 10.1016/j.jbc.2022.101835. Epub 2022 Mar 16.

Abstract

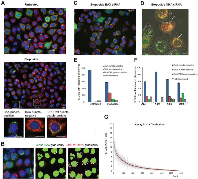
In cells undergoing cell-intrinsic apoptosis, mitochondrial outer membrane permeabilization (MOMP) typically marks an irreversible step in the cell death process. However, in some cases, a subpopulation of treated cells can exhibit a sublethal response, termed "minority MOMP." In this phenomenon, the affected cells survive, despite a low level of caspase activation and subsequent limited activation of the endonuclease caspase-activated DNase (DNA fragmentation factor subunit beta). Consequently, these cells can experience DNA damage, increasing the probability of oncogenesis. However, little is known about the minority MOMP response. To discover genes that affect the MOMP response in individual cells, we conducted an imaging-based phenotypic siRNA screen. We identified multiple candidate genes whose downregulation increased the heterogeneity of MOMP within single cells, among which were genes related to mitochondrial dynamics and mitophagy that participate in the mitochondrial quality control (MQC) system. Furthermore, to test the hypothesis that functional MQC is important for reducing the frequency of minority MOMP, we developed an assay to measure the clonogenic survival of caspase-engaged cells. We found that cells deficient in various MQC genes were indeed prone to aberrant post-MOMP survival. Our data highlight the important role of proteins involved in mitochondrial dynamics and mitophagy in preventing apoptotic dysregulation and oncogenesis.

摘要

在细胞内发生细胞固有凋亡时,线粒体外膜通透性(MOMP)通常标志着细胞死亡过程中的一个不可逆步骤。然而,在某些情况下,一部分经过处理的细胞可以表现出亚致死反应,称为“少数 MOMP”。在这种现象中,受影响的细胞存活下来,尽管 caspase 激活水平较低,随后内切酶 caspase 激活的 DNase(DNA 片段化因子亚基 β)的激活有限。因此,这些细胞可能会经历 DNA 损伤,增加致癌的可能性。然而,对于少数 MOMP 反应知之甚少。为了发现影响单个细胞中 MOMP 反应的基因,我们进行了基于成像的表型 siRNA 筛选。我们鉴定了多个候选基因,其下调增加了单个细胞内 MOMP 的异质性,其中包括与线粒体动力学和线粒体自噬相关的基因,这些基因参与线粒体质量控制(MQC)系统。此外,为了测试功能 MQC 对于降低少数 MOMP 频率很重要的假设,我们开发了一种测量 caspase 参与细胞集落形成存活能力的测定法。我们发现,各种 MQC 基因缺陷的细胞确实容易发生异常的 MOMP 后存活。我们的数据强调了参与线粒体动力学和线粒体自噬的蛋白质在防止凋亡失调和致癌中的重要作用。

https://cdn.ncbi.nlm.nih.gov/pmc/blobs/2b7f/9018395/a684e154c71f/gr1.jpg

文献AI研究员

20分钟写一篇综述,助力文献阅读效率提升50倍。

立即体验

用中文搜PubMed

大模型驱动的PubMed中文搜索引擎

马上搜索

文档翻译

学术文献翻译模型,支持多种主流文档格式。

立即体验