Suppr超能文献

DISC1以依赖Miro1-GTP的方式调节线粒体运输。

DISC1 Regulates Mitochondrial Trafficking in a Miro1-GTP-Dependent Manner.

作者信息

Norkett Rosalind, Lesept Flavie, Kittler Josef T

机构信息

Department of Neuroscience, Physiology and Pharmacology, University College London, London, United Kingdom.

出版信息

Front Cell Dev Biol. 2020 Jun 19;8:449. doi: 10.3389/fcell.2020.00449. eCollection 2020.

Abstract

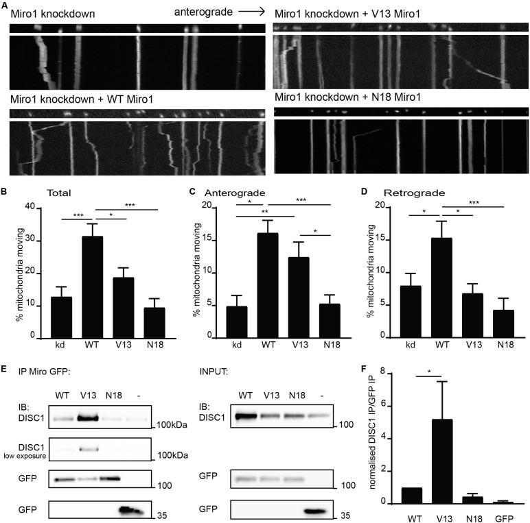
The disrupted in schizophrenia 1 (DISC1) protein is implicated in major mental illnesses including schizophrenia and bipolar disorder. A key feature of psychiatric disease is aberrant synaptic communication. Correct synaptic transmission is dependent on spatiotemporally regulated energy provision and calcium buffering. This can be achieved by precise distribution of mitochondria throughout the elaborate architecture of the neuron. Central to this process is the calcium sensor and GTPase Miro1, which allows mitochondrial trafficking by molecular motors. While the role of Miro1-calcium binding in mitochondrial transport is well described, far less is known regarding the functions of the two GTPase domains. Here, we investigate the effects of a psychiatric disease-associated mutation in DISC1 on mitochondrial trafficking. We show that this DISC1 mutation impairs Miro1's ability to transport mitochondria. We also demonstrate the necessity of the first Miro1 GTPase domain in determining direction of mitochondrial transport and the involvement of DISC1 in this process. Finally, we describe the effects of mutant DISC1 on positioning of mitochondria at synapses.

摘要

精神分裂症相关基因1(DISC1)蛋白与包括精神分裂症和双相情感障碍在内的主要精神疾病有关。精神疾病的一个关键特征是异常的突触通讯。正确的突触传递依赖于时空调节的能量供应和钙缓冲。这可以通过线粒体在神经元精细结构中的精确分布来实现。这一过程的核心是钙传感器和GTP酶Miro1,它允许分子马达进行线粒体运输。虽然Miro1与钙结合在线粒体运输中的作用已得到充分描述,但对两个GTP酶结构域的功能了解甚少。在这里,我们研究了DISC1中一种与精神疾病相关的突变对线粒体运输的影响。我们发现这种DISC1突变损害了Miro1运输线粒体的能力。我们还证明了第一个Miro1 GTP酶结构域在确定线粒体运输方向中的必要性以及DISC1在此过程中的参与。最后,我们描述了突变型DISC1对线粒体在突触处定位的影响。

https://cdn.ncbi.nlm.nih.gov/pmc/blobs/c7a1/7317294/d4308e9d0865/fcell-08-00449-g001.jpg

文献AI研究员

20分钟写一篇综述,助力文献阅读效率提升50倍。

立即体验

用中文搜PubMed

大模型驱动的PubMed中文搜索引擎

马上搜索

文档翻译

学术文献翻译模型,支持多种主流文档格式。

立即体验