Suppr超能文献

多组学分析 miRNA 介导的调控揭示了纤维板层样肝癌中涉及 miR-10b 的增殖轴。

Multiomic analysis of microRNA-mediated regulation reveals a proliferative axis involving miR-10b in fibrolamellar carcinoma.

机构信息

Department of Biomedical Sciences, College of Veterinary Medicine, Cornell University, Ithaca, New York, USA.

Department of Surgery, Boston Children's Hospital, Boston, Massachusetts, USA.

出版信息

JCI Insight. 2022 Jun 8;7(11):e154743. doi: 10.1172/jci.insight.154743.

Abstract

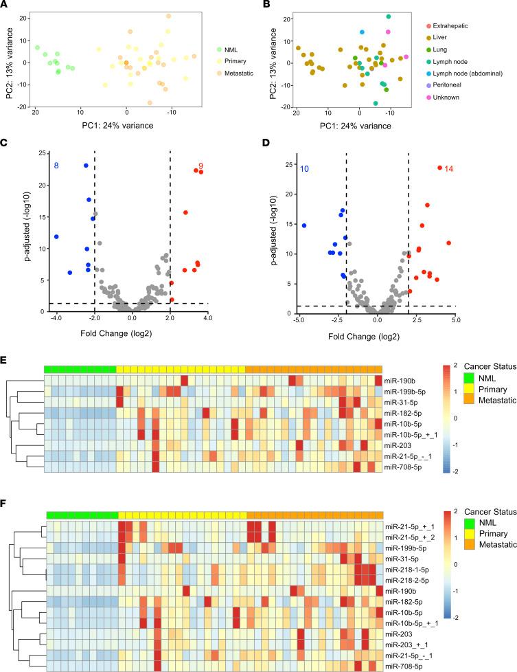
Fibrolamellar carcinoma (FLC) is an aggressive liver cancer primarily afflicting adolescents and young adults. Most patients with FLC harbor a heterozygous deletion on chromosome 19 that leads to the oncogenic gene fusion, DNAJB1-PRKACA. There are currently no effective therapeutics for FLC. To address that, it is critical to gain deeper mechanistic insight into FLC pathogenesis. We assembled a large sample set of FLC and nonmalignant liver tissue (n = 52) and performed integrative multiomic analysis. Specifically, we carried out small RNA sequencing to define altered microRNA expression patterns in tumor samples and then coupled this analysis with RNA sequencing and chromatin run-on sequencing data to identify candidate master microRNA regulators of gene expression in FLC. We also evaluated the relationship between DNAJB1-PRKACA and microRNAs of interest in several human and mouse cell models. Finally, we performed loss-of-function experiments for a specific microRNA in cells established from a patient-derived xenograft (PDX) model. We identified miR-10b-5p as the top candidate pro-proliferative microRNA in FLC. In multiple human cell models, overexpression of DNAJB1-PRKACA led to significant upregulation of miR-10b-5p. Inhibition of miR-10b in PDX-derived cells increased the expression of several potentially novel target genes, concomitant with a significant reduction in metabolic activity, proliferation, and anchorage-independent growth. This study highlights a potentially novel proliferative axis in FLC and provides a rich resource for further investigation of FLC etiology.

摘要

纤维板层肝细胞癌 (FLC) 是一种侵袭性肝癌,主要影响青少年和年轻成年人。大多数 FLC 患者在 19 号染色体上存在杂合性缺失,导致致癌基因融合 DNAJB1-PRKACA。目前尚无针对 FLC 的有效治疗方法。因此,深入了解 FLC 的发病机制至关重要。我们收集了大量的 FLC 和非恶性肝组织样本(n=52)进行了综合多组学分析。具体来说,我们进行了小 RNA 测序,以确定肿瘤样本中异常的 microRNA 表达模式,然后将该分析与 RNA 测序和染色质转录组测序数据相结合,以鉴定 FLC 中候选的主 microRNA 调控因子。我们还在几种人类和小鼠细胞模型中评估了 DNAJB1-PRKACA 与感兴趣的 microRNA 之间的关系。最后,我们在从患者衍生的异种移植(PDX)模型中建立的细胞中进行了特定 microRNA 的功能丧失实验。我们确定 miR-10b-5p 是 FLC 中最具潜力的促增殖 microRNA。在多种人类细胞模型中,DNAJB1-PRKACA 的过表达导致 miR-10b-5p 的显著上调。在 PDX 衍生细胞中抑制 miR-10b 会增加几个潜在的新靶基因的表达,同时代谢活性、增殖和锚定独立生长显著减少。这项研究强调了 FLC 中一个潜在的新增殖轴,并为进一步研究 FLC 的病因提供了丰富的资源。

https://cdn.ncbi.nlm.nih.gov/pmc/blobs/caf2/9220943/283662e2ab8a/jciinsight-7-154743-g122.jpg

文献AI研究员

20分钟写一篇综述,助力文献阅读效率提升50倍。

立即体验

用中文搜PubMed

大模型驱动的PubMed中文搜索引擎

马上搜索

文档翻译

学术文献翻译模型,支持多种主流文档格式。

立即体验