Suppr超能文献

严重急性呼吸综合征冠状病毒 2 的 ORF8 蛋白通过靶向 HSP90B1 信号抑制 I 型干扰素的产生。

Severe Acute Respiratory Syndrome Coronavirus 2 ORF8 Protein Inhibits Type I Interferon Production by Targeting HSP90B1 Signaling.

机构信息

BSL-3 Laboratory (Guangdong), Guangdong Provincial Key Laboratory of Tropical Disease Research, School of Public Health, Southern Medical University, Guangzhou, China.

Department of Epidemiology, School of Public Health, Southern Medical University, Guangzhou, China.

出版信息

Front Cell Infect Microbiol. 2022 May 23;12:899546. doi: 10.3389/fcimb.2022.899546. eCollection 2022.

Abstract

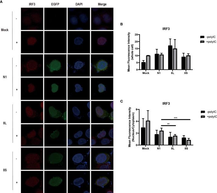
Coronavirus disease 2019 (COVID-19), caused by severe acute respiratory syndrome coronavirus 2 (SARS-CoV-2), is a global pandemic that has currently infected over 430 million individuals worldwide. With the variant strains of SARS-CoV-2 emerging, a region of high mutation rates in ORF8 was identified during the early pandemic, which resulted in a mutation from leucine (L) to serine (S) at amino acid 84. A typical feature of ORF8 is the immune evasion by suppressing interferon response; however, the mechanisms by which the two variants of ORF8 antagonize the type I interferon (IFN-I) pathway have not yet been clearly investigated. Here, we reported that SARS-CoV-2 ORF8L and ORF8S with no difference inhibit the production of IFN-β, MDA5, RIG-I, ISG15, ISG56, IRF3, and other IFN-related genes induced by poly(I:C). In addition, both ORF8L and ORF8S proteins were found to suppress the nuclear translocation of IRF3. Mechanistically, the SARS-CoV-2 ORF8 protein interacts with HSP90B1, which was later investigated to induce the production of IFN-β and IRF3. Taken together, these results indicate that SARS-CoV-2 ORF8 antagonizes the RIG-I/MDA-5 signaling pathway by targeting HSP90B1, which subsequently exhibits an inhibitory effect on the production of IFN-I. These functions appeared not to be influenced by the genotypes of ORF8L and ORF8S. Our study provides an explanation for the antiviral immune suppression of SARS-CoV-2 and suggests implications for the pathogenic mechanism and treatment of COVID-19.

摘要

新型冠状病毒病 2019(COVID-19),由严重急性呼吸综合征冠状病毒 2(SARS-CoV-2)引起,是一种全球性大流行疾病,目前已在全球感染超过 4.3 亿人。随着 SARS-CoV-2 变异株的出现,在大流行早期发现 ORF8 区域具有高突变率,导致第 84 位氨基酸由亮氨酸(L)突变为丝氨酸(S)。ORF8 的一个典型特征是通过抑制干扰素反应来逃避免疫;然而,两种 ORF8 变异体拮抗 I 型干扰素(IFN-I)途径的机制尚未得到明确研究。在这里,我们报告 SARS-CoV-2 ORF8L 和 ORF8S 没有差异地抑制 poly(I:C) 诱导的 IFN-β、MDA5、RIG-I、ISG15、ISG56、IRF3 和其他 IFN 相关基因的产生。此外,ORF8L 和 ORF8S 蛋白均被发现抑制 IRF3 的核易位。从机制上讲,SARS-CoV-2 ORF8 蛋白与 HSP90B1 相互作用,随后研究表明 HSP90B1 诱导 IFN-β 和 IRF3 的产生。综上所述,这些结果表明,SARS-CoV-2 ORF8 通过靶向 HSP90B1 拮抗 RIG-I/MDA-5 信号通路,随后对 IFN-I 的产生表现出抑制作用。这些功能似乎不受 ORF8L 和 ORF8S 基因型的影响。我们的研究为 SARS-CoV-2 的抗病毒免疫抑制提供了一种解释,并为 COVID-19 的发病机制和治疗提供了启示。

https://cdn.ncbi.nlm.nih.gov/pmc/blobs/8b7b/9168264/400a4341fa6b/fcimb-12-899546-g001.jpg

文献AI研究员

20分钟写一篇综述,助力文献阅读效率提升50倍。

立即体验

用中文搜PubMed

大模型驱动的PubMed中文搜索引擎

马上搜索

文档翻译

学术文献翻译模型,支持多种主流文档格式。

立即体验