Suppr超能文献

SARS-CoV-2 ORF8 蛋白通过触发钙连蛋白诱导内质网应激样反应并促进病毒复制:一项无偏研究。

SARS-CoV-2 ORF8 Protein Induces Endoplasmic Reticulum Stress-like Responses and Facilitates Virus Replication by Triggering Calnexin: an Unbiased Study.

机构信息

Changchun Veterinary Research Institute, Chinese Academy of Agricultural Sciences, Changchun, China.

Ruminant Diseases Research Center, College of Life Sciences, Shandong Normal University, Jinan, China.

出版信息

J Virol. 2023 Mar 30;97(3):e0001123. doi: 10.1128/jvi.00011-23. Epub 2023 Mar 6.

Abstract

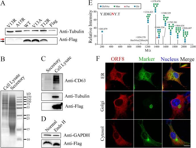
Severe acute respiratory syndrome coronavirus 2 (SARS-CoV-2) is the viral pathogen responsible for the worldwide coronavirus disease 2019 (COVID-19) pandemic. The novel SARS-CoV-2 ORF8 protein is not highly homologous with known proteins, including accessory proteins of other coronaviruses. ORF8 contains a 15-amino-acid signal peptide in the N terminus that localizes the mature protein to the endoplasmic reticulum. Oligomannose-type glycosylation has been identified at the N78 site. Here, the unbiased molecular functions of ORF8 are also demonstrated. Via an immunoglobulin-like fold in a glycan-independent manner, both exogenous and endogenous ORF8 interacts with human calnexin and HSPA5. The key ORF8-binding sites of Calnexin and HSPA5 are indicated on the globular domain and the core substrate-binding domain, respectively. ORF8 induces species-dependent endoplasmic reticulum stress-like responses in human cells exclusively via the IRE1 branch, including intensive HSPA5 and PDIA4 upregulation, with increases in other stress-responding effectors, including CHOP, EDEM and DERL3. ORF8 overexpression facilitates SARS-CoV-2 replication. Both stress-like responses and viral replication induced by ORF8 have been shown to result from triggering the Calnexin switch. Thus, ORF8 serves as a key unique virulence gene of SARS-CoV-2, potentially contributing to COVID-19-specific and/or human-specific pathogenesis. Although SARS-CoV-2 is basically regarded as a homolog of SARS-CoV, with their genomic structure and the majority of their genes being highly homologous, the ORF8 genes of SARS-CoV and SARS-CoV-2 are distinct. The SARS-CoV-2 ORF8 protein also shows little homology with other viral or host proteins and is thus regarded as a novel special virulence gene of SARS-CoV-2. The molecular function of ORF8 has not been clearly known until now. Our results reveal the unbiased molecular characteristics of the SARS-CoV-2 ORF8 protein and demonstrate that it induces rapidly generated but highly controllable endoplasmic reticulum stress-like responses and facilitates virus replication by triggering Calnexin in human but not mouse cells, providing an explanation for the superficially known virulence discrepancy of ORF8 between SARS-CoV-2-infected patients and mouse.

摘要

严重急性呼吸系统综合征冠状病毒 2(SARS-CoV-2)是导致全球 2019 年冠状病毒病(COVID-19)大流行的病毒病原体。新型 SARS-CoV-2 ORF8 蛋白与已知蛋白,包括其他冠状病毒的辅助蛋白,没有高度同源性。ORF8 在 N 端含有 15 个氨基酸的信号肽,将成熟蛋白定位在内质网。在 N78 位点已鉴定出寡甘露糖型糖基化。这里还证明了 ORF8 的无偏分子功能。通过糖基化非依赖的免疫球蛋白样折叠,外源性和内源性 ORF8 均与人类钙连蛋白和 HSPA5 相互作用。Calnexin 和 HSPA5 的关键 ORF8 结合位点分别位于球形结构域和核心底物结合结构域上。ORF8 通过 IRE1 分支仅在人类细胞中诱导种属依赖性内质网应激样反应,包括强烈上调 HSPA5 和 PDIA4,同时增加其他应激反应效应物,包括 CHOP、EDEM 和 DERL3。ORF8 的过表达促进了 SARS-CoV-2 的复制。ORF8 诱导的应激样反应和病毒复制均归因于触发钙连蛋白转换。因此,ORF8 是 SARS-CoV-2 的关键独特毒力基因,可能导致 COVID-19 特异性和/或人类特异性发病机制。虽然 SARS-CoV-2 基本上被认为是 SARS-CoV 的同源物,其基因组结构和大多数基因高度同源,但 SARS-CoV 和 SARS-CoV-2 的 ORF8 基因是不同的。SARS-CoV-2 的 ORF8 蛋白与其他病毒或宿主蛋白的同源性也很小,因此被认为是 SARS-CoV-2 的一种新型特殊毒力基因。ORF8 的分子功能至今尚不清楚。我们的结果揭示了 SARS-CoV-2 ORF8 蛋白的无偏分子特征,并证明它通过在人类而非小鼠细胞中触发钙连蛋白诱导快速产生但高度可控的内质网应激样反应,并促进病毒复制,为 SARS-CoV-2 感染患者和小鼠之间 ORF8 毒力差异的表面认识提供了解释。

https://cdn.ncbi.nlm.nih.gov/pmc/blobs/6b03/10062165/09f89a4a06f4/jvi.00011-23-f001.jpg

文献AI研究员

20分钟写一篇综述,助力文献阅读效率提升50倍。

立即体验

用中文搜PubMed

大模型驱动的PubMed中文搜索引擎

马上搜索

文档翻译

学术文献翻译模型,支持多种主流文档格式。

立即体验