Suppr超能文献

衰老细胞通过上调 CD47-QPCT/L 轴来抑制巨噬细胞介导的细胞清除。

Senescent cells suppress macrophage-mediated corpse removal via upregulation of the CD47-QPCT/L axis.

机构信息

Boehringer Ingelheim, Biberach an der Riß, Germany.

Max Planck Institute of Biochemistry, Martinsried, Germany.

出版信息

J Cell Biol. 2023 Feb 6;222(2). doi: 10.1083/jcb.202207097. Epub 2022 Dec 2.

Abstract

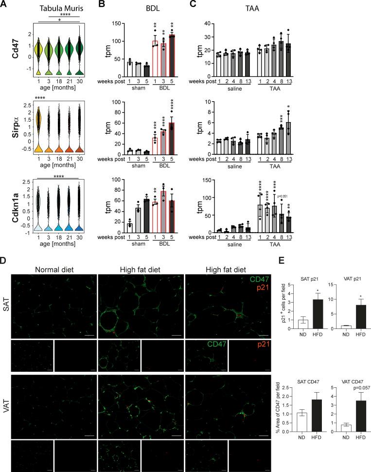
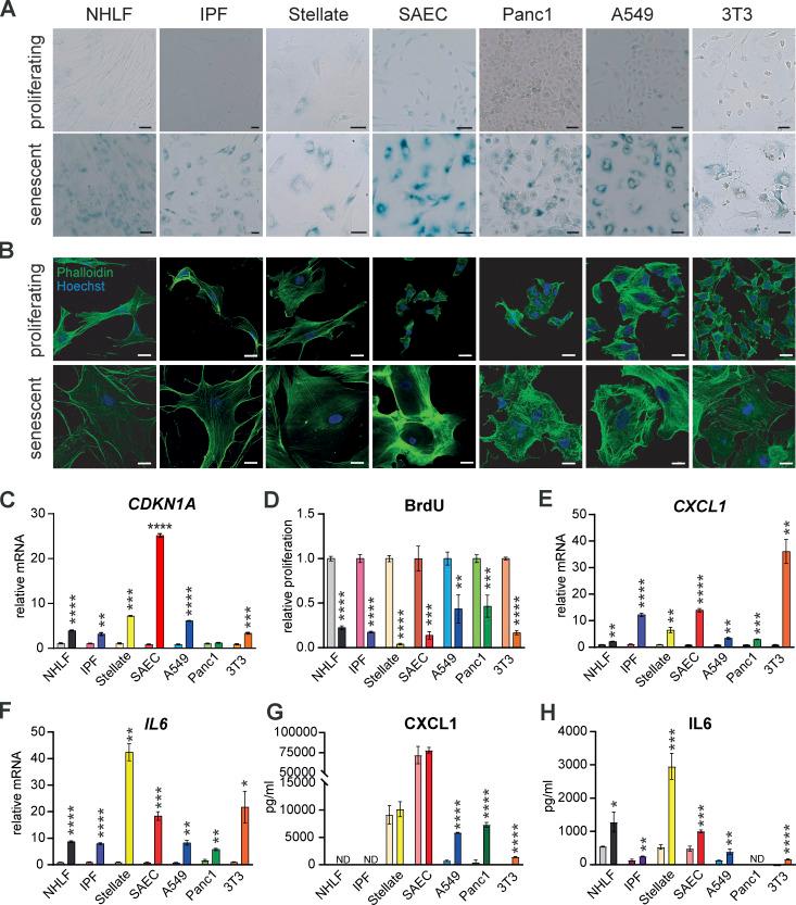
Progressive accrual of senescent cells in aging and chronic diseases is associated with detrimental effects in tissue homeostasis. We found that senescent fibroblasts and epithelia were not only refractory to macrophage-mediated engulfment and removal, but they also paralyzed the ability of macrophages to remove bystander apoptotic corpses. Senescent cell-mediated efferocytosis suppression (SCES) was independent of the senescence-associated secretory phenotype (SASP) but instead required direct contact between macrophages and senescent cells. SCES involved augmented senescent cell expression of CD47 coinciding with increased CD47-modifying enzymes QPCT/L. SCES was reversible by interfering with the SIRPα-CD47-SHP-1 axis or QPCT/L activity. While CD47 expression increased in human and mouse senescent cells in vitro and in vivo, another ITIM-containing protein, CD24, contributed to SCES specifically in human epithelial senescent cells where it compensated for genetic deficiency in CD47. Thus, CD47 and CD24 link the pathogenic effects of senescent cells to homeostatic macrophage functions, such as efferocytosis, which we hypothesize must occur efficiently to maintain tissue homeostasis.

摘要

衰老和慢性疾病中衰老细胞的逐渐积累与组织稳态的有害影响有关。我们发现,衰老的成纤维细胞和上皮细胞不仅对巨噬细胞介导的吞噬和清除具有抗性,而且还使巨噬细胞清除旁观者凋亡细胞的能力瘫痪。衰老细胞介导的胞外体吞噬抑制(SCES)独立于衰老相关分泌表型(SASP),但需要巨噬细胞和衰老细胞之间的直接接触。SCES 涉及增强的衰老细胞 CD47 表达,同时增加 CD47 修饰酶 QPCT/L。通过干扰 SIRPα-CD47-SHP-1 轴或 QPCT/L 活性可以逆转 SCES。虽然体外和体内的人源和鼠源衰老细胞中 CD47 表达增加,但另一种含有 ITIM 的蛋白 CD24 特异性参与人上皮衰老细胞的 SCES,在那里它补偿了 CD47 的遗传缺陷。因此,CD47 和 CD24 将衰老细胞的致病作用与稳态巨噬细胞功能(如胞外体吞噬作用)联系起来,我们假设胞外体吞噬作用必须有效地发生以维持组织稳态。

https://cdn.ncbi.nlm.nih.gov/pmc/blobs/08ce/9723804/f8a277f075ac/JCB_202207097_Fig1.jpg

文献AI研究员

20分钟写一篇综述,助力文献阅读效率提升50倍。

立即体验

用中文搜PubMed

大模型驱动的PubMed中文搜索引擎

马上搜索

文档翻译

学术文献翻译模型,支持多种主流文档格式。

立即体验