Suppr超能文献

通过改善线粒体功能障碍来缓解老年人肌肉减少症的运动进展。

Advances in exercise to alleviate sarcopenia in older adults by improving mitochondrial dysfunction.

作者信息

Zhu Yang, Zhou Xuchang, Zhu Aiyuan, Xiong Shijing, Xie Jun, Bai Zhenmin

机构信息

School of Sports Medicine and Rehabilitation, Beijing Sport University, Beijing, China.

出版信息

Front Physiol. 2023 Jul 5;14:1196426. doi: 10.3389/fphys.2023.1196426. eCollection 2023.

Abstract

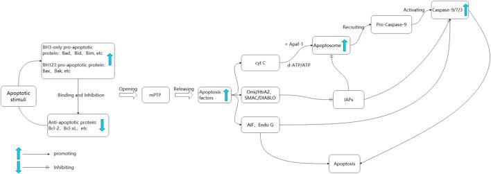
Sarcopenia is a chronic degenerative disease affecting primarily older adults. A growing aging population is gradually increasing the number of patients suffering from sarcopenia, placing increasing financial pressure on patients' families and society in general. There is a strong link between mitochondrial dysfunction and sarcopenia pathogenesis. As a result, treating sarcopenia by improving mitochondrial dysfunction is an effective strategy. Numerous studies have demonstrated that exercise has a positive effect on mitochondrial dysfunction when treating sarcopenia. Exercise promotes mitochondrial biogenesis and mitochondrial fusion/division to add new mitochondria or improve dysfunctional mitochondria while maintaining mitochondrial calcium homeostasis, mitochondrial antioxidant defense system, and mitochondrial autophagy to promote normal mitochondrial function. Furthermore, exercise can reduce mitochondrial damage caused by aging by inhibiting mitochondrial oxidative stress, mitochondrial DNA damage, and mitochondrial apoptosis. Exercise effectiveness depends on several factors, including exercise duration, exercise intensity, and exercise form. Therefore, Moderate-intensity exercise over 4 weeks potentially mitigates sarcopenia in older adults by ameliorating mitochondrial dysfunction. HIIT has demonstrated potential as a viable approach to addressing sarcopenia in aged rats. However, further investigation is required to validate its efficacy in treating sarcopenia in older adults.

摘要

肌肉减少症是一种主要影响老年人的慢性退行性疾病。不断增长的老龄人口正逐渐增加患肌肉减少症的患者数量,给患者家庭和整个社会带来越来越大的经济压力。线粒体功能障碍与肌肉减少症的发病机制之间存在密切联系。因此,通过改善线粒体功能障碍来治疗肌肉减少症是一种有效的策略。大量研究表明,运动在治疗肌肉减少症时对线粒体功能障碍有积极作用。运动促进线粒体生物合成以及线粒体融合/分裂,以添加新的线粒体或改善功能失调的线粒体,同时维持线粒体钙稳态、线粒体抗氧化防御系统和线粒体自噬,以促进线粒体正常功能。此外,运动可通过抑制线粒体氧化应激、线粒体DNA损伤和线粒体凋亡来减少衰老引起的线粒体损伤。运动效果取决于几个因素,包括运动持续时间、运动强度和运动形式。因此,持续4周的中等强度运动可能通过改善线粒体功能障碍来减轻老年人的肌肉减少症。高强度间歇训练已显示出作为解决老年大鼠肌肉减少症的可行方法的潜力。然而,需要进一步研究来验证其在治疗老年人肌肉减少症方面的疗效。

https://cdn.ncbi.nlm.nih.gov/pmc/blobs/42f4/10355810/e381a5f401f8/fphys-14-1196426-g001.jpg

文献AI研究员

20分钟写一篇综述,助力文献阅读效率提升50倍。

立即体验

用中文搜PubMed

大模型驱动的PubMed中文搜索引擎

马上搜索

文档翻译

学术文献翻译模型,支持多种主流文档格式。

立即体验