Suppr超能文献

组蛋白去乙酰化酶 3 通过组蛋白去乙酰化调节小胶质细胞功能。

Histone deacetylase 3 regulates microglial function through histone deacetylation.

机构信息

Djavad Mowafaghian Centre for Brain Health, University of British Columbia, Vancouver, Canada.

Department of Biochemistry and Molecular Biology, University of British Columbia, Vancouver, Canada.

出版信息

Epigenetics. 2023 Dec;18(1):2241008. doi: 10.1080/15592294.2023.2241008.

Abstract

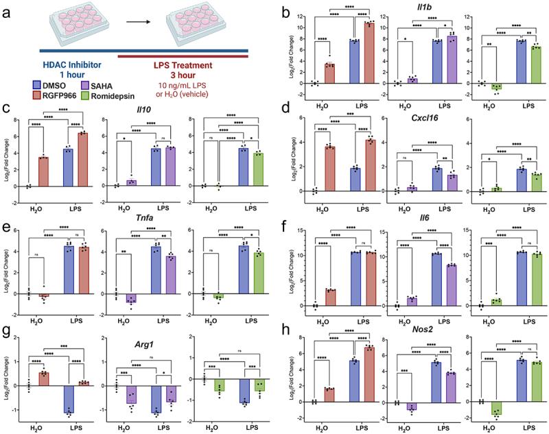
As the primary innate immune cells of the brain, microglia respond to damage and disease through pro-inflammatory release of cytokines and neuroinflammatory molecules. Histone acetylation is an activating transcriptional mark that regulates inflammatory gene expression. Inhibition of histone deacetylase 3 (Hdac3) has been utilized in pre-clinical models of depression, stroke, and spinal cord injury to improve recovery following injury, but the molecular mechanisms underlying Hdac3's regulation of inflammatory gene expression in microglia is not well understood. To address this lack of knowledge, we examined how pharmacological inhibition of Hdac3 in an immortalized microglial cell line (BV2) impacted histone acetylation and gene expression of pro- and anti-inflammatory genes in response to immune challenge with lipopolysaccharide (LPS). Flow cytometry and cleavage under tags & release using nuclease (CUT & RUN) revealed that Hdac3 inhibition increases global and promoter-specific histone acetylation, resulting in the release of gene repression at baseline and enhanced responses to LPS. Hdac3 inhibition enhanced neuroprotective functions of microglia in response to LPS through reduced nitric oxide release and increased phagocytosis. The findings suggest Hdac3 serves as a regulator of microglial inflammation, and that inhibition of Hdac3 facilitates the microglial response to inflammation and its subsequent clearing of debris or damaged cells. Together, this work provides new mechanistic insights into therapeutic applications of Hdac3 inhibition which mediate reduced neuroinflammatory insults through microglial response.

摘要

作为大脑的主要先天免疫细胞,小胶质细胞通过细胞因子和神经炎症分子的促炎释放对损伤和疾病作出反应。组蛋白乙酰化是一种激活转录的标记,可调节炎症基因的表达。在抑郁症、中风和脊髓损伤的临床前模型中,抑制组蛋白去乙酰化酶 3 (Hdac3) 已被用于改善损伤后的恢复,但 Hdac3 调节小胶质细胞炎症基因表达的分子机制尚不清楚。为了解决这一知识空白,我们研究了在永生化小胶质细胞系 (BV2) 中抑制 Hdac3 对脂多糖 (LPS) 免疫挑战时组蛋白乙酰化和促炎及抗炎基因表达的影响。流式细胞术和核酶切割标记和释放(CUT & RUN)表明,Hdac3 抑制增加了组蛋白的整体和启动子特异性乙酰化,导致基因抑制在基线时释放,并增强了对 LPS 的反应。Hdac3 抑制通过减少一氧化氮释放和增加吞噬作用增强了小胶质细胞对 LPS 的神经保护功能。研究结果表明,Hdac3 是小胶质细胞炎症的调节剂,抑制 Hdac3 有助于小胶质细胞对炎症的反应及其随后清除碎片或受损细胞。总之,这项工作为 Hdac3 抑制的治疗应用提供了新的机制见解,通过小胶质细胞反应减轻神经炎症损伤。

https://cdn.ncbi.nlm.nih.gov/pmc/blobs/4feb/10392760/3dd76b880b5e/KEPI_A_2241008_F0001_OC.jpg

文献AI研究员

20分钟写一篇综述,助力文献阅读效率提升50倍。

立即体验

用中文搜PubMed

大模型驱动的PubMed中文搜索引擎

马上搜索

文档翻译

学术文献翻译模型,支持多种主流文档格式。

立即体验