Suppr超能文献

不同癌症类型的肝转移具有共同的肿瘤微环境免疫耐受,这可能会阻碍免疫反应治疗和免疫监测。

Liver metastases across cancer types sharing tumor environment immunotolerance can impede immune response therapy and immune monitoring.

机构信息

Department of Clinical Laboratory, Sir Run Run Shaw Hospital of Zhejiang University School of Medicine, Hangzhou, Zhejiang, China; Key Laboratory of Precision Medicine in Diagnosis and Monitoring Research of Zhejiang Province, Hangzhou, Zhejiang, China.

Department of Laboratory Medicine, Xiamen Key Laboratory of Genetic Testing, The First Affiliated Hospital of Xiamen University, School of Medicine, Xiamen University, Xiamen, China; School of Clinical Medicine, Fujian Medical University, Fuzhou, China.

出版信息

J Adv Res. 2024 Jul;61:151-164. doi: 10.1016/j.jare.2023.08.011. Epub 2023 Aug 22.

Abstract

BACKGROUND

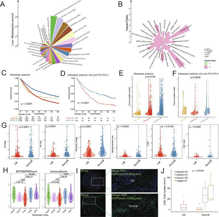
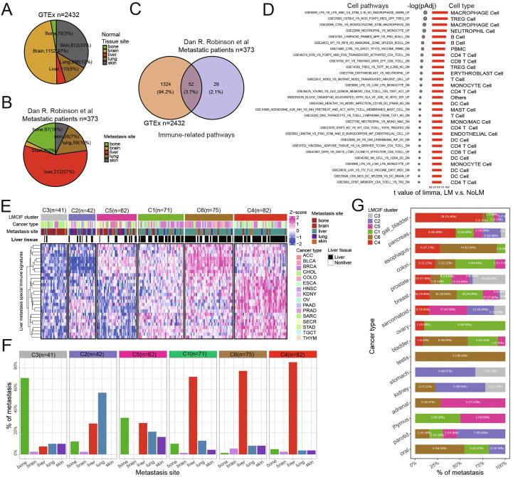
Hepatic immune tolerance might contribute to the development of therapeutic resistance to immunotherapy. However, addressing this issue is challenging since the efficacy of immunotherapy in the context of liver metastasis (LM) remains poorly studied. Here, we aimed to establish an LM common immune feature (LMCIF) score to quantify the characteristics of LM immunotolerance across cancer types for assisting clinical disease management.

METHODS

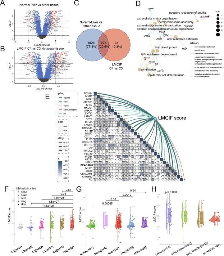
Large-scale clinical data were collected to identify the prognosis of LM. Multi-omics datasets of metastatic cancers with LM special immune-related pathways (LMSIPs) from the Molecular Signatures Database (MSigDB)were used to obtain an LMCIF cluster. Based on differential expression genes (DEGs), a novel LMCIF score for the LMCIF cluster was constructed. In addition, multi-omics, and immunohistochemistry (IHC) data from the public and in-house cohorts were used to explore the features of LM, and LMCIF score.

RESULTS

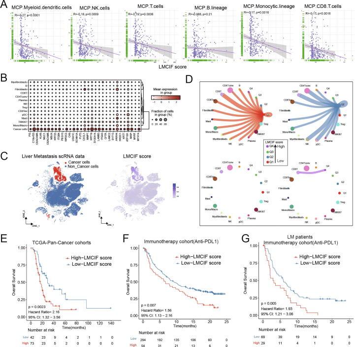
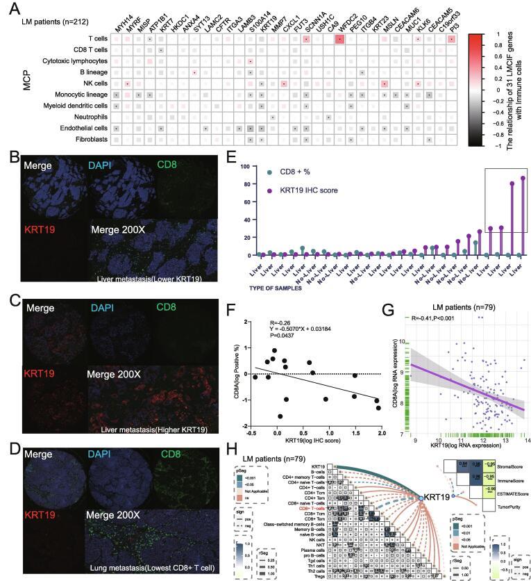
Patients with LM had a worse prognosis and significantly lower infiltration of immune cells than patients with metastasis to other organs when analyzed with combined clinical and RNA sequencing data. After extracting the LMCIF cluster from 373 samples by utilizing 29 LMSIPs and validating them in a microarray cohort, an LMCIF score was established to confirm the role of the immunosuppressive environment as a contributor to the poor prognosis of LM across cancer types. Moreover, this LMCIF score could be used to predict the immune response of cancer patients undergoing immunotherapy. Finally, we identified that the majority of the 31 LMCIF genes exhibited a negative correlation with TME cells in LM patients, one of them, KRT19, which possessed the strongest positive correlation with LMCIF score, was confirmed to have an immunosuppressive effect through IHC analysis.

CONCLUSIONS

Our results suggest that LM across cancer types share similar immunological profiles that induce immunotolerance and escape from immune monitoring. The novel LMCIF score represents a common liver metastasis immune cluster for predicting immunotherapy response, the results of which might benefit clinical disease management.

摘要

背景

肝脏免疫耐受可能导致免疫治疗的治疗抵抗的发展。然而,解决这个问题具有挑战性,因为在肝转移(LM)背景下免疫治疗的疗效研究甚少。在这里,我们旨在建立一个 LM 共同免疫特征(LMCIF)评分,以量化跨癌症类型的 LM 免疫耐受特征,以协助临床疾病管理。

方法

收集大规模临床数据以确定 LM 的预后。从分子特征数据库(MSigDB)的转移性癌症多组学数据集(包括 LM 特殊免疫相关途径(LMSIPs))中获取 LMCIF 聚类。基于差异表达基因(DEGs),为 LMCIF 聚类构建了一个新的 LMCIF 评分。此外,使用来自公共和内部队列的多组学和免疫组织化学(IHC)数据来探索 LM 和 LMCIF 评分的特征。

结果

综合临床和 RNA 测序数据分析表明,与转移至其他器官的患者相比,LM 患者的预后更差,免疫细胞浸润程度明显更低。利用 29 个 LMSIP 从 373 个样本中提取 LMCIF 聚类,并在微阵列队列中进行验证后,建立了 LMCIF 评分,以确认免疫抑制环境作为跨癌症类型 LM 不良预后的一个贡献因素。此外,该 LMCIF 评分可用于预测接受免疫治疗的癌症患者的免疫反应。最后,我们发现 31 个 LMCIF 基因中的大多数在 LM 患者中与 TME 细胞呈负相关,其中 KRT19 与 LMCIF 评分具有最强的正相关,通过 IHC 分析证实其具有免疫抑制作用。

结论

我们的结果表明,跨癌症类型的 LM 具有相似的免疫特征,这些特征诱导免疫耐受和逃避免疫监测。新的 LMCIF 评分代表了一种预测免疫治疗反应的共同肝脏转移免疫簇,其结果可能有益于临床疾病管理。

https://cdn.ncbi.nlm.nih.gov/pmc/blobs/8cc8/11258657/413ad16dc08f/ga1.jpg

文献AI研究员

20分钟写一篇综述,助力文献阅读效率提升50倍。

立即体验

用中文搜PubMed

大模型驱动的PubMed中文搜索引擎

马上搜索

文档翻译

学术文献翻译模型,支持多种主流文档格式。

立即体验