Suppr超能文献

SARS-CoV-2 蛋白 NSP9 通过靶向 TBK1 促进细胞因子产生。

SARS-COV-2 protein NSP9 promotes cytokine production by targeting TBK1.

机构信息

Department of Immunology, School of Basic Medical Sciences, Shanghai Institute of Infectious Disease and Biosecurity & Shanghai Public Health Clinical Center, Fudan University, Shanghai, China.

Biosafety Level 3 Laboratory, Fudan University, Shanghai, China.

出版信息

Front Immunol. 2023 Oct 2;14:1211816. doi: 10.3389/fimmu.2023.1211816. eCollection 2023.

Abstract

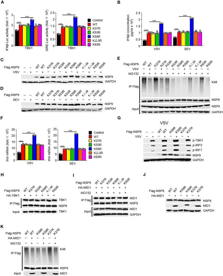
SARS-COV-2 infection-induced excessive or uncontrolled cytokine storm may cause injury of host tissue or even death. However, the mechanism by which SARS-COV-2 causes the cytokine storm is unknown. Here, we demonstrated that SARS-COV-2 protein NSP9 promoted cytokine production by interacting with and activating TANK-binding kinase-1 (TBK1). With an rVSV-NSP9 virus infection model, we discovered that an NSP9-induced cytokine storm exacerbated tissue damage and death in mice. Mechanistically, NSP9 promoted the K63-linked ubiquitination and phosphorylation of TBK1, which induced the activation and translocation of IRF3, thereby increasing downstream cytokine production. Moreover, the E3 ubiquitin ligase Midline 1 (MID1) facilitated the K48-linked ubiquitination and degradation of NSP9, whereas virus infection inhibited the interaction between MID1 and NSP9, thereby inhibiting NSP9 degradation. Additionally, we identified Lys59 of NSP9 as a critical ubiquitin site involved in the degradation. These findings elucidate a previously unknown mechanism by which a SARS-COV-2 protein promotes cytokine storm and identifies a novel target for COVID-19 treatment.

摘要

SARS-CoV-2 感染诱导的过度或失控的细胞因子风暴可能导致宿主组织损伤甚至死亡。然而,SARS-CoV-2 引起细胞因子风暴的机制尚不清楚。在这里,我们证明 SARS-CoV-2 蛋白 NSP9 通过与 TANK 结合激酶-1(TBK1)相互作用并激活 TBK1 来促进细胞因子的产生。通过 rVSV-NSP9 病毒感染模型,我们发现 NSP9 诱导的细胞因子风暴加剧了小鼠组织损伤和死亡。在机制上,NSP9 促进了 TBK1 的 K63 连接泛素化和磷酸化,从而诱导了 IRF3 的激活和易位,从而增加了下游细胞因子的产生。此外,E3 泛素连接酶中线 1(MID1)促进了 NSP9 的 K48 连接泛素化和降解,而病毒感染抑制了 MID1 与 NSP9 之间的相互作用,从而抑制了 NSP9 的降解。此外,我们确定了 NSP9 的 Lys59 是参与降解的关键泛素化位点。这些发现阐明了 SARS-CoV-2 蛋白促进细胞因子风暴的一个先前未知的机制,并确定了 COVID-19 治疗的一个新靶点。

https://cdn.ncbi.nlm.nih.gov/pmc/blobs/55c1/10580797/0d6625898d4e/fimmu-14-1211816-g001.jpg

文献AI研究员

20分钟写一篇综述,助力文献阅读效率提升50倍。

立即体验

用中文搜PubMed

大模型驱动的PubMed中文搜索引擎

马上搜索

文档翻译

学术文献翻译模型,支持多种主流文档格式。

立即体验