Suppr超能文献

福瑞替尼通过抑制 FLT3 并克服导致对 Quizartinib 和 Gilteritinib 耐药的继发突变,在急性髓系白血病中有效。

Foretinib Is Effective in Acute Myeloid Leukemia by Inhibiting FLT3 and Overcoming Secondary Mutations That Drive Resistance to Quizartinib and Gilteritinib.

机构信息

Department of Hematology, Guangzhou First People's Hospital, School of Medicine, South China University of Technology, Guangzhou, P.R. China.

Shanghai Institute of Hematology, State Key Laboratory of Medical Genomics, National Research Center for Translational Medicine (Shanghai), Rui-Jin Hospital, Shanghai Jiao Tong University, Shanghai, P.R. China.

出版信息

Cancer Res. 2024 Mar 15;84(6):905-918. doi: 10.1158/0008-5472.CAN-23-1534.

Abstract

UNLABELLED

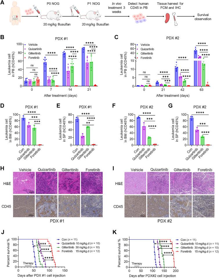
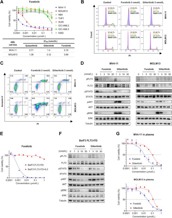
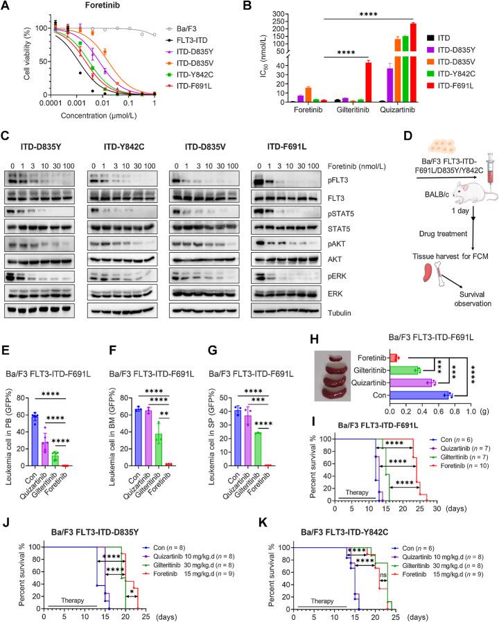
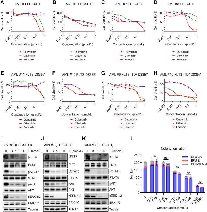
FLT3 internal tandem duplication (FLT3-ITD) mutations are one of the most prevalent somatic alterations associated with poor prognosis in patients with acute myeloid leukemia (AML). The clinically approved FLT3 kinase inhibitors gilteritinib and quizartinib improve the survival of patients with AML with FLT3-ITD mutations, but their long-term efficacy is limited by acquisition of secondary drug-resistant mutations. In this study, we conducted virtual screening of a library of 60,411 small molecules and identified foretinib as a potent FLT3 inhibitor. An integrated analysis of the BeatAML database showed that foretinib had a lower IC50 value than other existing FLT3 inhibitors in patients with FLT3-ITD AML. Foretinib directly bound to FLT3 and effectively inhibited FLT3 signaling. Foretinib potently inhibited proliferation and promoted apoptosis in human AML cell lines and primary AML cells with FLT3-ITD mutations. Foretinib also significantly extended the survival of mice bearing cell-derived and patient-derived FLT3-ITD xenografts, exhibiting stronger efficacy than clinically approved FLT3 inhibitors in treating FLT3-ITD AML. Moreover, foretinib showed potent activity against secondary mutations of FLT3-ITD that confer resistance to quizartinib and gilteritinib. These findings support the potential of foretinib for treating patients with AML with FLT3-ITD mutations, especially for those carrying secondary mutations after treatment failure with other FLT3 inhibitors.

SIGNIFICANCE

Foretinib exhibits superior efficacy to approved drugs in AML with FLT3-ITD mutations and retains activity in AML with secondary FLT3 mutations that mediate resistance to clinical FLT3 inhibitors.

摘要

未标记

FLT3 内部串联重复(FLT3-ITD)突变是与急性髓系白血病(AML)患者预后不良相关的最常见体细胞改变之一。临床批准的 FLT3 激酶抑制剂吉特替尼和 quizartinib 改善了具有 FLT3-ITD 突变的 AML 患者的生存,但它们的长期疗效受到获得性继发性耐药突变的限制。在这项研究中,我们对 60411 种小分子文库进行了虚拟筛选,发现 foretinib 是一种有效的 FLT3 抑制剂。对 BeatAML 数据库的综合分析表明,在具有 FLT3-ITD AML 的患者中,foretinib 的 IC50 值低于其他现有的 FLT3 抑制剂。Foretinib 直接与 FLT3 结合,并有效地抑制了 FLT3 信号。Foretinib 强烈抑制具有 FLT3-ITD 突变的人 AML 细胞系和原代 AML 细胞的增殖,并促进其凋亡。Foretinib 还显著延长了携带细胞衍生和患者衍生的 FLT3-ITD 异种移植的小鼠的存活时间,在治疗 FLT3-ITD AML 方面比临床批准的 FLT3 抑制剂具有更强的疗效。此外,foretinib 对赋予 quizartinib 和 gilteritinib 耐药性的 FLT3-ITD 继发性突变显示出强大的活性。这些发现支持 foretinib 用于治疗具有 FLT3-ITD 突变的 AML 患者的潜力,特别是对那些在其他 FLT3 抑制剂治疗失败后携带继发性突变的患者。

意义

Foretinib 在具有 FLT3-ITD 突变的 AML 中显示出优于批准药物的疗效,并在介导对临床 FLT3 抑制剂耐药的继发性 FLT3 突变的 AML 中保持活性。

https://cdn.ncbi.nlm.nih.gov/pmc/blobs/ce62/10940854/90d2a469b213/905fig1.jpg

文献AI研究员

20分钟写一篇综述,助力文献阅读效率提升50倍。

立即体验

用中文搜PubMed

大模型驱动的PubMed中文搜索引擎

马上搜索

文档翻译

学术文献翻译模型,支持多种主流文档格式。

立即体验