Suppr超能文献

嵌合抗原受体修饰的 NK-92MI 细胞在卵巢癌免疫治疗中的应用

NK-92MI Cells Engineered with Anti-claudin-6 Chimeric Antigen Receptors in Immunotherapy for Ovarian Cancer.

机构信息

Department of Radiology; Translational Medicine Center; Guangzhou Key Laboratory for Research and Development of Nano-Biomedical Technology for Diagnosis and Therapy & Guangdong Provincial Education Department Key Laboratory of Nano-Immunoregulation Tumour Microenvironment; Central Laboratory, the Second Affiliated Hospital of Guangzhou Medical University, Guangzhou 510260, China.

Department of Radiology, Xiangyang No.1 People's Hospital, Hubei University of Medicine, Xiangyang 441000, China.

出版信息

Int J Biol Sci. 2024 Feb 11;20(5):1578-1601. doi: 10.7150/ijbs.88539. eCollection 2024.

Abstract

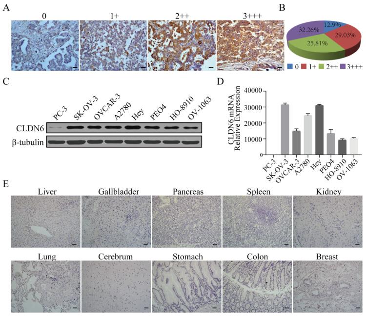
: The application of chimeric antigen receptor (CAR) NK cells in solid tumors is hindered by lack of tumor-specific targets and inefficient CAR-NK cell efficacy. Claudin-6 (CLDN6) has been reported to be overexpressed in ovarian cancer and may be an attractive target for CAR-NK cells immunotherapy. However, the feasibility of using anti-CLDN6 CAR-NK cells to treat ovarian cancer remains to be explored. : CLDN6 expression in primary human ovarian cancer, normal tissues and cell lines were detected by immunohistochemistry and western blot. Two types of third-generation CAR NK-92MI cells targeting CLDN6, CLDN6-CAR1 NK-92MI cells with domains containing self-activated elements (NKG2D, 2B4) and CLDN6-CAR2 NK-92MI cells with classical domains (CD28, 4-1BB) were constructed by lentivirus transfection, sorted by flow cytometry and verified by western blot and qPCR. OVCAR-3, SK-OV-3, A2780, Hey and PC-3 cells expressing the GFP and luciferase genes were transduced. Subcutaneous and intraperitoneal tumor models were established via NSG mice. The ability of CLDN6-CAR NK cells to kill CLDN6-positive ovarian cancer cells were evaluated in vitro and in vivo by live cell imaging and bioluminescence imaging. : Both CLDN6-CAR1 and CLDN6-CAR2 NK-92MI cells could specifically killed CLDN6-positive ovarian cancer cells (OVCAR-3, SK-OV-3, A2780 and Hey), rather than CLDN6 negative cell (PC-3), in vitro. CLDN6-CAR1 NK-92MI cells with domains containing self-activated elements (NKG2D, 2B4) exhibited stronger cytotoxicity than CLDN6-CAR2 NK-92MI cells with classical domains (CD28, 4-1BB). Furthermore, CLDN6-CAR1 NK cells could effectively eliminate ovarian cancer cells in subcutaneous and intraperitoneal tumor models. More importantly, CAR-NK cells combined with immune checkpoint inhibitors, anti-PD-L1, could synergistically enhance the antitumor efficacy of CLDN6-targeted CAR-NK cells. : These results indicate that CLDN6-CAR NK cells possess strong antitumor activity and represent a promising immunotherapeutic modality for ovarian cancer.

摘要

嵌合抗原受体 (CAR) NK 细胞在实体瘤中的应用受到缺乏肿瘤特异性靶点和 CAR-NK 细胞疗效低下的限制。Claudin-6 (CLDN6) 在卵巢癌中被报道过度表达,可能是 CAR-NK 细胞免疫治疗的一个有吸引力的靶点。然而,使用抗-CLDN6 CAR-NK 细胞治疗卵巢癌的可行性仍有待探索。

通过免疫组织化学和 Western blot 检测原代人卵巢癌、正常组织和细胞系中的 CLDN6 表达。构建了两种靶向 CLDN6 的第三代 CAR NK-92MI 细胞,CLDN6-CAR1 NK-92MI 细胞含有自我激活元件 (NKG2D、2B4),CLDN6-CAR2 NK-92MI 细胞含有经典结构域 (CD28、4-1BB)。通过慢病毒转染构建,流式细胞术分选,Western blot 和 qPCR 验证。转导表达 GFP 和荧光素酶基因的 OVCAR-3、SK-OV-3、A2780、Hey 和 PC-3 细胞。通过 NSG 小鼠建立皮下和腹腔肿瘤模型。通过活细胞成像和生物发光成像评估 CLDN6-CAR NK 细胞在体外和体内杀伤 CLDN6 阳性卵巢癌细胞的能力。

CLDN6-CAR1 和 CLDN6-CAR2 NK-92MI 细胞均可特异性杀伤 CLDN6 阳性卵巢癌细胞 (OVCAR-3、SK-OV-3、A2780 和 Hey),而不杀伤 CLDN6 阴性细胞 (PC-3),体外。含有自我激活元件 (NKG2D、2B4) 的 CLDN6-CAR1 NK-92MI 细胞比含有经典结构域 (CD28、4-1BB) 的 CLDN6-CAR2 NK-92MI 细胞具有更强的细胞毒性。此外,CLDN6-CAR1 NK 细胞可有效消除皮下和腹腔肿瘤模型中的卵巢癌细胞。更重要的是,CAR-NK 细胞与免疫检查点抑制剂抗 PD-L1 联合使用可协同增强 CLDN6 靶向 CAR-NK 细胞的抗肿瘤疗效。

这些结果表明,CLDN6-CAR NK 细胞具有强大的抗肿瘤活性,是卵巢癌有前途的免疫治疗方法。

https://cdn.ncbi.nlm.nih.gov/pmc/blobs/a898/10929190/45a36aa9772a/ijbsv20p1578g001.jpg

文献AI研究员

20分钟写一篇综述,助力文献阅读效率提升50倍。

立即体验

用中文搜PubMed

大模型驱动的PubMed中文搜索引擎

马上搜索

文档翻译

学术文献翻译模型,支持多种主流文档格式。

立即体验