Suppr超能文献

基于DIA的蛋白质组分析对全唾液和无细胞唾液的比较

Comparisons of Whole Saliva and Cell Free Saliva by DIA-Based Proteome Profiling.

作者信息

Jiao Ling-Ling, Dong Hui-Lin, Qin Yan-Hua, Zhu Jun, Wu Peng-Lin, Liu Jing, Cao Yi, Wu Chang-Jian, Zhang Yuan, Cao Fan, Li Feng, Zhu Huai-Yuan

机构信息

China Tobacco Jiangsu Industrial Co., Ltd, Nanjing, China.

School of Chemistry and Chemical Engineering, Southeast University, Nanjing, China.

出版信息

Proteomics Clin Appl. 2025 Jan;19(1):e202400031. doi: 10.1002/prca.202400031. Epub 2024 Dec 13.

Abstract

BACKGROUND

Saliva has emerged as a promising diagnostic resource due to its accessibility, noninvasiveness, and repeatability, enabling early disease detection and timely intervention. However, current studies often overlook the distinction between whole saliva (WS) and cell-free saliva (CFS). Objective This study aims to compare the proteomic profiles of WS and CFS.

METHOD AND RESULT

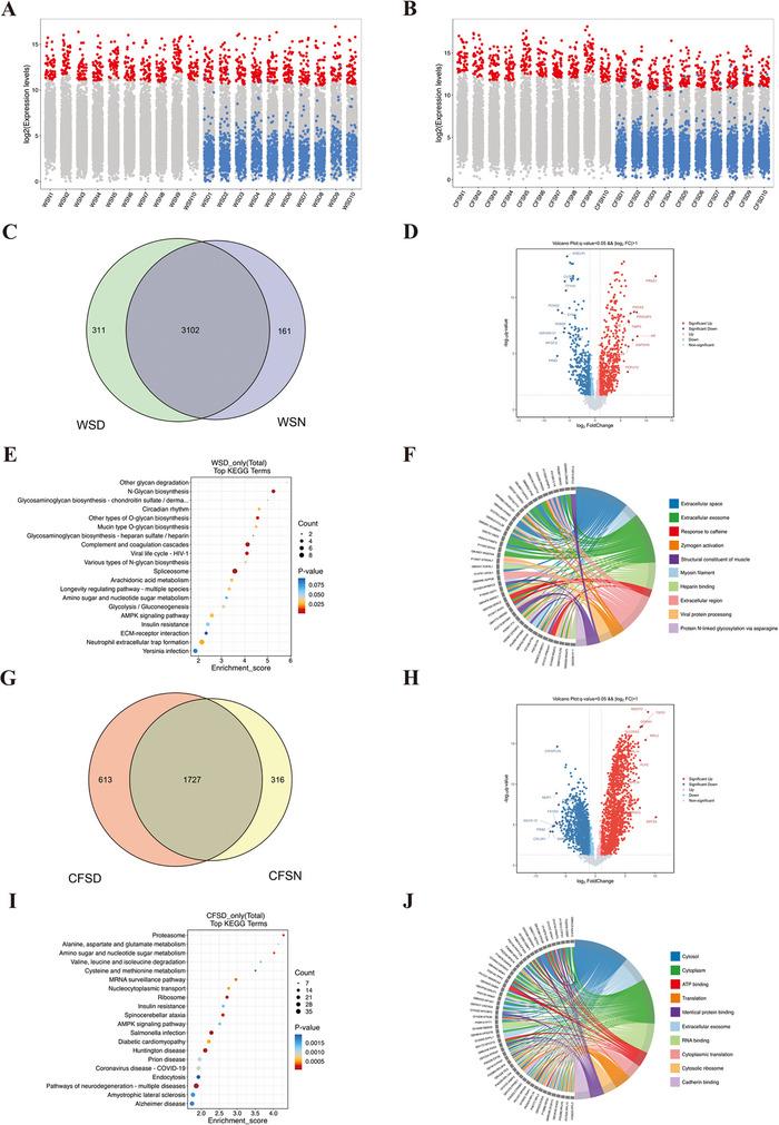
The saliva was detected with and without low-abundance protein enrichment using nanoparticles, employing DIA-MS technology. Our findings reveal a substantial enhancement in the detectability of low-abundance proteins in saliva with utilization of nanoparticles, enabling identification of 12%-15% low-abundance proteins previously undetectable in WS or CFS. In total, 3817 saliva proteins were identified, with 3413 found in WS and 2340 in CFS. More interestingly, we found that it was not the similarity of the samples that did the clustering, but rather it depended more on the different detection methods and sample types. And the predominant functions of the identified proteins in WS were related to oxidative phosphorylation and neurodegenerations, whereas those in CFS were primarily associated with nitrogen and glycosaminoglycan metabolism. And both exhibited functions in immune response and proteasome.

CONCLUSION

This study represents the first comparison of WS and CFS, providing valuable experimental evidence for guiding the selection of research subjects in future saliva omics studies.

摘要

背景

由于唾液易于获取、具有非侵入性和可重复性,它已成为一种有前景的诊断资源,能够实现疾病的早期检测和及时干预。然而,目前的研究常常忽视全唾液(WS)和无细胞唾液(CFS)之间的区别。目的:本研究旨在比较WS和CFS的蛋白质组学图谱。

方法与结果

使用纳米颗粒对唾液进行低丰度蛋白富集或不富集处理,采用数据独立采集质谱(DIA-MS)技术进行检测。我们的研究结果表明,利用纳米颗粒可显著提高唾液中低丰度蛋白的可检测性,能够鉴定出12% - 15%之前在WS或CFS中无法检测到的低丰度蛋白。总共鉴定出3817种唾液蛋白,其中WS中有3413种,CFS中有2340种。更有趣的是,我们发现进行聚类的并非样本的相似性,而是更多地取决于不同的检测方法和样本类型。WS中鉴定出的蛋白的主要功能与氧化磷酸化和神经退行性变有关,而CFS中的蛋白主要与氮和糖胺聚糖代谢相关。并且两者在免疫反应和蛋白酶体中均发挥作用。

结论

本研究首次对WS和CFS进行了比较,为未来唾液组学研究中指导研究对象的选择提供了有价值的实验证据。

https://cdn.ncbi.nlm.nih.gov/pmc/blobs/1180/11726274/82fa3b7dbf9b/PRCA-19-e202400031-g002.jpg

文献AI研究员

20分钟写一篇综述,助力文献阅读效率提升50倍。

立即体验

用中文搜PubMed

大模型驱动的PubMed中文搜索引擎

马上搜索

文档翻译

学术文献翻译模型,支持多种主流文档格式。

立即体验