Suppr超能文献

复杂重排助长雌激素受体(ER)和人表皮生长因子受体2(HER2)阳性乳腺癌。

Complex rearrangements fuel ER and HER2 breast tumours.

作者信息

Houlahan Kathleen E, Mangiante Lise, Sotomayor-Vivas Cristina, Adimoelja Alvina, Park Seongyeol, Khan Aziz, Pribus Sophia J, Ma Zhicheng, Caswell-Jin Jennifer L, Curtis Christina

机构信息

Stanford Cancer Institute, School of Medicine, Stanford University, Stanford, CA, USA.

Department of Genetics, School of Medicine, Stanford University, Stanford, CA, USA.

出版信息

Nature. 2025 Feb;638(8050):510-518. doi: 10.1038/s41586-024-08377-x. Epub 2025 Jan 8.

Abstract

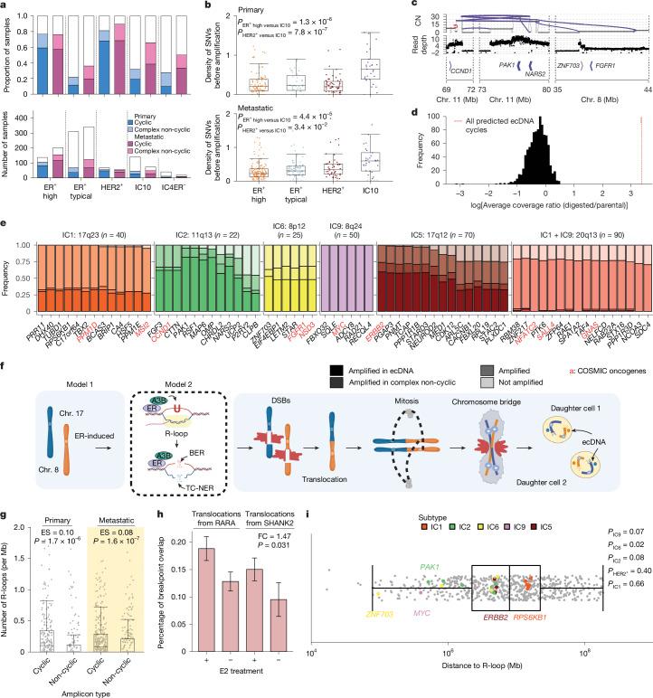
Breast cancer is a highly heterogeneous disease whose prognosis and treatment as defined by the expression of three receptors-oestrogen receptor (ER), progesterone receptor and human epidermal growth factor receptor 2 (HER2; encoded by ERBB2)-is insufficient to capture the full spectrum of clinical outcomes and therapeutic vulnerabilities. Previously, we demonstrated that transcriptional and genomic profiles define eleven integrative subtypes with distinct clinical outcomes, including four ER subtypes with increased risk of relapse decades after diagnosis. Here, to determine whether these subtypes reflect distinct evolutionary histories, interactions with the immune system and pathway dependencies, we established a meta-cohort of 1,828 breast tumours spanning pre-invasive, primary invasive and metastatic disease with whole-genome and transcriptome sequencing. We demonstrate that breast tumours fall along a continuum constrained by three genomic archetypes. The ER high-risk integrative subgroup is characterized by complex focal amplifications, similar to HER2 tumours, including cyclic extrachromosomal DNA amplifications induced by ER through R-loop formation and APOBEC3B-editing, which arise in pre-invasive lesions. By contrast, triple-negative tumours exhibit genome-wide instability and tandem duplications and are enriched for homologous repair deficiency-like signatures, whereas ER typical-risk tumours are largely genomically stable. These genomic archetypes, which replicate in an independent cohort of 2,659 primary tumours, are established early during tumorigenesis, sculpt the tumour microenvironment and are conserved in metastatic disease. These complex structural alterations contribute to replication stress and immune evasion, and persist throughout tumour evolution, unveiling potential vulnerabilities.

摘要

乳腺癌是一种高度异质性疾病,其预后和治疗由三种受体(雌激素受体(ER)、孕激素受体和人表皮生长因子受体2(HER2;由ERBB2编码))的表达所定义,但这不足以涵盖所有临床结局和治疗易损性。此前,我们证明转录和基因组图谱定义了11种具有不同临床结局的整合亚型,包括四种诊断后数十年复发风险增加的ER亚型。在此,为了确定这些亚型是否反映了不同的进化历史、与免疫系统的相互作用以及通路依赖性,我们建立了一个由1828例乳腺肿瘤组成的meta队列,涵盖了浸润前、原发性浸润性和转移性疾病,并进行了全基因组和转录组测序。我们证明乳腺肿瘤沿着由三种基因组原型所限制的连续体分布。ER高风险整合亚组的特征是复杂的局灶性扩增,类似于HER2肿瘤,包括由ER通过R环形成和APOBEC3B编辑诱导的环状染色体外DNA扩增,这些扩增出现在浸润前病变中。相比之下,三阴性肿瘤表现出全基因组不稳定性和串联重复,并富含同源修复缺陷样特征,而ER典型风险肿瘤在很大程度上基因组稳定。这些基因组原型在一个由2659例原发性肿瘤组成的独立队列中得到复制,在肿瘤发生早期就已确立,塑造了肿瘤微环境,并在转移性疾病中得以保留。这些复杂的结构改变导致复制应激和免疫逃逸,并在肿瘤进化过程中持续存在,揭示了潜在的脆弱性。

https://cdn.ncbi.nlm.nih.gov/pmc/blobs/d91a/11821522/c400b06ffefa/41586_2024_8377_Fig1_HTML.jpg

文献AI研究员

20分钟写一篇综述,助力文献阅读效率提升50倍。

立即体验

用中文搜PubMed

大模型驱动的PubMed中文搜索引擎

马上搜索

文档翻译

学术文献翻译模型,支持多种主流文档格式。

立即体验