Suppr超能文献

随机抗菌肽混合物作为用于 cultured meat 行业的非抗生素抗菌剂 。 (注:这里“cultured meat”一般翻译为“人造肉”或“ cultured meat”直译为“培养肉” )

Random antimicrobial peptide mixtures as non-antibiotic antimicrobial agents for cultured meat industry.

作者信息

Yakir Idan, Cohen Einav, Schlesinger Sharon, Hayouka Zvi

机构信息

Institute of Biochemistry, Food Science and Nutrition, The Robert H. Smith Faculty of Agricultural, Food & Environment, The Hebrew University of Jerusalem, Rehovot, 76100, Israel.

Singapore-HUJ Alliance for research and enterprise (SHARE), The Cellular Agriculture (CellAg) Programme, Campus for Research Excellence and Technological Enterprise (CREATE), 138602, Singapore.

出版信息

Food Chem (Oxf). 2025 Jan 19;10:100240. doi: 10.1016/j.fochms.2025.100240. eCollection 2025 Jun.

Abstract

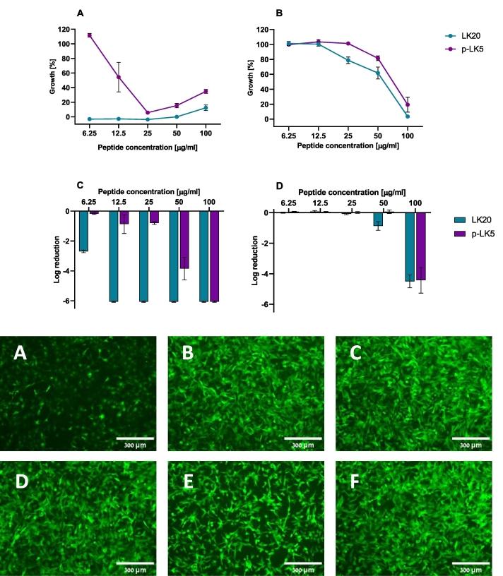
Antibiotics, commonly used in cell culture studies to prevent microbial contamination, cannot be employed in Cultured meat (CM) due to potential residues in the final food products. Hence, there is an urgent need to develop novel and safe non-antibiotic antimicrobial agents. Here, we investigated the potential of random antimicrobial peptide mixtures (RPMs) as non-antibiotic antimicrobial agents. RPMs are synthetic peptide cocktails that have previously shown strong and broad antimicrobial activity; however, their use in cell culture media and their effect on mammalian cells have not yet been explored. Here we show that RPMs had no significant impact on mesenchymal stem cells (MSCs) at concentrations that effectively inhibit bacterial growth. RPMs displayed strong bactericidal activity against Gram-positive bacteria, achieving a 6-log reduction of in cell culture medium without any cytotoxicity. Additionally, RPMs showed a low occurrence of resistance development with no significant resistance developed in compared with a combination of penicillin and streptomycin. Moreover, LK20 mixture was rapidly digested and a rapid digestion in a simulated digestion model. Our results indicate that RPMs have great potential to serve as safe and effective non antibiotic antimicrobial agents in cultured meat industry.

摘要

抗生素常用于细胞培养研究以防止微生物污染,但由于最终食品中可能存在残留,因此不能用于培养肉(CM)。因此,迫切需要开发新型安全的非抗生素抗菌剂。在此,我们研究了随机抗菌肽混合物(RPM)作为非抗生素抗菌剂的潜力。RPM是合成肽混合物,此前已显示出强大而广泛的抗菌活性;然而,它们在细胞培养基中的应用及其对哺乳动物细胞的影响尚未得到探索。在此我们表明,在有效抑制细菌生长的浓度下,RPM对间充质干细胞(MSC)没有显著影响。RPM对革兰氏阳性菌表现出强大的杀菌活性,在细胞培养基中实现了6个对数级的减少,且无任何细胞毒性。此外,与青霉素和链霉素组合相比,RPM产生耐药性的发生率较低,未产生明显耐药性。此外,LK20混合物在模拟消化模型中被快速消化。我们的结果表明,RPM在培养肉行业中作为安全有效的非抗生素抗菌剂具有巨大潜力。

https://cdn.ncbi.nlm.nih.gov/pmc/blobs/428d/11804736/5c4a6b30ad67/gr1.jpg

文献AI研究员

20分钟写一篇综述,助力文献阅读效率提升50倍。

立即体验

用中文搜PubMed

大模型驱动的PubMed中文搜索引擎

马上搜索

文档翻译

学术文献翻译模型,支持多种主流文档格式。

立即体验