Suppr超能文献

DICER1在乳腺癌中的表达特征、分子机制及临床意义

Expression characteristics, molecular mechanisms, and clinical significance of DICER1 in breast cancer.

作者信息

Zhang Xi, Yu Long, Geng Cuizhi

机构信息

Department of Breast Center, The Fourth Hospital of Hebei Medical University, Shijiazhuang, Hebei, China.

Department of Anaesthesia, The Fourth Hospital of Hebei Medical University, Shijiazhuang, Hebei, China.

出版信息

Front Genet. 2025 Jul 1;16:1586287. doi: 10.3389/fgene.2025.1586287. eCollection 2025.

Abstract

OBJECTIVE

This study aims to investigate the expression patterns, molecular mechanisms, and clinical significance of DICER1 in breast cancer (BRCA), providing new biomarkers and therapeutic targets for prognosis assessment and personalized treatment of breast cancer.

METHODS

By integrating RNA-seq data, clinical data, and tumor mutation burden (TMB) data from The Cancer Genome Atlas (TCGA) database, as well as single-cell transcriptomic data from the Gene Expression Omnibus (GEO) database, we analyzed the expression characteristics of DICER1 in breast cancer. Weighted gene co-expression network analysis (WGCNA) was used to identify gene modules associated with the breast cancer phenotype, and gene set enrichment analysis (GSEA) was performed to explore their biological functions. Cellular experiments were conducted to verify the effects of DICER1 on the proliferation, migration, and invasion of breast cancer cells. A nomogram model was constructed based on clinical data to evaluate its prognostic value. Additionally, the effects of DICER1 expression levels on drug sensitivity and the tumor immune microenvironment were analyzed.

RESULTS

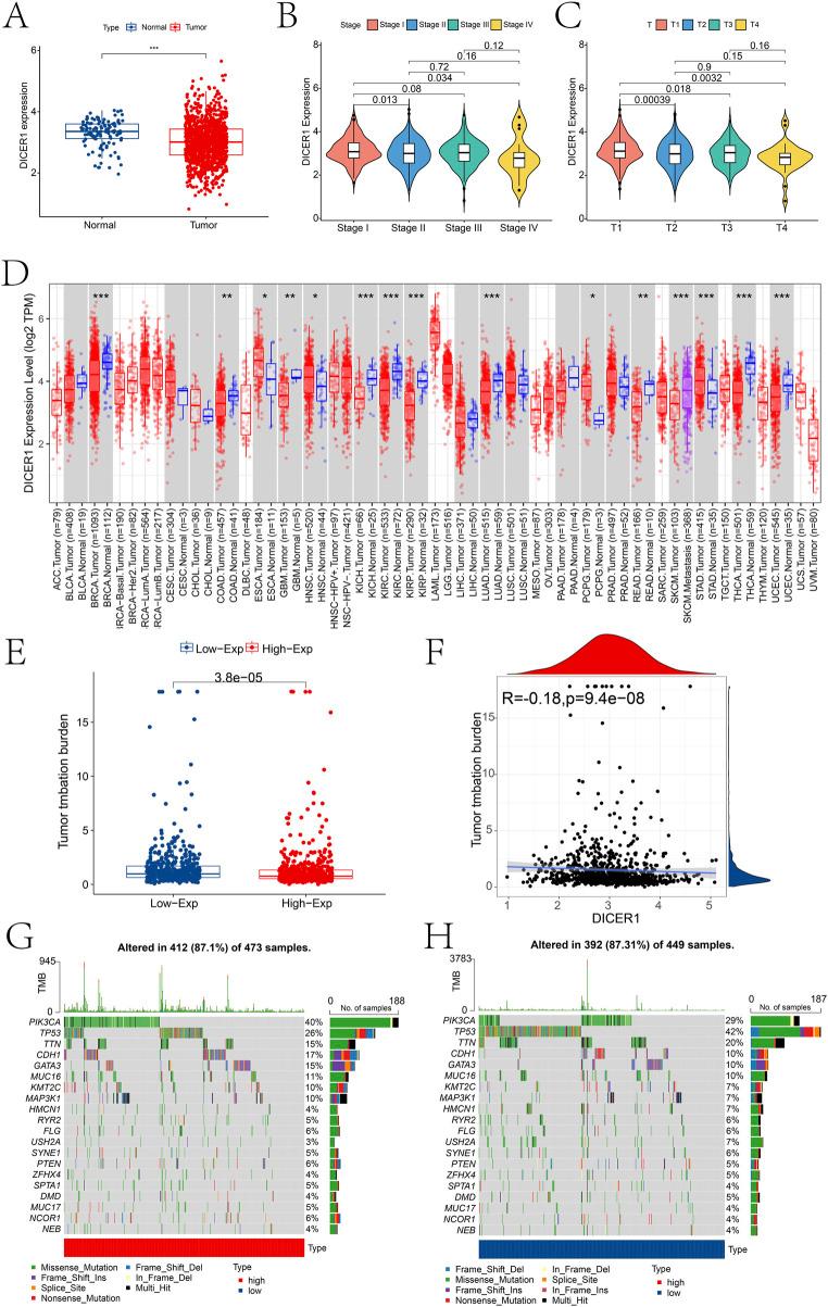
The expression of DICER1 in breast cancer tissues was significantly lower than that in normal tissues, and was significantly correlated with tumor stage, T stage, and TMB levels. The expression level of DICER1 was an independent prognostic factor for breast cancer patients. The nomogram model based on DICER1 expression and clinical features demonstrated good discriminative ability in predicting patient survival probability. Drug sensitivity analysis revealed that the high-expression group of DICER1 exhibited higher sensitivity to multiple drugs. Immune microenvironment analysis indicated that the low-expression group of DICER1 had higher immune-suppressive features and immune exclusion scores, suggesting potential resistance to immunotherapy. Single-cell transcriptomic analysis revealed heterogeneous expression of DICER1 in breast cancer cell populations and its potential role in cell-cell communication.

CONCLUSION

DICER1 plays an important regulatory role in breast cancer, with its expression level closely related to tumor progression, the immune microenvironment, and drug sensitivity. DICER1 has the potential to become an important biomarker for prognosis assessment in breast cancer and may provide new targets for future immunotherapy and targeted therapy.

摘要

目的

本研究旨在探讨DICER1在乳腺癌(BRCA)中的表达模式、分子机制及临床意义,为乳腺癌的预后评估和个性化治疗提供新的生物标志物和治疗靶点。

方法

通过整合来自癌症基因组图谱(TCGA)数据库的RNA测序数据、临床数据和肿瘤突变负荷(TMB)数据,以及来自基因表达综合数据库(GEO)的单细胞转录组数据,我们分析了DICER1在乳腺癌中的表达特征。采用加权基因共表达网络分析(WGCNA)来识别与乳腺癌表型相关的基因模块,并进行基因集富集分析(GSEA)以探索其生物学功能。进行细胞实验以验证DICER1对乳腺癌细胞增殖、迁移和侵袭的影响。基于临床数据构建列线图模型以评估其预后价值。此外,分析了DICER1表达水平对药物敏感性和肿瘤免疫微环境的影响。

结果

DICER1在乳腺癌组织中的表达明显低于正常组织,且与肿瘤分期、T分期和TMB水平显著相关。DICER1的表达水平是乳腺癌患者的独立预后因素。基于DICER1表达和临床特征的列线图模型在预测患者生存概率方面表现出良好的判别能力。药物敏感性分析显示,DICER1高表达组对多种药物表现出更高的敏感性。免疫微环境分析表明,DICER1低表达组具有更高的免疫抑制特征和免疫排斥评分,提示对免疫治疗可能存在耐药性。单细胞转录组分析揭示了DICER1在乳腺癌细胞群体中的异质性表达及其在细胞间通讯中的潜在作用。

结论

DICER1在乳腺癌中发挥重要的调节作用,其表达水平与肿瘤进展、免疫微环境和药物敏感性密切相关。DICER1有潜力成为乳腺癌预后评估的重要生物标志物,并可能为未来的免疫治疗和靶向治疗提供新的靶点。

https://cdn.ncbi.nlm.nih.gov/pmc/blobs/0d36/12259429/6fd8d36420b9/fgene-16-1586287-g001.jpg

文献AI研究员

20分钟写一篇综述,助力文献阅读效率提升50倍。

立即体验

用中文搜PubMed

大模型驱动的PubMed中文搜索引擎

马上搜索

文档翻译

学术文献翻译模型,支持多种主流文档格式。

立即体验