Suppr超能文献

端粒酶基因治疗可延缓成年和老年小鼠衰老并延长寿命,而不增加癌症风险。

Telomerase gene therapy in adult and old mice delays aging and increases longevity without increasing cancer.

机构信息

Telomeres and Telomerase Group, Molecular Oncology Program, Spanish National Cancer Centre (CNIO), Madrid, Spain.

出版信息

EMBO Mol Med. 2012 Aug;4(8):691-704. doi: 10.1002/emmm.201200245. Epub 2012 May 15.

Abstract

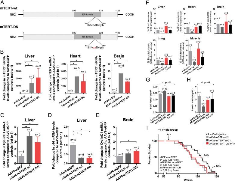
A major goal in aging research is to improve health during aging. In the case of mice, genetic manipulations that shorten or lengthen telomeres result, respectively, in decreased or increased longevity. Based on this, we have tested the effects of a telomerase gene therapy in adult (1 year of age) and old (2 years of age) mice. Treatment of 1- and 2-year old mice with an adeno associated virus (AAV) of wide tropism expressing mouse TERT had remarkable beneficial effects on health and fitness, including insulin sensitivity, osteoporosis, neuromuscular coordination and several molecular biomarkers of aging. Importantly, telomerase-treated mice did not develop more cancer than their control littermates, suggesting that the known tumorigenic activity of telomerase is severely decreased when expressed in adult or old organisms using AAV vectors. Finally, telomerase-treated mice, both at 1-year and at 2-year of age, had an increase in median lifespan of 24 and 13%, respectively. These beneficial effects were not observed with a catalytically inactive TERT, demonstrating that they require telomerase activity. Together, these results constitute a proof-of-principle of a role of TERT in delaying physiological aging and extending longevity in normal mice through a telomerase-based treatment, and demonstrate the feasibility of anti-aging gene therapy.

摘要

衰老研究的一个主要目标是改善衰老过程中的健康状况。在小鼠中,缩短或延长端粒的基因操作分别导致寿命缩短或延长。基于此,我们测试了端粒酶基因治疗在成年(1 岁)和老年(2 岁)小鼠中的效果。用表达小鼠 TERT 的腺相关病毒(AAV)治疗 1 岁和 2 岁的小鼠对健康和适应性有显著的有益影响,包括胰岛素敏感性、骨质疏松症、神经肌肉协调性和几种衰老的分子生物标志物。重要的是,与对照组相比,端粒酶治疗的小鼠并没有更多的癌症,这表明当使用 AAV 载体在成年或老年生物体内表达时,端粒酶的已知致癌活性会严重降低。最后,1 岁和 2 岁的端粒酶治疗小鼠的中位寿命分别延长了 24%和 13%。用无催化活性的 TERT 则没有观察到这些有益效果,这表明它们需要端粒酶活性。总之,这些结果证明了 TERT 在通过端粒酶治疗延迟正常小鼠的生理衰老和延长寿命方面的作用,并证明了抗衰老基因治疗的可行性。

https://cdn.ncbi.nlm.nih.gov/pmc/blobs/01d8/3494070/3c0ac6ad92da/emmm0004-0691-f1.jpg

文献AI研究员

20分钟写一篇综述,助力文献阅读效率提升50倍。

立即体验

用中文搜PubMed

大模型驱动的PubMed中文搜索引擎

马上搜索

文档翻译

学术文献翻译模型,支持多种主流文档格式。

立即体验