Suppr超能文献

富含组氨酸的糖蛋白通过调节免疫血栓形成和炎症预防感染性致死。

Histidine-Rich Glycoprotein Prevents Septic Lethality through Regulation of Immunothrombosis and Inflammation.

机构信息

Department of Pharmacology, Okayama University Graduate School of Medicine, Dentistry, and Pharmaceutical Sciences, Okayama 700-8558, Japan.

Department of Pharmacology, Shujitsu University, School of Pharmacy, Okayama 703-8516, Japan.

出版信息

EBioMedicine. 2016 Jul;9:180-194. doi: 10.1016/j.ebiom.2016.06.003. Epub 2016 Jun 4.

Abstract

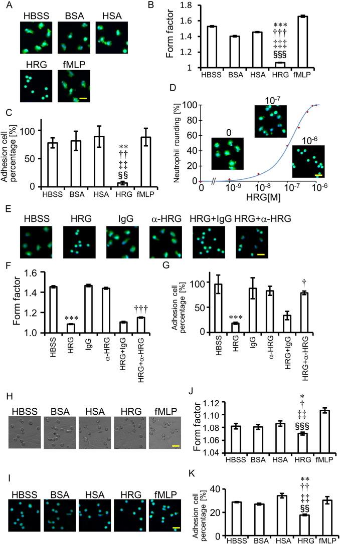
Sepsis is a major cause of death worldwide. We show that a plasma protein histidine-rich glycoprotein (HRG) was decreased significantly in septic mice with cecal ligation and puncture (CLP) and supplementary treatment of septic mice with exogenous HRG improved survival, with strong inhibition of tight attachment of neutrophils to pulmonary vasculatures, subsequent immunothrombosis, DIC state, lung inflammation, hypercytokinemia, and activation of vascular endothelial cells (VECs). In contrast, knockdown of HRG by siRNA exacerbated lethality. Purified human HRG reversibly induced morphological changes in human neutrophils in vitro; induction of spherical shape with reduced microvilli and adhesiveness to VECs. HRG maintained the passage of neutrophils through microcapillaries and abolished production of reactive oxygen species. These results suggested that the supplementary therapy with HRG may provide a novel strategy for the treatment of sepsis through suppression of excessive systemic inflammation and immunothrombosis by keeping circulating neutrophils quiescent and preventing uncontrolled activation of VECs.

摘要

脓毒症是全球范围内主要的死亡原因。我们发现,盲肠结扎穿刺(CLP)术后的脓毒症小鼠的血浆蛋白组氨酸丰富糖蛋白(HRG)显著降低,而脓毒症小鼠外源性 HRG 的补充治疗可提高存活率,同时强烈抑制中性粒细胞与肺血管的紧密附着,随后的免疫血栓形成、DIC 状态、肺炎症、高细胞因子血症和血管内皮细胞(VEC)的激活。相反,siRNA 敲低 HRG 会加剧致死率。纯化的人 HRG 可在体外可逆地诱导人中性粒细胞的形态变化;诱导形成小球形,微绒毛减少,与 VEC 的黏附性降低。HRG 保持中性粒细胞通过微毛细血管的通过,并消除活性氧的产生。这些结果表明,通过抑制循环中性粒细胞的静止和防止 VEC 的失控激活,补充 HRG 治疗可能为脓毒症的治疗提供一种新策略,从而抑制过度的全身炎症和免疫血栓形成。

https://cdn.ncbi.nlm.nih.gov/pmc/blobs/e76c/4972547/af0cfbab4425/fx1.jpg

文献AI研究员

20分钟写一篇综述,助力文献阅读效率提升50倍。

立即体验

用中文搜PubMed

大模型驱动的PubMed中文搜索引擎

马上搜索

文档翻译

学术文献翻译模型,支持多种主流文档格式。

立即体验