Suppr超能文献

miR-218 通过靶向 PRKN E3 泛素连接酶抑制线粒体清除。

miR-218 Inhibits Mitochondrial Clearance by Targeting PRKN E3 Ubiquitin Ligase.

机构信息

IRCCS Fondazione Santa Lucia, 00143 Rome, Italy.

University of Rome Tor Vergata, 00133 Rome, Italy.

出版信息

Int J Mol Sci. 2020 Jan 5;21(1):355. doi: 10.3390/ijms21010355.

Abstract

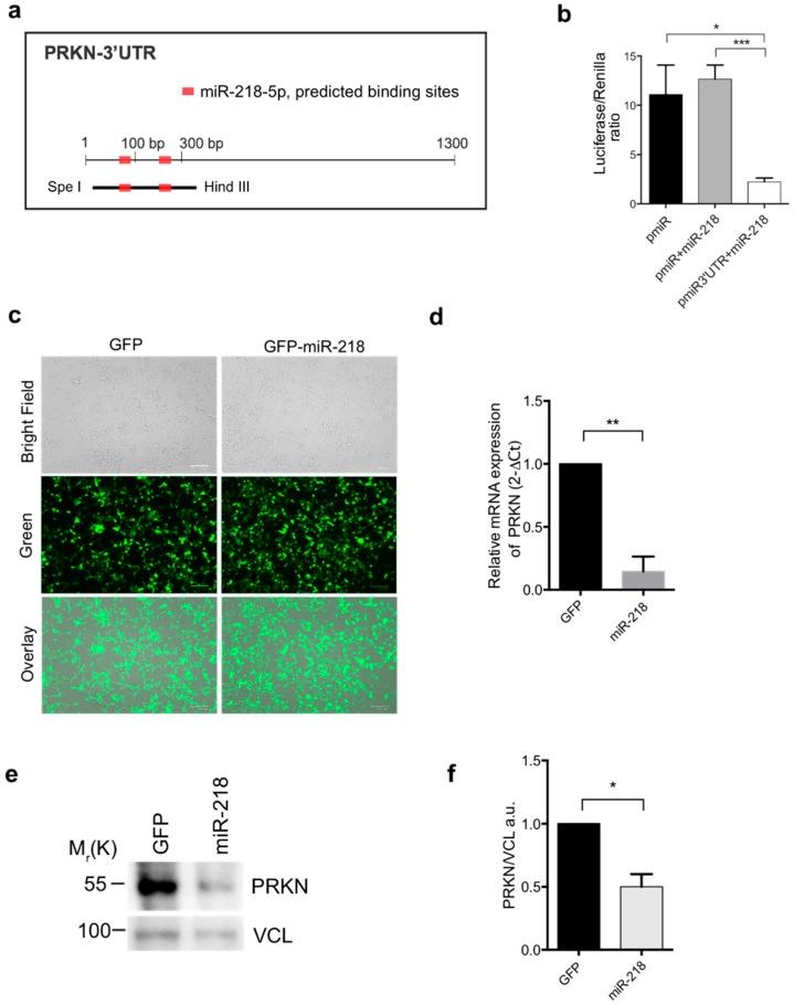
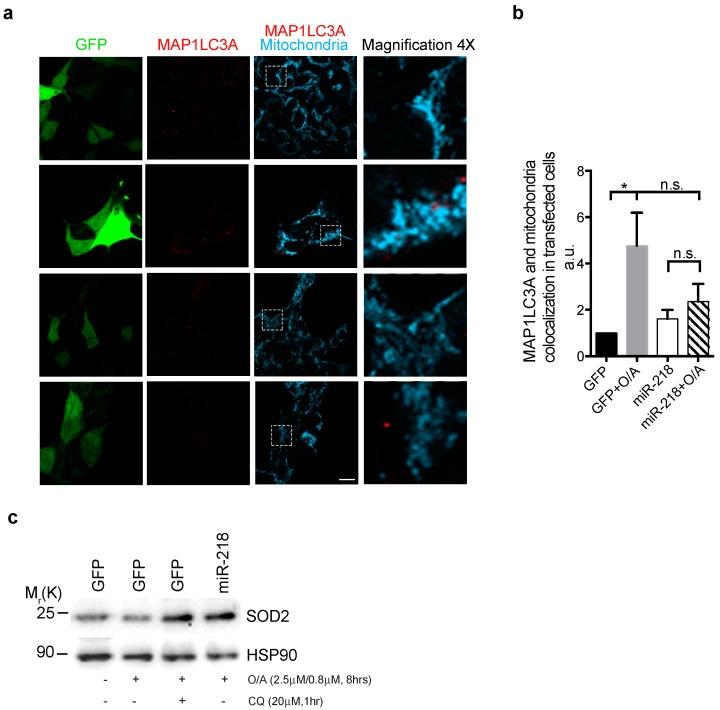
The selective elimination of dysfunctional mitochondria through mitophagy is crucial for preserving mitochondrial quality and cellular homeostasis. The most described mitophagy pathway is regulated by a positive ubiquitylation feedback loop in which the PINK1 (PTEN induced kinase 1) kinase phosphorylates both ubiquitin and the E3 ubiquitin ligase PRKN (Parkin RBR E3 ubiquitin ligase), also known as PARKIN. This event recruits PRKN to the mitochondria, thus amplifying ubiquitylation signal. Here we report that miR-218 targets PRKN and negatively regulates PINK1/PRKN-mediated mitophagy. Overexpression of miR-218 reduces PRKN mRNA levels, thus also reducing protein content and deregulating the E3 ubiquitin ligase action. In fact, following miR-218 overexpression, mitochondria result less ubiquitylated and the autophagy machinery fails to proceed with correct mitochondrial clearance. Since mitophagy defects are associated with various human diseases, these results qualify miR-218 as a promising therapeutic target for human diseases.

摘要

通过自噬选择性地消除功能失调的线粒体对于维持线粒体质量和细胞内稳态至关重要。描述最多的自噬途径受正泛素化反馈环调控,其中 PINK1(PTEN 诱导的激酶 1)激酶磷酸化泛素和 E3 泛素连接酶 PRKN(Parkin RBR E3 泛素连接酶),也称为 PARKIN。该事件将 PRKN 募集到线粒体,从而放大泛素化信号。在这里,我们报告 miR-218 靶向 PRKN 并负调控 PINK1/PRKN 介导的自噬。miR-218 的过表达降低了 PRKN mRNA 水平,从而也降低了蛋白质含量并使 E3 泛素连接酶的作用失调。事实上,在 miR-218 过表达后,线粒体的泛素化程度降低,自噬机制无法正确进行线粒体清除。由于自噬缺陷与各种人类疾病有关,这些结果表明 miR-218 是人类疾病有前途的治疗靶点。

https://cdn.ncbi.nlm.nih.gov/pmc/blobs/d4c8/6981953/d40122f91187/ijms-21-00355-g001.jpg

文献AI研究员

20分钟写一篇综述,助力文献阅读效率提升50倍。

立即体验

用中文搜PubMed

大模型驱动的PubMed中文搜索引擎

马上搜索

文档翻译

学术文献翻译模型,支持多种主流文档格式。

立即体验