Suppr超能文献

用生理盐水白蛋白替换旧血浆来使三个胚层组织年轻化。

Rejuvenation of three germ layers tissues by exchanging old blood plasma with saline-albumin.

机构信息

Department of Bioengineering and QB3, UC Berkeley, Berkeley, CA 94720, UDS.

California Pacific Medical Center, Apheresis Care Group, San-Francisco, CA 94115, USA.

出版信息

Aging (Albany NY). 2020 May 30;12(10):8790-8819. doi: 10.18632/aging.103418.

Abstract

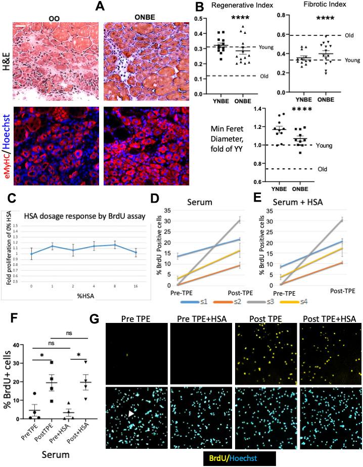
Heterochronic blood sharing rejuvenates old tissues, and most of the studies on how this works focus on young plasma, its fractions, and a few youthful systemic candidates. However, it was not formally established that young blood is necessary for this multi-tissue rejuvenation. Here, using our recently developed small animal blood exchange process, we replaced half of the plasma in mice with saline containing 5% albumin (terming it a "neutral" age blood exchange, NBE) thus diluting the plasma factors and replenishing the albumin that would be diminished if only saline was used. Our data demonstrate that a single NBE suffices to meet or exceed the rejuvenative effects of enhancing muscle repair, reducing liver adiposity and fibrosis, and increasing hippocampal neurogenesis in old mice, all the key outcomes seen after blood heterochronicity. Comparative proteomic analysis on serum from NBE, and from a similar human clinical procedure of therapeutic plasma exchange (TPE), revealed a molecular re-setting of the systemic signaling milieu, interestingly, elevating the levels of some proteins, which broadly coordinate tissue maintenance and repair and promote immune responses. Moreover, a single TPE yielded functional blood rejuvenation, abrogating the typical old serum inhibition of progenitor cell proliferation. Ectopically added albumin does not seem to be the sole determinant of such rejuvenation, and levels of albumin do not decrease with age nor are increased by NBE/TPE. A model of action (supported by a large body of published data) is that significant dilution of autoregulatory proteins that crosstalk to multiple signaling pathways (with their own feedback loops) would, through changes in gene expression, have long-lasting molecular and functional effects that are consistent with our observations. This work improves our understanding of the systemic paradigms of multi-tissue rejuvenation and suggest a novel and immediate use of the FDA approved TPE for improving the health and resilience of older people.

摘要

异时血液共享能使衰老组织恢复年轻,大多数关于其作用机制的研究都集中在年轻的血浆、其成分以及少数年轻的全身候选物上。然而,尚未正式确定年轻血液对于这种多组织年轻化是必需的。在这里,我们使用最近开发的小动物血液交换过程,用含有 5%白蛋白的生理盐水(将其称为“中性”年龄血液交换,NBE)替换一半的血浆,从而稀释血浆因子并补充白蛋白,如果只用生理盐水,白蛋白会减少。我们的数据表明,单次 NBE 足以满足或超过增强肌肉修复、减少肝脏脂肪变性和纤维化以及增加老年小鼠海马神经发生的恢复效果,所有这些关键结果都是在血液异时性后观察到的。对 NBE 血清和类似的人类治疗性血浆置换(TPE)临床程序的比较蛋白质组学分析揭示了系统信号环境的分子重置,有趣的是,提高了一些蛋白质的水平,这些蛋白质广泛协调组织维持和修复,并促进免疫反应。此外,单次 TPE 产生了功能性血液年轻化,消除了典型的老年血清对祖细胞增殖的抑制作用。外源性添加的白蛋白似乎不是这种年轻化的唯一决定因素,白蛋白水平不会随年龄增长而降低,也不会因 NBE/TPE 而增加。作用模型(得到大量已发表数据的支持)是,与多个信号通路相互作用的自调节蛋白的显著稀释(及其自身的反馈回路)会通过基因表达的变化产生持久的分子和功能效应,这与我们的观察结果一致。这项工作提高了我们对多组织年轻化的系统范例的理解,并提出了一种新颖且直接的方法,即使用经过 FDA 批准的 TPE 改善老年人的健康和恢复能力。

https://cdn.ncbi.nlm.nih.gov/pmc/blobs/c50b/7288913/bfd8de49da49/aging-12-103418-g001.jpg

文献AI研究员

20分钟写一篇综述,助力文献阅读效率提升50倍。

立即体验

用中文搜PubMed

大模型驱动的PubMed中文搜索引擎

马上搜索

文档翻译

学术文献翻译模型,支持多种主流文档格式。

立即体验