Suppr超能文献

SARS-CoV-2 及三种相关冠状病毒利用多种 ACE2 同源物,可被改良的 ACE2-Ig 有效阻断。

SARS-CoV-2 and Three Related Coronaviruses Utilize Multiple ACE2 Orthologs and Are Potently Blocked by an Improved ACE2-Ig.

机构信息

Institute of Chemical Biology, Shenzhen Bay Laboratory, Shenzhen, China.

Shenzhen Center for Disease Control and Prevention, Shenzhen, China.

出版信息

J Virol. 2020 Oct 27;94(22). doi: 10.1128/JVI.01283-20.

Abstract

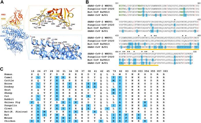
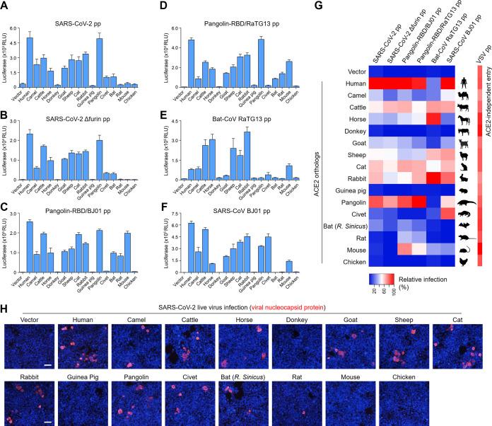
The ongoing coronavirus disease 2019 (COVID-19) pandemic has caused >20 million infections and >750,000 deaths. Severe acute respiratory syndrome coronavirus 2 (SARS-CoV-2), the etiological agent of COVID-19, has been found closely related to the bat coronavirus strain RaTG13 (Bat-CoV RaTG13) and a recently identified pangolin coronavirus (Pangolin-CoV-2020). Here, we first investigated the ability of SARS-CoV-2 and three related coronaviruses to utilize animal orthologs of angiotensin-converting enzyme 2 (ACE2) for cell entry. We found that ACE2 orthologs of a wide range of domestic and wild mammals, including camels, cattle, horses, goats, sheep, cats, rabbits, and pangolins, were able to support cell entry of SARS-CoV-2, suggesting that these species might be able to harbor and spread this virus. In addition, the pangolin and bat coronaviruses, Pangolin-CoV-2020 and Bat-CoV RaTG13, were also found able to utilize human ACE2 and a number of animal-ACE2 orthologs for cell entry, indicating risks of spillover of these viruses into humans in the future. We then developed potently anticoronavirus ACE2-Ig proteins that are broadly effective against the four distinct coronaviruses. In particular, through truncating ACE2 at its residue 740 but not 615, introducing a D30E mutation, and adopting an antibody-like tetrameric-ACE2 configuration, we generated an ACE2-Ig variant that neutralizes SARS-CoV-2 at picomolar range. These data demonstrate that the improved ACE2-Ig variants developed in this study could potentially be developed to protect from SARS-CoV-2 and some other SARS-like viruses that might spillover into humans in the future. The severe acute respiratory syndrome coronavirus 2 (SARS-CoV-2) is the etiological agent of the currently uncontrolled coronavirus disease 2019 (COVID-19) pandemic. It is important to study the host range of SARS-CoV-2, because some domestic species might harbor the virus and transmit it back to humans. In addition, insight into the ability of SARS-CoV-2 and SARS-like viruses to utilize animal orthologs of the SARS-CoV-2 receptor ACE2 might provide structural insight into improving ACE2-based viral entry inhibitors. In this study, we found that ACE2 orthologs of a wide range of domestic and wild animals can support cell entry of SARS-CoV-2 and three related coronaviruses, providing insights into identifying animal hosts of these viruses. We also developed recombinant ACE2-Ig proteins that are able to potently block these viral infections, providing a promising approach to developing antiviral proteins broadly effective against these distinct coronaviruses.

摘要

正在进行的 2019 年冠状病毒病(COVID-19)大流行已导致超过 2000 万人感染和超过 75 万人死亡。严重急性呼吸系统综合症冠状病毒 2(SARS-CoV-2)是 COVID-19 的病原体,与蝙蝠冠状病毒株 RaTG13(Bat-CoV RaTG13)和最近鉴定的穿山甲冠状病毒(Pangolin-CoV-2020)密切相关。在这里,我们首先研究了 SARS-CoV-2 和三种相关冠状病毒利用动物同源物血管紧张素转换酶 2(ACE2)进入细胞的能力。我们发现,广泛的家养和野生动物(包括骆驼,牛,马,山羊,绵羊,猫,兔和穿山甲)的 ACE2 同源物能够支持 SARS-CoV-2 的细胞进入,表明这些物种可能能够携带和传播这种病毒。此外,穿山甲和蝙蝠冠状病毒,Pangolin-CoV-2020 和 Bat-CoV RaTG13,也被发现能够利用人类 ACE2 和许多动物-ACE2 同源物进入细胞,表明这些病毒将来有溢出到人类的风险。然后,我们开发了针对这四种不同冠状病毒具有广泛疗效的有效抗病毒 ACE2-Ig 蛋白。特别是,通过在其残基 740 处而不是在 615 处截断 ACE2,引入 D30E 突变,并采用抗体样四聚体 ACE2 构象,我们产生了一种 ACE2-Ig 变体,该变体以皮摩尔范围中和 SARS-CoV-2。这些数据表明,本研究中开发的改进型 ACE2-Ig 变体可能被开发用于保护人类免受 SARS-CoV-2 和将来可能溢出到人类的其他 SARS 样病毒的侵害。严重急性呼吸系统综合症冠状病毒 2(SARS-CoV-2)是当前无法控制的 2019 年冠状病毒病(COVID-19)大流行的病原体。研究 SARS-CoV-2 的宿主范围很重要,因为某些家养物种可能携带该病毒并将其传播给人类。此外,了解 SARS-CoV-2 和 SARS 样病毒利用 SARS-CoV-2 受体 ACE2 的动物同源物的能力可以为基于 ACE2 的病毒进入抑制剂的改进提供结构见解。在这项研究中,我们发现,广泛的家养和野生动物的 ACE2 同源物能够支持 SARS-CoV-2 和三种相关冠状病毒的细胞进入,从而深入了解这些病毒的动物宿主。我们还开发了重组 ACE2-Ig 蛋白,能够有效地阻断这些病毒感染,为开发针对这些不同冠状病毒的广谱有效的抗病毒蛋白提供了有希望的方法。

https://cdn.ncbi.nlm.nih.gov/pmc/blobs/9502/7592233/d3b501e8202e/JVI.01283-20-f0001.jpg

文献AI研究员

20分钟写一篇综述,助力文献阅读效率提升50倍。

立即体验

用中文搜PubMed

大模型驱动的PubMed中文搜索引擎

马上搜索

文档翻译

学术文献翻译模型,支持多种主流文档格式。

立即体验