Suppr超能文献

糖酵解抑制诱导 1 型糖尿病中 CD4 T 细胞的功能和代谢衰竭。

Glycolysis Inhibition Induces Functional and Metabolic Exhaustion of CD4 T Cells in Type 1 Diabetes.

机构信息

Department of Infectious Diseases and Microbiology, Graduate School of Public Health, University of Pittsburgh, Pittsburgh, PA, United States.

Department of Pediatric Surgery, Rangos Research Center, UPMC Children's Hospital of Pittsburgh, University of Pittsburgh, Pittsburgh, PA, United States.

出版信息

Front Immunol. 2021 Jun 7;12:669456. doi: 10.3389/fimmu.2021.669456. eCollection 2021.

Abstract

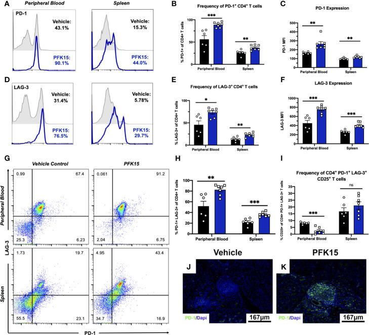
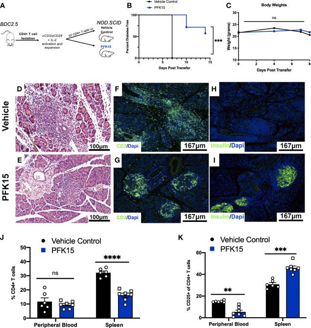
In Type 1 Diabetes (T1D), CD4 T cells initiate autoimmune attack of pancreatic islet β cells. Importantly, bioenergetic programs dictate T cell function, with specific pathways required for progression through the T cell lifecycle. During activation, CD4 T cells undergo metabolic reprogramming to the less efficient aerobic glycolysis, similarly to highly proliferative cancer cells. In an effort to limit tumor growth in cancer, use of glycolytic inhibitors have been successfully employed in preclinical and clinical studies. This strategy has also been utilized to suppress T cell responses in autoimmune diseases like Systemic Lupus Erythematosus (SLE), Multiple Sclerosis (MS), and Rheumatoid Arthritis (RA). However, modulating T cell metabolism in the context of T1D has remained an understudied therapeutic opportunity. In this study, we utilized the small molecule PFK15, a competitive inhibitor of the rate limiting glycolysis enzyme 6-phosphofructo-2-kinase/fructose-2,6- biphosphatase 3 (PFKFB3). Our results confirmed PFK15 inhibited glycolysis utilization by diabetogenic CD4 T cells and reduced T cell responses to β cell antigen . In an adoptive transfer model of T1D, PFK15 treatment delayed diabetes onset, with 57% of animals remaining euglycemic at the end of the study period. Protection was due to induction of a hyporesponsive T cell phenotype, characterized by increased and sustained expression of the checkpoint molecules PD-1 and LAG-3 and downstream functional and metabolic exhaustion. Glycolysis inhibition terminally exhausted diabetogenic CD4 T cells, which was irreversible through restimulation or checkpoint blockade and . In sum, our results demonstrate a novel therapeutic strategy to control aberrant T cell responses by exploiting the metabolic reprogramming of these cells during T1D. Moreover, the data presented here highlight a key role for nutrient availability in fueling T cell function and has implications in our understanding of T cell biology in chronic infection, cancer, and autoimmunity.

摘要

在 1 型糖尿病(T1D)中,CD4 T 细胞引发胰岛β细胞的自身免疫攻击。重要的是,生物能量学程序决定了 T 细胞的功能,特定的途径是 T 细胞生命周期进展所必需的。在激活过程中,CD4 T 细胞经历代谢重编程,从有氧糖酵解转变为效率较低的代谢途径,类似于高度增殖的癌细胞。为了限制癌症的肿瘤生长,在临床前和临床研究中成功地使用了糖酵解抑制剂。这种策略也被用于抑制系统性红斑狼疮(SLE)、多发性硬化症(MS)和类风湿性关节炎(RA)等自身免疫性疾病中的 T 细胞反应。然而,在 T1D 背景下调节 T 细胞代谢仍然是一个研究不足的治疗机会。在这项研究中,我们利用小分子 PFK15,一种限速糖酵解酶 6-磷酸果糖-2-激酶/果糖-2,6-二磷酸酶 3(PFKFB3)的竞争性抑制剂。我们的结果证实,PFK15 抑制了致糖尿病性 CD4 T 细胞的糖酵解利用,并降低了 T 细胞对β细胞抗原的反应。在 T1D 的过继转移模型中,PFK15 治疗延迟了糖尿病的发病,研究结束时 57%的动物仍处于血糖正常状态。保护作用归因于诱导低反应性 T 细胞表型,其特征是检查点分子 PD-1 和 LAG-3 的表达增加和持续增加,以及下游功能和代谢衰竭。糖酵解抑制终末耗尽致糖尿病性 CD4 T 细胞,通过再刺激或检查点阻断无法逆转这一过程,并且。总之,我们的结果证明了一种通过利用这些细胞在 T1D 期间的代谢重编程来控制异常 T 细胞反应的新型治疗策略。此外,这里呈现的数据突出了营养物质可用性在为 T 细胞功能提供燃料方面的关键作用,并对我们在慢性感染、癌症和自身免疫中对 T 细胞生物学的理解产生了影响。

https://cdn.ncbi.nlm.nih.gov/pmc/blobs/2faa/8216385/8f8847d1d499/fimmu-12-669456-g001.jpg

文献AI研究员

20分钟写一篇综述,助力文献阅读效率提升50倍。

立即体验

用中文搜PubMed

大模型驱动的PubMed中文搜索引擎

马上搜索

文档翻译

学术文献翻译模型,支持多种主流文档格式。

立即体验