Suppr超能文献

犬自然杀伤细胞免疫治疗靶点的比较免疫基因组学

Comparative Immunogenomics of Canine Natural Killer Cells as Immunotherapy Target.

机构信息

Department of Surgery, University of California Davis, Sacramento, CA, United States.

Department of Population Health and Reproduction, University of California Davis, Davis, CA, United States.

出版信息

Front Immunol. 2021 Sep 14;12:670309. doi: 10.3389/fimmu.2021.670309. eCollection 2021.

Abstract

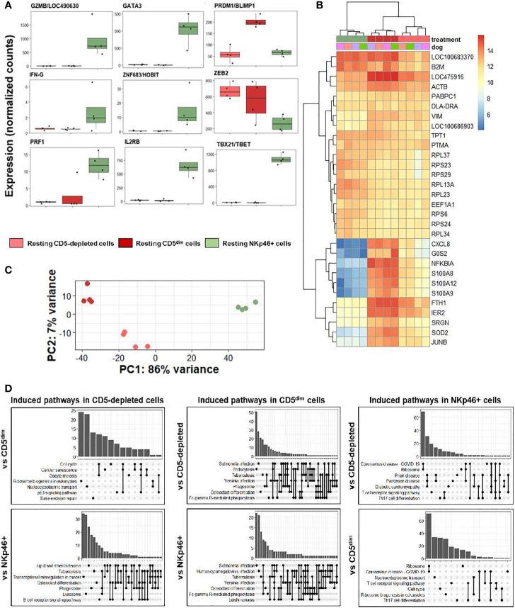
Natural killer (NK) cells are key effectors of the innate immune system, but major differences between human and murine NK cells have impeded translation. Outbred dogs offer an important link for studies of NK biology and immunotherapy. We analyzed gene expression of putative NK populations from healthy dogs and dogs with naturally-occurring cancers examining differential gene expression across multiple conditions, including steady-state, activation with cytokines and co-culture, and activation with inhaled IL-15 in dogs receiving IL-15 immunotherapy. We also compared dog, mouse and human CD3-NKp46+ NK cells using a novel orthologous transcriptome. Distinct transcriptional profiles between NK populations exist between conditions and versus treatments. In cross-species analysis, canine NK cells were globally more similar to human NK cells than mice. These data define canine NK cell gene expression under multiple conditions and across species, filling an important gap in translational NK studies.

摘要

自然杀伤 (NK) 细胞是先天免疫系统的关键效应细胞,但人类和鼠类 NK 细胞之间的主要差异阻碍了其转化研究。杂种犬为 NK 生物学和免疫治疗研究提供了重要的联系。我们分析了来自健康犬和患有自然发生癌症的犬的 NK 细胞的基因表达,研究了多个条件下的差异基因表达,包括稳态、细胞因子和共培养激活,以及接受 IL-15 免疫治疗的犬吸入 IL-15 激活。我们还使用新型同源转录组比较了狗、鼠和人 CD3-NKp46+ NK 细胞。在不同条件和刺激处理之间,NK 细胞群体之间存在明显不同的转录谱。在种间分析中,犬 NK 细胞在全球范围内与人类 NK 细胞比与小鼠更相似。这些数据定义了多种条件下和跨物种的犬 NK 细胞基因表达,填补了 NK 研究转化中的一个重要空白。

https://cdn.ncbi.nlm.nih.gov/pmc/blobs/57e5/8476892/62561748d947/fimmu-12-670309-g001.jpg

文献AI研究员

20分钟写一篇综述,助力文献阅读效率提升50倍。

立即体验

用中文搜PubMed

大模型驱动的PubMed中文搜索引擎

马上搜索

文档翻译

学术文献翻译模型,支持多种主流文档格式。

立即体验