Suppr超能文献

放疗增强了临床前犬肉瘤中自然杀伤细胞的细胞毒性和定位,并在首例犬临床试验中得到了验证。

Radiotherapy enhances natural killer cell cytotoxicity and localization in pre-clinical canine sarcomas and first-in-dog clinical trial.

机构信息

Department of Surgery, Division of Surgical Oncology, University of California Davis Medical Center, Sacramento, CA, 95817, USA.

Department of Surgery, Division of Surgical Oncology, UC Davis School of Medicine, 4501 X Street, Suite 3010, Sacramento, CA, 95817, USA.

出版信息

J Immunother Cancer. 2017 Dec 19;5(1):98. doi: 10.1186/s40425-017-0305-7.

Abstract

BACKGROUND

We have previously shown that radiotherapy (RT) augments natural killer (NK) functions in pre-clinical models of human and mouse cancers, including sarcomas. Since dogs are an excellent outbred model for immunotherapy studies, we sought to assess RT plus local autologous NK transfer in canine sarcomas.

METHODS

Dog NK cells (CD5, NKp46+) were isolated from PBMCs and expanded with irradiated K562-C9-mIL21 feeder cells and 100 IU/mL recombinant human IL-2. NK homing and cytotoxicity ± RT were evaluated using canine osteosarcoma tumor lines and dog patient-derived xenografts (PDX). In a first-in-dog clinical trial for spontaneous osteosarcoma, we evaluated RT and intra-tumoral autologous NK transfer.

RESULTS

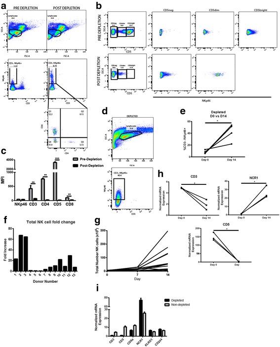
After 14 days, mean NK expansion and yield were 19.0-fold (±8.6) and 258.9(±76.1) ×10 cells, respectively. Post-RT, NK cytotoxicity increased in a dose-dependent fashion in vitro reaching ~ 80% at effector:target ratios of ≥10:1 (P < 0.001). In dog PDX models, allogeneic NK cells were cytotoxic in ex vivo killing assays and produced significant PDX tumor growth delay (P < 0.01) in vivo. After focal RT and intravenous NK transfer, we also observed significantly increased NK homing to tumors in vivo. Of 10 dogs with spontaneous osteosarcoma treated with focal RT and autologous NK transfer, 5 remain metastasis-free at the 6-month primary endpoint with resolution of suspicious pulmonary nodules in one patient. We also observed increased activation of circulating NK cells after treatment and persistence of labelled NK cells in vivo.

CONCLUSIONS

NK cell homing and cytotoxicity are increased following RT in canine models of sarcoma. Results from a first-in-dog clinical trial are promising, including possible abscopal effects.

摘要

背景

我们之前已经证明,放射治疗(RT)增强了人类和小鼠癌症(包括肉瘤)的临床前模型中的自然杀伤(NK)功能。由于狗是免疫治疗研究的优秀杂交模型,我们试图评估 RT 加局部自体 NK 转移在犬肉瘤中的作用。

方法

从 PBMC 中分离狗 NK 细胞(CD5、NKp46+),并用辐照的 K562-C9-mIL21 饲养细胞和 100 IU/mL 重组人 IL-2 进行扩增。使用犬骨肉瘤肿瘤系和犬患者来源的异种移植(PDX)评估 NK 归巢和细胞毒性±RT。在首例自发性骨肉瘤的狗临床试验中,我们评估了 RT 和肿瘤内自体 NK 转移。

结果

14 天后,NK 扩增和产量的平均值分别为 19.0 倍(±8.6)和 258.9(±76.1)×10 个细胞。体外,NK 细胞的细胞毒性在 RT 后呈剂量依赖性增加,在效应器:靶标比≥10:1 时达到约 80%(P<0.001)。在犬 PDX 模型中,同种异体 NK 细胞在体外杀伤试验中具有细胞毒性,并在体内产生显著的 PDX 肿瘤生长延迟(P<0.01)。在局灶性 RT 和静脉内 NK 转移后,我们还观察到 NK 向肿瘤的体内归巢明显增加。在接受局灶性 RT 和自体 NK 转移治疗的 10 只自发性骨肉瘤狗中,有 5 只在 6 个月的主要终点时仍无转移,1 只患者的可疑肺结节消退。我们还观察到治疗后循环 NK 细胞的激活增加,并在体内持续存在标记的 NK 细胞。

结论

在犬肉瘤模型中,RT 后 NK 归巢和细胞毒性增加。首例狗临床试验的结果很有希望,包括可能的远隔效应。

https://cdn.ncbi.nlm.nih.gov/pmc/blobs/4a25/5735903/9ab070270985/40425_2017_305_Fig1_HTML.jpg

文献AI研究员

20分钟写一篇综述,助力文献阅读效率提升50倍。

立即体验

用中文搜PubMed

大模型驱动的PubMed中文搜索引擎

马上搜索

文档翻译

学术文献翻译模型,支持多种主流文档格式。

立即体验