Suppr超能文献

硫酸软骨素蛋白聚糖4(CSPG4)和程序性死亡受体1(PDL1)在异常三阴性乳腺癌中的共表达及联合预后价值

Co-Expression and Combined Prognostic Value of CSPG4 and PDL1 in -Aberrant Triple-Negative Breast Cancer.

作者信息

Hu Zhe-Yu, Zheng Chanjuan, Yang Jianbo, Ding Siyu, Tian Can, Xie Ning, Xue Lian, Wu Muyao, Fu Shujun, Rao Zhouzhou, Price Matthew A, McCarthy James B, Ouyang Quchang, Lin Jizhen, Deng Xiyun

机构信息

Hunan Cancer Hospital and the Affiliated Cancer Hospital of Xiangya Medical School, Central South University, Changsha, China.

Department of Breast Cancer Medical Oncology, Hunan Cancer Hospital, Changsha, China.

出版信息

Front Oncol. 2022 Feb 24;12:804466. doi: 10.3389/fonc.2022.804466. eCollection 2022.

Abstract

BACKGROUND

In triple-negative breast cancer (TNBC), PDL1/PD1-directed immunotherapy is effective in less than 20% of patients. In our preliminary study, we have found CSPG4 to be highly expressed together with PDL1 in TNBCs, particularly those harboring aberrations. However, the clinical implications of co-expressed CSPG4 and PDL1 in TNBCs remain elusive.

METHODS

A total of 85 advanced TNBC patients treated in the Hunan Cancer Hospital between January 2017 and August 2019 were recruited. The expressions of CSPG4 and PDL1 in TNBC tissues were investigated using immunohistochemistry (IHC). The RNA-seq dataset from the TCGA-BRCA project was further used to analyze the mRNA expression of CSPG4 and PDL1 in -aberrant TNBCs. Cox proportional hazards model and Kaplan-Meier curves with Logrank test was used to analyze the effects of CSPG4 and PDL1 on survival. TNBC cell lines were further used to investigate the molecular mechanism that were involved.

RESULTS

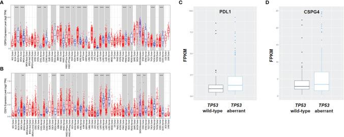
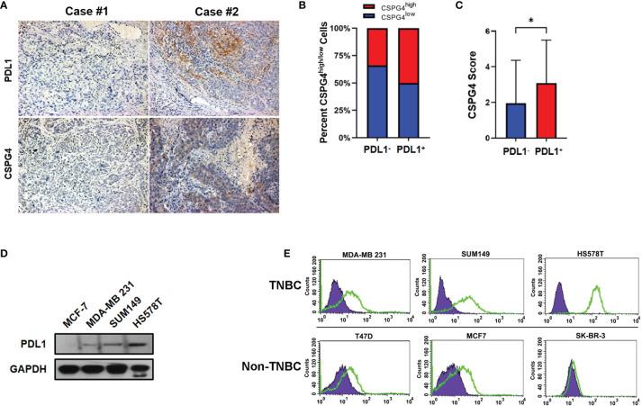
aberrations occurred in more than 50% of metastatic TNBCs and were related to higher tumor mutation burden (TMB). In TCGA-BRCA RNA-seq dataset analysis, both CSPG4 and PDL1 levels were high in TNBCs, especially in -aberrant TNBCs. IHC assay showed nearly 60% of advanced TNBCs to be CSPG4-positive and about 25% to be both CSPG4-positive and PDL1-positive. The levels of CSPG4 and PDL1 were high in TNBC cell lines as revealed by flow cytometry and immunoblotting compared with non-TNBC cells. Univariate Cox regression analysis indicated that CSPG4 positivity was a significant risk factor for progression-free survival in metastatic TNBCs, with a hazard ratio (HR) of 2.26 ( = 0.05). KM curves with Logrank test also identified high level of CSPG4 as a significant risk factor for overall survival in advanced breast cancers in TCGA-BRCA samples ( = 0.02). The immunoblotting assays showed that EMT-related pathways were involved in CSPG4-mediated invasion.

CONCLUSIONS

CSPG4 expression level is associated with PDL1 positivity in -aberrant TNBC cells. Patients with CSPG4 expression have poor treatment response and poor overall survival. Co-expressed CSPG4 and PDL1 may have an important prognostic value and provide new therapeutic targets in TNBC patients. CSPG4 might mediate tumor invasion and PDL1 overexpression through EMT-related pathway.

摘要

背景

在三阴性乳腺癌(TNBC)中,针对程序性死亡受体配体1(PDL1)/程序性死亡受体1(PD1)的免疫疗法对不到20%的患者有效。在我们的初步研究中,我们发现硫酸软骨素蛋白聚糖4(CSPG4)在TNBC中与PDL1共同高表达,特别是在那些存在畸变的肿瘤中。然而,TNBC中CSPG4和PDL1共表达的临床意义仍不明确。

方法

招募了2017年1月至2019年8月在湖南省肿瘤医院接受治疗的85例晚期TNBC患者。采用免疫组织化学(IHC)方法研究TNBC组织中CSPG4和PDL1的表达。进一步利用癌症基因组图谱(TCGA)-乳腺癌(BRCA)项目的RNA测序数据集分析CSPG4和PDL1在存在畸变的TNBC中的mRNA表达。使用Cox比例风险模型和带有对数秩检验的Kaplan-Meier曲线分析CSPG4和PDL1对生存的影响。进一步利用TNBC细胞系研究其中涉及的分子机制。

结果

超过50%的转移性TNBC中存在畸变,且与更高的肿瘤突变负荷(TMB)相关。在TCGA-BRCA RNA测序数据集分析中,TNBC中CSPG4和PDL1水平均较高,尤其是在存在畸变的TNBC中。IHC检测显示,近60%的晚期TNBC为CSPG4阳性,约25%为CSPG4和PDL1双阳性。与非TNBC细胞相比,流式细胞术和免疫印迹显示TNBC细胞系中CSPG4和PDL1水平较高。单因素Cox回归分析表明,CSPG4阳性是转移性TNBC无进展生存的显著危险因素,风险比(HR)为2.26(P = 0.05)。带有对数秩检验的Kaplan-Meier曲线也将CSPG4的高水平确定为TCGA-BRCA样本中晚期乳腺癌总生存的显著危险因素(P = 0.02)。免疫印迹分析表明,上皮-间质转化(EMT)相关途径参与了CSPG4介导的侵袭。

结论

在存在畸变的TNBC细胞中,CSPG4表达水平与PDL1阳性相关。CSPG4表达的患者治疗反应差且总生存期短。CSPG4和PDL1共表达可能具有重要的预后价值,并为TNBC患者提供新的治疗靶点。CSPG4可能通过EMT相关途径介导肿瘤侵袭和PDL1过表达。

https://cdn.ncbi.nlm.nih.gov/pmc/blobs/6dff/8907582/9668a1e89cca/fonc-12-804466-g001.jpg

文献AI研究员

20分钟写一篇综述,助力文献阅读效率提升50倍。

立即体验

用中文搜PubMed

大模型驱动的PubMed中文搜索引擎

马上搜索

文档翻译

学术文献翻译模型,支持多种主流文档格式。

立即体验