Suppr超能文献

用于探测活细胞中 SARS-CoV-2 M/3CL 抑制的获得信号测定法。

Gain-of-Signal Assays for Probing Inhibition of SARS-CoV-2 M/3CL in Living Cells.

机构信息

Department of Biochemistry, Molecular Biology and Biophysics, University of Minnesotagrid.17635.36, Minneapolis, Minnesota, USA.

Masonic Cancer Center, University of Minnesotagrid.17635.36, Minneapolis, Minnesota, USA.

出版信息

mBio. 2022 Jun 28;13(3):e0078422. doi: 10.1128/mbio.00784-22. Epub 2022 Apr 26.

Abstract

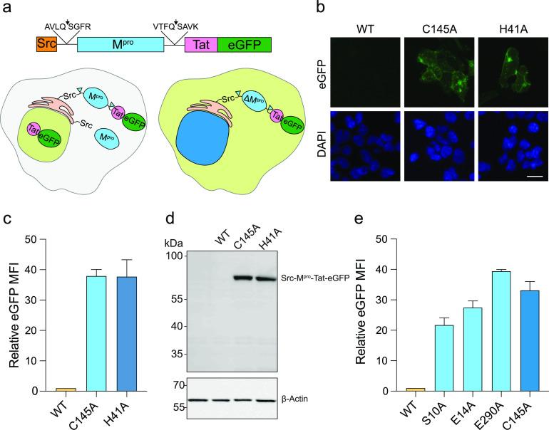
The main protease, M, of SARS-CoV-2 is required to cleave the viral polyprotein into precise functional units for virus replication and pathogenesis. Here, we report quantitative reporters for M function in living cells in which protease inhibition by genetic or chemical methods results in robust signal readouts by fluorescence (enhanced green fluorescent protein [eGFP]) or bioluminescence (firefly luciferase). These gain-of-signal systems are scalable to high-throughput platforms for quantitative discrimination between M mutants and/or inhibitor potencies as evidenced by validation of several reported inhibitors. Additional utility is shown by single M amino acid variants and structural information combining to demonstrate that both inhibitor conformational dynamics and amino acid differences are able to influence inhibitor potency. We further show that a recent variant of concern (Omicron) has an unchanged response to a clinically approved drug, nirmatrelvir, whereas proteases from divergent coronavirus species show differential susceptibility. Together, we demonstrate that these gain-of-signal systems serve as robust, facile, and scalable assays for live cell quantification of M inhibition, which will help expedite the development of next-generation antivirals and enable the rapid testing of emerging variants. The main protease, M, of SARS-CoV-2 is an essential viral protein required for the earliest steps of infection. It is therefore an attractive target for antiviral drug development. Here, we report the development and implementation of two complementary cell-based systems for quantification of M inhibition by genetic or chemical approaches. The first is fluorescence based (eGFP), and the second is luminescence based (firefly luciferase). Importantly, both systems rely upon gain-of-signal readouts such that stronger inhibitors yield higher fluorescent or luminescent signal. The high versatility and utility of these systems are demonstrated by characterizing M mutants and natural variants, including Omicron, as well as a panel of existing inhibitors. These systems rapidly, safely, and sensitively identify M variants with altered susceptibilities to inhibition, triage-nonspecific, or off-target molecules and validate bona fide inhibitors, with the most potent thus far being the first-in-class drug nirmatrelvir.

摘要

新型冠状病毒 2 号主蛋白酶(M)是病毒复制和发病所必需的,负责将病毒多蛋白切割成精确的功能单位。在这里,我们报告了一种用于活细胞中 M 功能的定量报告器,其中通过遗传或化学方法抑制蛋白酶会导致荧光(增强型绿色荧光蛋白[eGFP])或生物发光(萤火虫荧光素酶)产生强大的信号读数。这些增益信号系统可扩展到高通量平台,可对 M 突变体和/或抑制剂效力进行定量区分,这一点已通过对几种已报道抑制剂的验证得到证实。通过单个 M 氨基酸变体和结构信息的结合,进一步证明了抑制剂构象动力学和氨基酸差异都能够影响抑制剂效力,从而显示出了这些增益信号系统的额外用途。我们还表明,一种最近的关注变体(Omicron)对一种临床批准的药物奈玛特韦没有变化的反应,而来自不同冠状病毒物种的蛋白酶显示出不同的敏感性。总之,我们证明这些增益信号系统是用于活细胞定量检测 M 抑制的强大、简便且可扩展的测定法,这将有助于加速下一代抗病毒药物的开发,并能够快速测试新出现的变体。新型冠状病毒 2 号主蛋白酶(M)是感染早期所必需的病毒蛋白,因此是抗病毒药物开发的有吸引力的靶标。在这里,我们报告了两种互补的基于细胞的系统的开发和实施,用于通过遗传或化学方法定量测定 M 的抑制作用。第一个是基于荧光的(eGFP),第二个是基于发光的(萤火虫荧光素酶)。重要的是,这两个系统都依赖于增益信号读数,因此更强的抑制剂会产生更高的荧光或发光信号。通过对 M 突变体和天然变体(包括奥密克戎)以及一系列现有抑制剂进行特征描述,证明了这些系统具有很高的通用性和实用性。这些系统能够快速、安全和灵敏地识别对抑制作用具有不同敏感性的 M 变体、非特异性或脱靶分子,并验证真实的抑制剂,迄今为止最有效的是第一类药物奈玛特韦。

https://cdn.ncbi.nlm.nih.gov/pmc/blobs/c811/9239272/5539cbc310ec/mbio.00784-22-f001.jpg

文献AI研究员

20分钟写一篇综述,助力文献阅读效率提升50倍。

立即体验

用中文搜PubMed

大模型驱动的PubMed中文搜索引擎

马上搜索

文档翻译

学术文献翻译模型,支持多种主流文档格式。

立即体验