Suppr超能文献

英国新冠病毒B.1.1.7谱系的起源与分子进化

The origins and molecular evolution of SARS-CoV-2 lineage B.1.1.7 in the UK.

作者信息

Hill Verity, Du Plessis Louis, Peacock Thomas P, Aggarwal Dinesh, Colquhoun Rachel, Carabelli Alesandro M, Ellaby Nicholas, Gallagher Eileen, Groves Natalie, Jackson Ben, McCrone J T, O'Toole Áine, Price Anna, Sanderson Theo, Scher Emily, Southgate Joel, Volz Erik, Barclay Wendy S, Barrett Jeffrey C, Chand Meera, Connor Thomas, Goodfellow Ian, Gupta Ravindra K, Harrison Ewan M, Loman Nicholas, Myers Richard, Robertson David L, Pybus Oliver G, Rambaut Andrew

机构信息

Ashworth Laboratories, Institute of Evolutionary Biology, University of Edinburgh, Edinburgh EH9 3FL, UK.

Department of Epidemiology of Microbial Diseases, Yale School of Public Health, New Haven, CT, USA.

出版信息

Virus Evol. 2022 Aug 26;8(2):veac080. doi: 10.1093/ve/veac080. eCollection 2022.

Abstract

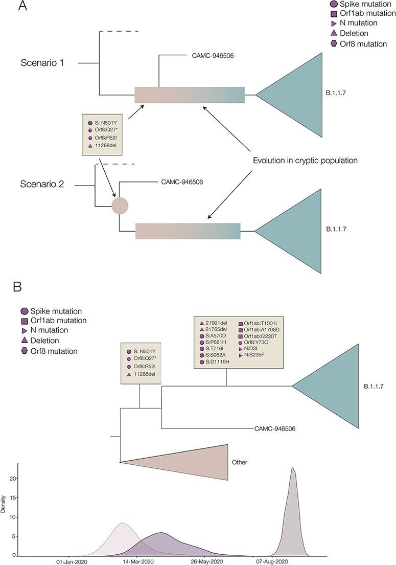
The first SARS-CoV-2 variant of concern (VOC) to be designated was lineage B.1.1.7, later labelled by the World Health Organization as Alpha. Originating in early autumn but discovered in December 2020, it spread rapidly and caused large waves of infections worldwide. The Alpha variant is notable for being defined by a long ancestral phylogenetic branch with an increased evolutionary rate, along which only two sequences have been sampled. Alpha genomes comprise a well-supported monophyletic clade within which the evolutionary rate is typical of SARS-CoV-2. The Alpha epidemic continued to grow despite the continued restrictions on social mixing across the UK and the imposition of new restrictions, in particular, the English national lockdown in November 2020. While these interventions succeeded in reducing the absolute number of cases, the impact of these non-pharmaceutical interventions was predominantly to drive the decline of the SARS-CoV-2 lineages that preceded Alpha. We investigate the only two sampled sequences that fall on the branch ancestral to Alpha. We find that one is likely to be a true intermediate sequence, providing information about the order of mutational events that led to Alpha. We explore alternate hypotheses that can explain how Alpha acquired a large number of mutations yet remained largely unobserved in a region of high genomic surveillance: an under-sampled geographical location, a non-human animal population, or a chronically infected individual. We conclude that the latter provides the best explanation of the observed behaviour and dynamics of the variant, although the individual need not be immunocompromised, as persistently infected immunocompetent hosts also display a higher within-host rate of evolution. Finally, we compare the ancestral branches and mutation profiles of other VOCs and find that Delta appears to be an outlier both in terms of the genomic locations of its defining mutations and a lack of the rapid evolutionary rate on its ancestral branch. As new variants, such as Omicron, continue to evolve (potentially through similar mechanisms), it remains important to investigate the origins of other variants to identify ways to potentially disrupt their evolution and emergence.

摘要

首个被指定的严重急性呼吸综合征冠状病毒2(SARS-CoV-2)关注变异株(VOC)是B.1.1.7谱系,后来被世界卫生组织标记为阿尔法变异株。它起源于初秋,但在2020年12月才被发现,传播迅速,在全球引发了多波感染。阿尔法变异株的显著特点是由一个进化速率增加的长祖先系统发育分支定义,沿着这个分支只采样了两个序列。阿尔法基因组构成一个得到充分支持的单系分支,其内部进化速率是SARS-CoV-2的典型速率。尽管英国各地继续对社交活动进行限制并实施新的限制措施,特别是2020年11月英国全国封锁,但阿尔法毒株引发的疫情仍在持续蔓延。虽然这些干预措施成功减少了病例的绝对数量,但这些非药物干预措施的主要影响是促使阿尔法变异株之前的SARS-CoV-2谱系数量下降。我们研究了落在阿尔法变异株祖先分支上的仅有的两个采样序列。我们发现其中一个可能是真正的中间序列,它提供了导致阿尔法变异株的突变事件顺序的信息。我们探讨了其他假设,这些假设可以解释阿尔法变异株是如何获得大量突变却在一个高基因组监测区域基本未被发现的:地理采样不足的地区、非人类动物群体或慢性感染个体。我们得出结论,后者对该变异株观察到的行为和动态提供了最佳解释,尽管该个体不一定是免疫功能低下者,因为持续感染的免疫功能正常宿主也表现出较高的宿主内进化速率。最后,我们比较了其他关注变异株的祖先分支和突变图谱,发现德尔塔变异株在其定义突变的基因组位置以及其祖先分支缺乏快速进化速率方面似乎都是个例外。随着新的变异株,如奥密克戎变异株,继续进化(可能通过类似机制),调查其他变异株的起源以确定潜在干扰其进化和出现的方法仍然很重要。

https://cdn.ncbi.nlm.nih.gov/pmc/blobs/381a/9752794/3eaae87ed542/veac080f1.jpg

文献AI研究员

20分钟写一篇综述,助力文献阅读效率提升50倍。

立即体验

用中文搜PubMed

大模型驱动的PubMed中文搜索引擎

马上搜索

文档翻译

学术文献翻译模型,支持多种主流文档格式。

立即体验