Suppr超能文献

窖蛋白-1 介导严重急性呼吸综合征冠状病毒 2 感染的血脑屏障通透性、神经炎症和认知障碍。

Caveolin-1 mediates blood-brain barrier permeability, neuroinflammation, and cognitive impairment in SARS-CoV-2 infection.

机构信息

Departments of Anatomy and Cell Biology, University of Illinois at Chicago College of Medicine, USA.

Departments of Microbiology and Immunology, University of Illinois at Chicago College of Medicine, USA.

出版信息

J Neuroimmunol. 2024 Mar 15;388:578309. doi: 10.1016/j.jneuroim.2024.578309. Epub 2024 Feb 4.

Abstract

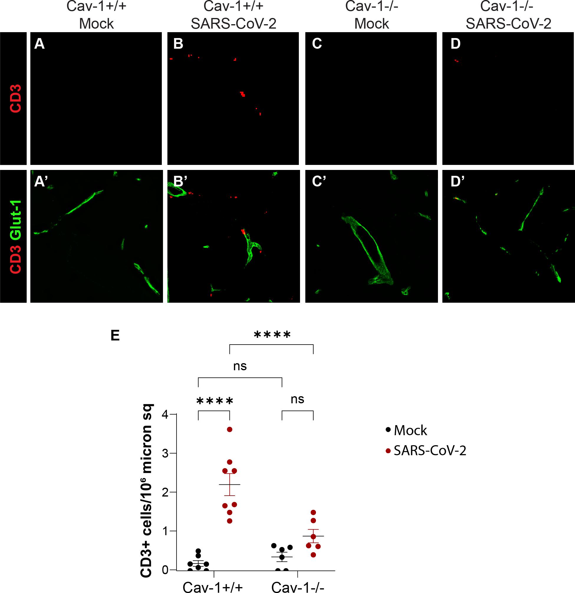
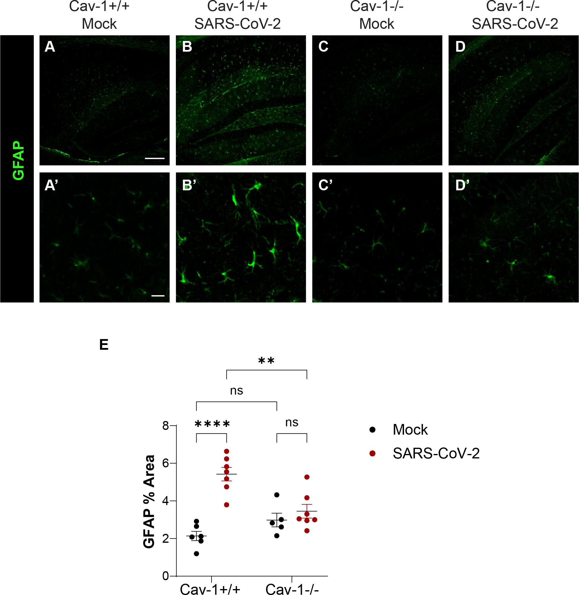
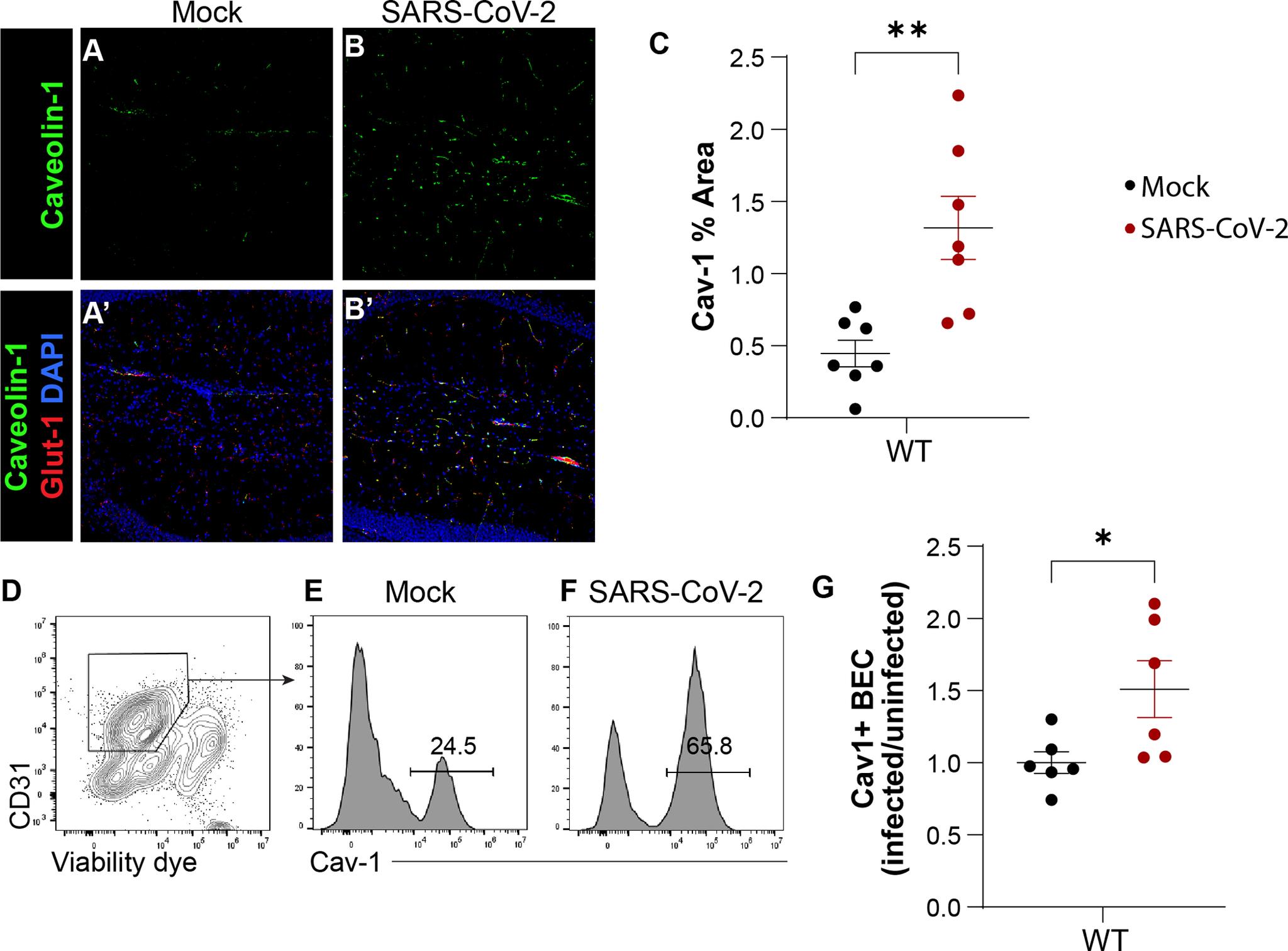
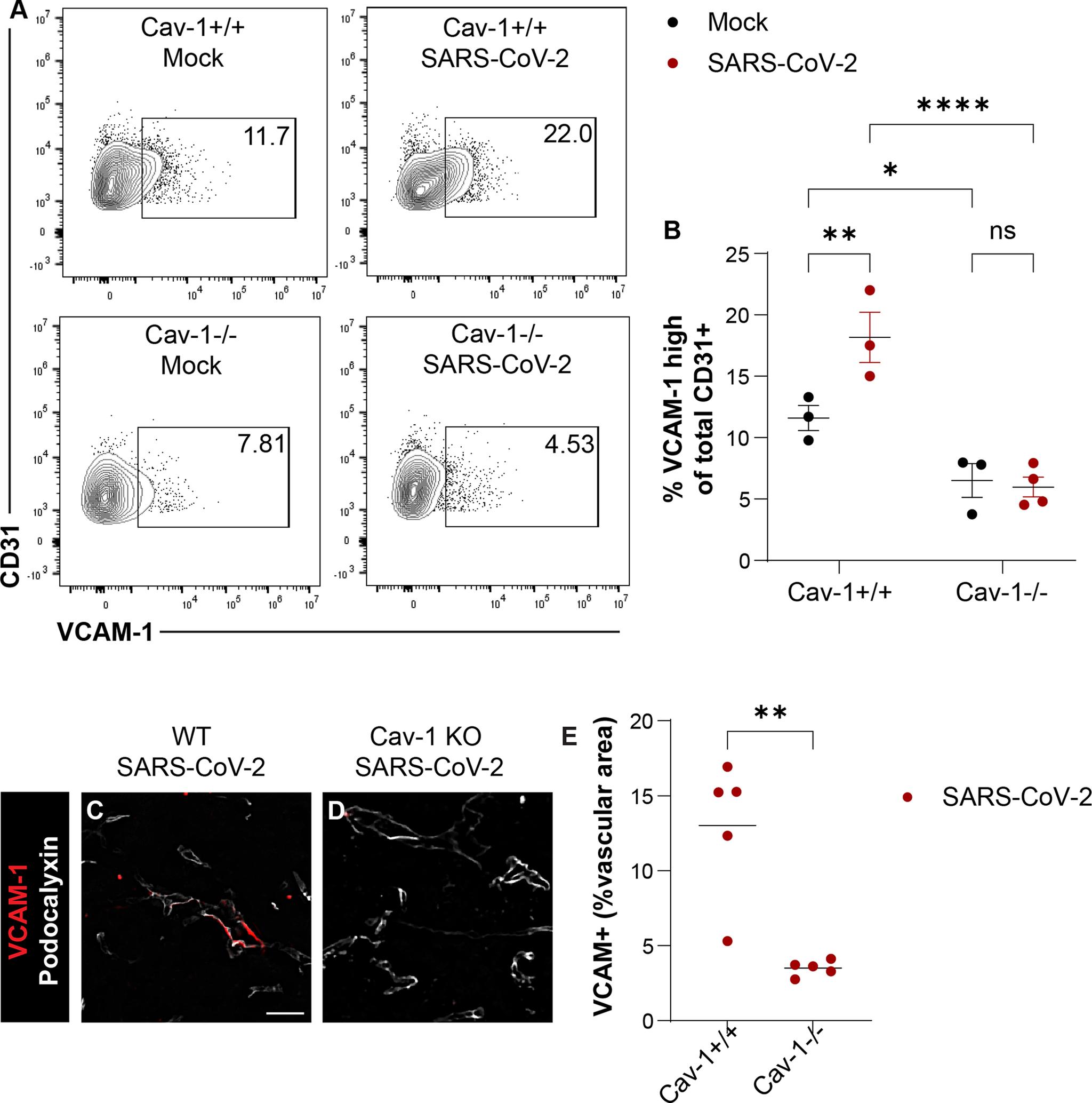
Blood-brain barrier (BBB) permeability can cause neuroinflammation and cognitive impairment. Caveolin-1 (Cav-1) critically regulates BBB permeability, but its influence on the BBB and consequent neurological outcomes in respiratory viral infections is unknown. We used Cav-1-deficient mice with genetically encoded fluorescent endothelial tight junctions to determine how Cav-1 influences BBB permeability, neuroinflammation, and cognitive impairment following respiratory infection with mouse adapted (MA10) SARS-CoV-2 as a model for COVID-19. We found that SARS-CoV-2 infection increased brain endothelial Cav-1 and increased transcellular BBB permeability to albumin, decreased paracellular BBB Claudin-5 tight junctions, and caused T lymphocyte infiltration in the hippocampus, a region important for learning and memory. Concordantly, we observed learning and memory deficits in SARS-CoV-2 infected mice. Importantly, genetic deficiency in Cav-1 attenuated transcellular BBB permeability and paracellular BBB tight junction losses, T lymphocyte infiltration, and gliosis induced by SARS-CoV-2 infection. Moreover, Cav-1 KO mice were protected from the learning and memory deficits caused by SARS-CoV-2 infection. These results establish the contribution of Cav-1 to BBB permeability and behavioral dysfunction induced by SARS-CoV-2 neuroinflammation.

摘要

血脑屏障(BBB)通透性可引起神经炎症和认知障碍。小窝蛋白-1(Cav-1)可严格调控 BBB 通透性,但它对 BBB 的影响以及在呼吸道病毒感染中的神经学后果尚不清楚。我们使用遗传编码荧光内皮紧密连接的 Cav-1 缺陷型小鼠,以确定 Cav-1 如何影响呼吸道感染适应鼠(MA10)SARS-CoV-2 后的 BBB 通透性、神经炎症和认知障碍,该模型可用于研究 COVID-19。我们发现,SARS-CoV-2 感染增加了脑内皮细胞的 Cav-1,增加了血脑屏障的白蛋白通透性,减少了 Claudin-5 紧密连接的细胞旁 BBB 通透性,并导致海马体 T 淋巴细胞浸润,海马体是学习和记忆的重要区域。相应地,我们观察到 SARS-CoV-2 感染的小鼠出现学习和记忆障碍。重要的是,Cav-1 的基因缺失减轻了 SARS-CoV-2 感染引起的跨细胞 BBB 通透性和细胞旁 BBB 紧密连接丧失、T 淋巴细胞浸润和神经胶质增生。此外,Cav-1 KO 小鼠免受 SARS-CoV-2 感染引起的学习和记忆障碍的影响。这些结果确立了 Cav-1 对 SARS-CoV-2 神经炎症引起的 BBB 通透性和行为功能障碍的贡献。

https://cdn.ncbi.nlm.nih.gov/pmc/blobs/1720/11212674/ddbf04d664cf/nihms-1998421-f0001.jpg

文献AI研究员

20分钟写一篇综述,助力文献阅读效率提升50倍。

立即体验

用中文搜PubMed

大模型驱动的PubMed中文搜索引擎

马上搜索

文档翻译

学术文献翻译模型,支持多种主流文档格式。

立即体验