Suppr超能文献

肠道微生物组的改变与表观遗传年龄加速和身体健康有关。

Alterations of the gut microbiome are associated with epigenetic age acceleration and physical fitness.

机构信息

Research Institute of Sport Science, Hungarian University of Sport Science, Budapest, Hungary.

Sports Neuroscience Division, Advanced Research Initiative for Human High Performance (ARIHHP), Faculty of Health and Sport Sciences, University of Tsukuba, Tsukuba, Ibaraki, Japan.

出版信息

Aging Cell. 2024 Apr;23(4):e14101. doi: 10.1111/acel.14101. Epub 2024 Feb 27.

Abstract

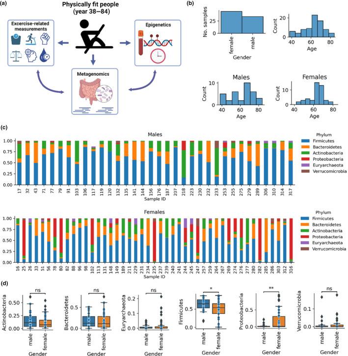
Epigenetic clocks can measure aging and predict the incidence of diseases and mortality. Higher levels of physical fitness are associated with a slower aging process and a healthier lifespan. Microbiome alterations occur in various diseases and during the aging process, yet their relation to epigenetic clocks is not explored. To fill this gap, we collected metagenomic (from stool), epigenetic (from blood), and exercise-related data from physically active individuals and, by applying epigenetic clocks, we examined the relationship between gut flora, blood-based epigenetic age acceleration, and physical fitness. We revealed that an increased entropy in the gut microbiome of physically active middle-aged/old individuals is associated with accelerated epigenetic aging, decreased fitness, or impaired health status. We also observed that a slower epigenetic aging and higher fitness level can be linked to altered abundance of some bacterial species often linked to anti-inflammatory effects. Overall our data suggest that alterations in the microbiome can be associated with epigenetic age acceleration and physical fitness.

摘要

表观遗传时钟可用于衡量衰老速度,预测疾病发生和死亡率。更高水平的身体适应性与更慢的衰老过程和更健康的寿命相关。微生物组的改变发生在各种疾病和衰老过程中,但它们与表观遗传时钟的关系尚未得到探索。为了填补这一空白,我们收集了来自活跃个体的宏基因组(粪便)、表观遗传学(血液)和运动相关数据,并通过应用表观遗传时钟,研究了肠道菌群、血液表观遗传年龄加速与身体适应性之间的关系。我们发现,活跃的中年/老年个体的肠道微生物组熵增加与表观遗传衰老加速、适应性降低或健康状况受损有关。我们还观察到,表观遗传衰老速度较慢和身体适应性较高与一些通常与抗炎作用相关的细菌丰度改变有关。总的来说,我们的数据表明,微生物组的改变可能与表观遗传年龄加速和身体适应性有关。

https://cdn.ncbi.nlm.nih.gov/pmc/blobs/9aeb/11019127/406155d1d148/ACEL-23-e14101-g001.jpg

文献AI研究员

20分钟写一篇综述,助力文献阅读效率提升50倍。

立即体验

用中文搜PubMed

大模型驱动的PubMed中文搜索引擎

马上搜索

文档翻译

学术文献翻译模型,支持多种主流文档格式。

立即体验