Suppr超能文献

CRISPR/Cas9 基因编辑技术敲除绵羊突变体促进骨骼肌肌纤维增生。

A mutation with knockout sheep by CRISPR/Cas9 promotes skeletal muscle myofiber hyperplasia.

机构信息

State Key Laboratory of Animal Biotech Breeding, Beijing Key Laboratory for Animal Genetic Improvement, National Engineering Laboratory for Animal Breeding, Key Laboratory of Animal Genetics and Breeding of the Ministry of Agriculture, College of Animal Science and Technology, China Agricultural University, Beijing, China.

Institute of Animal Husbandry and Veterinary Medicine, Tianjin Academy of Agricultural Sciences, Tianjin, China.

出版信息

Elife. 2024 Oct 4;12:RP86827. doi: 10.7554/eLife.86827.

Abstract

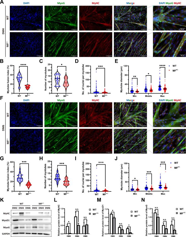
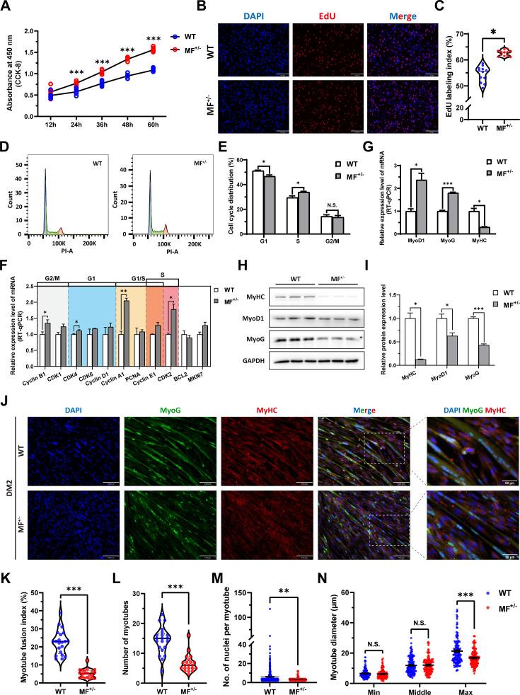
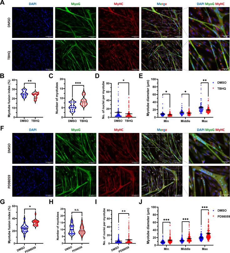
Mutations in the well-known Myostatin () produce a 'double-muscle' phenotype, which makes it commercially invaluable for improving livestock meat production and providing high-quality protein for humans. However, mutations at different loci of the often produce a variety of different phenotypes. In the current study, we increased the delivery ratio of Cas9 mRNA to sgRNA from the traditional 1:2 to 1:10, which improves the efficiency of the homozygous mutation of biallelic gene. Here, a mutation with knockout sheep, in which the and dual-gene biallelic homozygous mutations were produced via the deletion of 3-base pairs of AGC in the third exon of , resulting in cysteine-depleted at amino acid position 73, and the double allele mutation led to inactivation of gene. The mutation with knockout sheep highlights a dominant 'double-muscle' phenotype, which can be stably inherited. Both F0 and F1 generation mutants highlight the excellent trait of high-yield meat with a smaller cross-sectional area and higher number of muscle fibers per unit area. Mechanistically, the mutation with knockout mediated the activation of via the MEK-ERK-FOSL1 axis. The activated promotes skeletal muscle satellite cell proliferation and inhibits myogenic differentiation by inhibiting the expression of MyoD1, and resulting in smaller myotubes. In addition, activated ERK1/2 may inhibit the secondary fusion of myotubes by Ca-dependent CaMKII activation pathway, leading to myoblasts fusion to form smaller myotubes.

摘要

突变肌生成抑制素 () 中的已知基因会产生“双肌”表型,这使其在提高家畜肉产量和为人类提供高质量蛋白质方面具有商业价值。然而,该基因不同位置的突变会产生多种不同的表型。在本研究中,我们将 Cas9 mRNA 对 sgRNA 的传统递送比从 1:2 提高到 1:10,从而提高了双等位基因突变的同源突变效率。在这里,我们通过在第三外显子中缺失 3 个碱基对 AGC,产生了一个导致第 73 位氨基酸处半胱氨酸耗尽的 突变型绵羊,从而敲除了 和 双等位基因,并且 双等位基因突变导致 基因失活。具有 突变的绵羊突出表现出显性“双肌”表型,可稳定遗传。F0 和 F1 代突变体均表现出高产肉的优良特性,其肌纤维横截面积更小,单位面积内的肌纤维数量更多。从机制上讲,具有 突变的绵羊通过 MEK-ERK-FOSL1 轴激活了 。激活的 通过抑制 MyoD1 的表达,促进骨骼肌卫星细胞增殖并抑制成肌分化,导致肌小管变小。此外,激活的 ERK1/2 可能通过 Ca 依赖性 CaMKII 激活途径抑制肌管的二次融合,导致成肌细胞融合形成更小的肌管。

https://cdn.ncbi.nlm.nih.gov/pmc/blobs/da9f/11452178/3c3ca60f1911/elife-86827-fig1.jpg

文献AI研究员

20分钟写一篇综述,助力文献阅读效率提升50倍。

立即体验

用中文搜PubMed

大模型驱动的PubMed中文搜索引擎

马上搜索

文档翻译

学术文献翻译模型,支持多种主流文档格式。

立即体验