Suppr超能文献

在含人脐静脉内皮细胞的体外血脑屏障模型中研究基质细胞相互作用

Examining Stromal Cell Interactions in an In Vitro Blood-Brain Barrier Model with Human Umbilical Vein Endothelial Cells.

作者信息

Margari Andrea, Konig Simon, Jayarajan Vignesh, Rizzato Silvia, Maruccio Giuseppe, Moeendarbary Emad

机构信息

Department of Mechanical Engineering, University College London, London WC1E 6BT, UK.

Omnics Research Group, Department of Mathematics and Physics, University of Salento, CNR-Institute of Nanotechnology, INFN Sezione di Lecce, Via per Monteroni, 73100 Lecce, Italy.

出版信息

Cells. 2025 May 22;14(11):759. doi: 10.3390/cells14110759.

Abstract

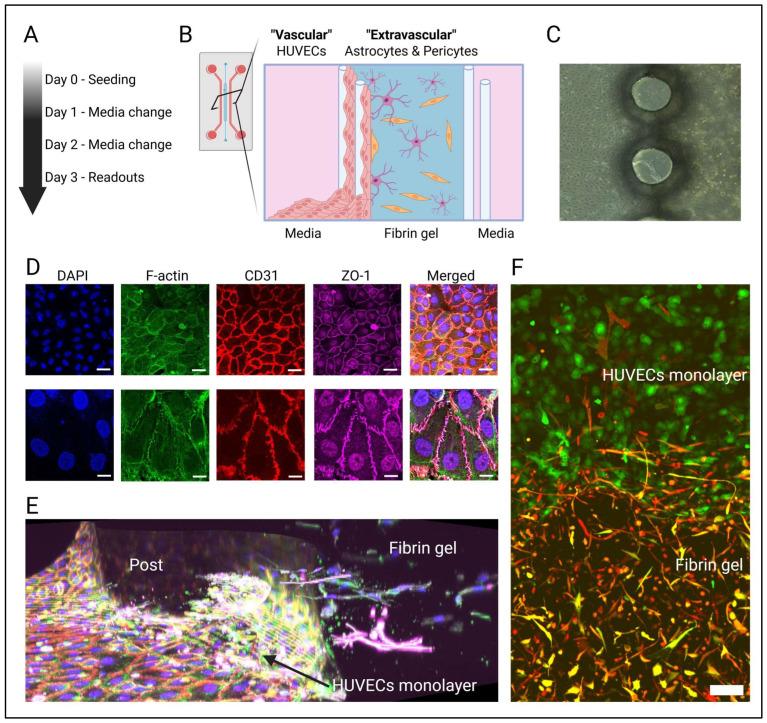
Understanding the function of the blood-brain barrier (BBB) in health and disease, as well as improving drug delivery across the BBB, remains a critical priority in neuroscience research. However, current in vitro models of the BBB have become increasingly complex and challenging to implement. In this study, we present a simplified microfluidic BBB model in which human umbilical vein endothelial cells (HUVECs) are cultured as a monolayer along a fibrin gel containing human pericytes and astrocytes. Remarkably, within just three days, the 3D co-culture significantly enhanced barrier formation and upregulated the expression of tight-junction proteins in HUVECs. These findings demonstrate that HUVECs, which have been extensively used for over 50 years to study vascular endothelium due to their ease of isolation and culture, can adapt their phenotype towards that of BBB endothelial cells under appropriate conditions. This microfluidic BBB model offers a valuable tool for drug development and for advancing our understanding of BBB physiology in both health and disease contexts.

摘要

了解血脑屏障(BBB)在健康和疾病中的功能,以及改善药物通过血脑屏障的递送,仍然是神经科学研究的关键优先事项。然而,目前血脑屏障的体外模型变得越来越复杂且实施起来具有挑战性。在本研究中,我们提出了一种简化的微流控血脑屏障模型,其中人脐静脉内皮细胞(HUVECs)沿着含有人类周细胞和星形胶质细胞的纤维蛋白凝胶单层培养。值得注意的是,在短短三天内,这种三维共培养显著增强了屏障形成,并上调了HUVECs中紧密连接蛋白的表达。这些发现表明,由于易于分离和培养,已被广泛使用50多年来研究血管内皮的HUVECs,在适当条件下可以使其表型向血脑屏障内皮细胞的表型转变。这种微流控血脑屏障模型为药物开发以及增进我们对健康和疾病背景下血脑屏障生理学的理解提供了一个有价值的工具。

https://cdn.ncbi.nlm.nih.gov/pmc/blobs/96e1/12153851/77ef7f11b630/cells-14-00759-g0A1.jpg

文献AI研究员

20分钟写一篇综述,助力文献阅读效率提升50倍。

立即体验

用中文搜PubMed

大模型驱动的PubMed中文搜索引擎

马上搜索

文档翻译

学术文献翻译模型,支持多种主流文档格式。

立即体验